
幼升小未入园适龄儿童信息登记
1
信息登记办法
凡未在本市就读幼儿园的适龄儿童,家长可在2023年4月28日前,登录“松江区教育考试中心网站(https://zsb.sjedu.cn)”,下载“上海市小学入学信息登记表(空表)”,如实填写并打印,再将此表以“小学+儿童姓名”作为文件名(如:小学王小小)发送到指定邮箱(sj356800@163.com)。松江区教育考试中心收到邮件后,将发送短信通知家长在规定时间到指定地点进行现场信息登记。信息登记时,请家长携带好《上海市小学入学信息登记表》和所需佐证材料(原件和复印件)。
2
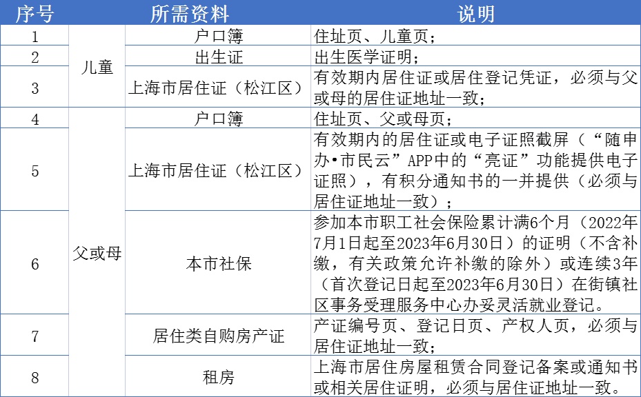
信息登记所需佐证材料
(1)本市户籍适龄儿童,选择户籍地入学,提供下列表格中序号1、2、4、5的材料,儿童户口簿地址与房产证地址须一致;本市户籍选择居住地入学的,提供序号1、2、3、4、5(或6)、7的材料;集体户口、公共户口,参照居住地入学。

(2)外省市户籍适龄儿童,提供下列表格中1、2、3、4、5、6、7(或8)材料。

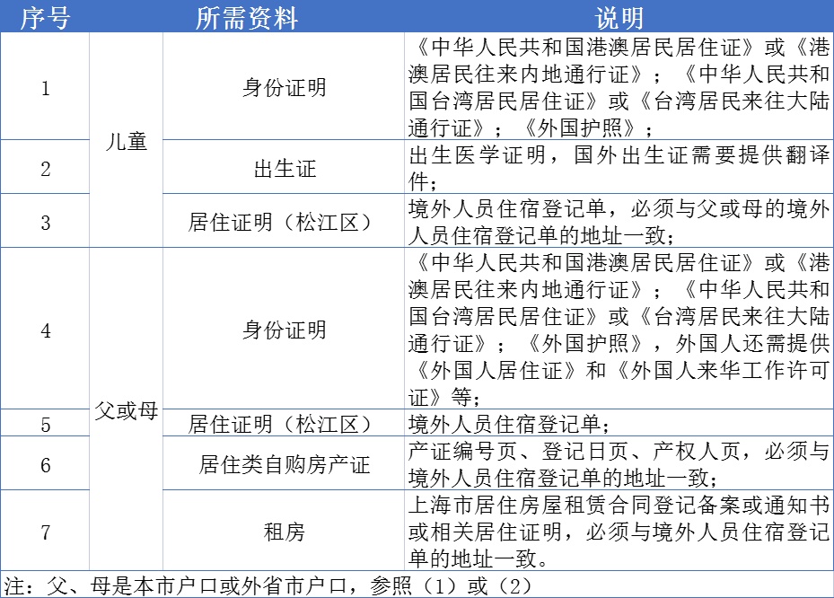
(3)港澳台、外籍适龄儿童,提供下列表格中1、2、3、4、5、6(或7)材料。

小升初来沪就读六年级学生信息登记
1
信息登记办法
来沪就读六年级的学生,登录“松江区教育考试中心网站(https://zsb.sjedu.cn)”,下载“上海市初中入学信息登记表(空表)”,如实填写并打印,再将此表以“初中+学生姓名”作为文件名(如:初中王小明)发送到指定邮箱(sj356800@163.com)。松江区教育考试中心收到邮件后,将发送短信通知家长在规定时间内到指定地点进行现场信息登记。信息登记时,请家长携带好《上海市初中入学信息登记表》和所需佐证材料(原件和复印件)。
2
信息登记所需佐证材料
(1)本市户籍学生,选择户籍地入学,提供1、2、3、5、6的材料,学生户口簿地址与房产证地址必须一致,且均为松江区;本市户籍选择居住地入学的,提供1、2、3、4、5、6(或7)、8的材料;集体户口、公共户口,参照居住地入学。

(2)外省市户籍学生,居住地为本区的,须提供下列表格内材料。

(3)港澳台、外籍学生,居住在本区,须提供下列表格内材料。

注意事项
1.外省市六年制小学的五年级在读学生来沪就读六年级的,信息登记完成后,经验证点审核通过后,统筹安排进入本区公办初中。家长及学生须自行承担无小学毕(结)业证书的后果。
2.有意向报名民办初中的学生家长,请务必在民办初中网上报名前(5月11-13日民办初中网上报名)完成信息登记。