朱旖
上海市宝山区人民法院法官助理
要目
一、民事公益诉讼检察监督的现实必要性
二、民事公益诉讼检察监督的特殊性
三、民事公益诉讼检察监督的制度构建
结语

民事公益诉讼包括社会组织提起民事公益诉讼、行政机关提起的生态损害赔偿之诉和检察机关提起的民事公益诉讼。其发展取得显著成效的同时,也暴露出一定的问题。检察机关作为法律监督机关,其法律监督职能能够在一定程度上保证诉讼活动的公正开展。在倡导检察监督精准化发展的大背景下,探讨分析民事公益诉讼检察监督的现实必要性、民事公益诉讼领域的检察监督体系的特殊性以及具体制度的构建是保障民事公益诉讼健康发展的题中应有之义。

一、民事公益诉讼检察监督的现实必要性
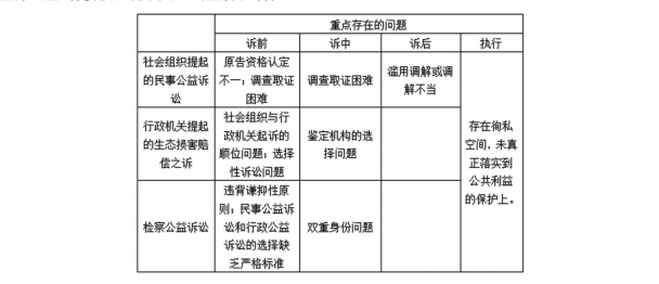
社会组织提起民事公益诉讼存在的问题剖析
1.原告资格认定不一
2014年8月,一家名为泰州环保联合会的社会组织将六家危险废物源头企业起诉至法院,法院最终判决这六家企业需要就所造成的污染损害赔偿人民币1.6亿元,取得良好广泛的社会效益。不久后,自然之友环境研究所就前述案件继续提起诉讼,起诉的主要理由为前案遗漏了江苏中丹化工技术有限公司等污染企业的行为,事实认定存在偏差,有悖于法律的公正性,有损于社会公共利益。随后,泰州中院未对原告资格进行实质性审查即以其没有起诉资格为由,裁定不予受理。直到2015年5月,江苏省高院裁定发回重审并认定自然之友符合起诉要求资格。
通过查询可知,泰州环保联合会的法定代表人为泰州市环保局副局长,具有一定的官方背景。从社会组织的性质资格来看,自然之友成立于1994年3月31日,满足法律对于社会组织起诉资格的所有的规定,却在同一系列案件中被认定为不具备起诉资格。虽然后该案经江苏高院裁定受理,但一审中被否认原告资格的事实客观存在。法院内部具有一定的纠错机制,能够通过二审终审制予以纠错,但该类问题的出现即表明法院在对民事公益诉讼的原告资格的认定上存在漏洞,这种瑕疵会严重阻碍民事公益诉讼的顺利推进,对于社会组织而言无疑是以巨大的绊脚石。而这种现象的出现,对于实现民事公益诉讼保护社会公共利益的目的也是一巨大挑战。
2.过于重视调解或调解不当
民事公益诉讼调解制度在现阶段仍为“新生儿”,存在不少或显著或隐蔽的问题。在社会组织提起的民事公益诉讼中,一方面,社会组织本身在地位身份和专业能力上的“柔性”不足以充分保护受侵害的公共利益;另一方面,调解所达成的协议是双方妥协的产物,存在着一定的利益牺牲。如果采用法院调解并最终以调解书结案,根据“一事不再理”原则,将会阻断其他利益受损的个体向法院依法提起环境公益诉讼以实现自身诉求的路径。而目前,民事公益诉讼的调解制度已然构建起来,为减少和克服其可能产生的危害,需要检察机关加强监督,以保障最终达成合理妥当的调解方案,充分完全地实现维护公共利益的目标。
3.存在徇私空间
在前案中,法院作出的生效判决中确定由被告赔偿环境修复费用一亿余元,用于泰兴地区环境修复。另外,根据公开信息,江苏省消保委对销售假“星巴克”咖啡的公司提起消费民事公益诉讼的案件已被法院正式受理。在该案中,江苏省消保委向法院主张了两千多万元的惩罚性赔偿,这一起惩罚性赔偿公益诉讼所涉及的标的额是我国目前同类诉讼中的最高诉求。有资格提起民事公益诉讼的社会组织往往具有较强的自律性,其信息的公开度和透明度都不像行政机关、司法机关那般具有保障。而相关民事公益诉讼涉及的诉讼标的大多数额巨大,其中的赔偿金和修复费用对于社会公共利益的维护又举足轻重,检察机关应当在这一方面充分发挥监督作用,防范社会组织通过公益诉讼牟取利益的风险,维护公益诉讼的公益性。
4.调查取证困难
民事公益诉讼中的实际调查取证过程存在诸多困难和阻碍。例如,在涉及环境污染类的案件时,往往需要对于污染物展开专业检测、对目前已遭受损害的生态环境范围进行评估等等。不论是结果的评估,还是数据的监测,这一系列的调查工作都需要配备有完备的鉴定器材、专业的评估人员等。而这对于社会组织而言有时难以应对。除此之外,社会组织在提起民事公益诉讼时,有时还难逃地方保护势力的影响。在极少数地区,可能存在地方政府对一些纳税大户和重点企业的偏斜保护,只注重其经济数据增长,而无视当地生态环境保护、社会公共的维护等。这对于社会组织欲开展民事公益诉讼,进行调查取证活动处处碰壁,十分不利,实可谓有心无力。
行政机关提起生态环境损害赔偿之诉存在的问题探究
1.生态损害赔偿之诉与环境民事公益诉讼之顺位问题
一方面,符合条件的行政机关应当充分认识到其所享有的关于生态损害赔偿的诉权性质,在必要之时积极提起诉讼保障社会公益。然而当前,在生态环境损害的案件中,环保行政机关成了旁观者,对于本应该由其来维护管理的事务却置之不理。在此情形下,只能由符合条件的社会组织提起环境民事公益诉讼来主张权利,维护公益,形成错位的局面。囿于实际力量和影响力对比悬殊,社会组织在举证方面面临更大难度,这种错位直接导致了生态环境公共利益的保护举步维艰。例如在(2019)最高法民申6214号案中,被告非法捕捞、破坏海洋渔业资源,行政机关未及时提起生态损害赔偿之诉,自然之友研究所在第一时间提起民事公益诉讼却被驳回起诉,权利保护出现缺位,行政机关未能及时履行职责。另一方面,依据法律规定,行政磋商是索赔诉讼的前置性条件。而在实践中,往往存在未穷尽行政救济手段就提起生态损害赔偿之诉,将本该应当并且可以由行政机关运用行政手段在诉前就加以解决的问题,直接带入诉讼程序,这不仅具有怠于履职、转嫁职能的嫌疑,同时也不利于损害的及时弥补和修复。
2.选择性诉讼问题
基于行政机关处于执法一线的直接性,法律赋予了其作为原告提起生态环境损害赔偿诉讼的诉权。实践中,行政机关对于被告人所拥有的此种双重权力的具体运用并没有强制性的规范和具体的落实,难免出现其运用混乱的情形,这会直接导致诉讼地位失衡,出现行政机关选择性诉讼的问题,极不利于对生态公益的保障和维护。而随这种失衡而来的,就是行政机关在其中的失职问题,对于行政监管权的重视度大幅下降,寄希望于诉讼;抑或是为谋私利而在未尽行政监管权的情形下就展开诉讼,继而滋生腐败问题。
3.鉴定机构的选择问题
司法鉴定的介入是民事公益诉讼中的一个重要环节,只有把控好鉴定机构的选择问题,才能够合理妥善的解决复杂案件中的专业性、技术性问题,最终才能够实现维护社会公益的根本目的。而恰是这一环节中,由于涉及行政机关和鉴定机构双方主体,一方手握公权力,另一方往往更为关注鉴定费用的收取。而往往由于此类鉴定专业性极强,所涉费用往往较高。这就给了一些不明确自身身份定位的公职人员进行权力寻租的不法行为,出现权钱交易的严重违法犯罪行为。这种潜在的恶意串通、徇私的空间,带来的只能是不公正不客观,违背专业的非科学鉴定,其所将导致的也只能是对于保护社会公益目的的严重背离。

检察机关提起民事公益诉讼存在的问题检视
1.检察机关在民事公益诉讼中的双重角色
(1)公益诉讼起诉人
依据法律规定,我国的法律监督机关能够在必要时以行使诉权的方式保护社会公益。在此类活动中,检察机关的身份被定位为公益诉讼起诉人。第一,当出现社会某项公共利益受损,在穷尽了相关督促手段后,适格主体未依据程序启动公益诉讼以维护公益时,检察机关作为“最后一道防线”可以直接提起诉讼。第二,基于谦抑性原则,检察机关在更多时候扮演的是督促者、支持者的角色。在社会公益受损的情形下,检察机关应当先行以建议的形式督促政府部门履职尽责,必要时督促其依法提起诉讼。而对于社会组织一类的主体,检察机关更多的是提供支持和帮助,发挥自己的强制性优势,为其柔性赋能,提供必要的刚性支持。除此之外,检察机关对于部分已然触犯刑事法律的破坏社会公益的行为,由于受害群体或者相关组织往往无法去行使追诉权利,故检察机关可以采取刑事附带民事诉讼。
(2)诉讼过程的监督者
我国宪法赋予了检察机关以监督法律实施的权能,其在我国的国家权力结构中发挥其监督者身份,对于法律实施的全过程而言就如一双“无形的手”,纠正错误,保障公平公正运行。在民事公益诉讼中,检察机关作为公益诉讼起诉人的同时,必然也承担并且应当承担好其法律监督者的角色职责,监督诉讼全过程,对该诉的程序和实体部分都进行全面有效的监督。质言之,检察机关在民事公益诉讼中仍然可以并且应当对其各个环节展开法律监督。从这一层面而言,检察机关提起民事公益诉讼一方面是作为国家机关,以国家利益和社会公共利益为中心,在相关利益受到损害之时作为代表提起诉讼加以维护;同时另一方面这也是检察机关履行其监督职责之所为,是其法律监督权在民事公益领域的具体表现。对于民事公益诉讼启动、推进开展和执行的全过程监督,是其作为法律监督者履职尽责的具体表现。

2.检察公益诉讼存在的问题剖析
(1)双重身份的冲突
检察机关在民事公益诉讼中担当“公益起诉人”,有可能使得法院的独立审判受到影响。在检察机关提起的民事公益诉讼中,其具备国家强制力支撑的国家机关,相较于其他主体而言具备更多的天然优势。同时,我国法院与检察院之间往往表现出一定的亲和性。然而,在民事公益诉讼中,检察机关公益诉讼起诉人的角色并不会取代或是抹去其法律监督者的身份,即便是在检察机关自己提起的民事公益诉讼中,其仍然可以并且应当对诉讼的全过程进行必要的法律监督。
在此模式下,检察机关的身份属性具有双重性,一为原告身份,二为监督者。这样的多重性特征,若不予以明晰,终将难逃影响法院独立审判之嫌。而现阶段,实践中对检察机关提起民事公益诉讼的监督少有涉及,是一个客观存在却又无人问津的问题。
(2)违背谦抑性原则
民事检察权的谦抑性要求检察机关在行使检察权时应当严格遵守法律规定,客观公正,同时应当时刻保持好干预的界限,与他项权利合理共存而不得随意僭越,更不得滥用权力。通常来说,检察机关必须先进行公告,督促相关主体立即履职尽责,通过这样一种方式来维护公益。而在履行完此类必要的程序后,若相关主体仍不为所动、懈怠履职,导致相关社会公益仍然得不到及时有效的维护和保障,则其方可自行起诉。而在实践中,存在检察机关未履行发送检察建议等前置程序就径直提起民事公益诉讼的情形。这种做法从表面上来看似乎是在运用国家公权力对被损害的社会公益进行最高效率和最大效果的维护,但实质上,检察机关违背谦抑性原则这种行为方式会进一步放大检察机关的强势地位,对于原本动态平衡的诉讼结果而言有百害而无一利。因此,应当规范检察机关在民事公益诉讼领域严格遵守这一原则,不论是在形式上和实质上,都十分重要。
(3)民事公益诉讼和行政公益诉讼的选择缺乏严格标准
依据我国现行法律规定,检察机关可以提起的公益诉讼不仅包含民事公益诉讼,还有行政公益诉讼。在出现损害社会公共利益的行为后得不到明确及时妥善的规制时,检察机关可以作为公益诉讼起诉人,向法院提起民事公益诉讼。同时,行政机关的这种不作为,是对行政管理秩序和社会公益的双重破坏,检察机关可以提起行政公益诉讼或行政附带民事公益诉讼。此时,民事公益诉讼和行政公益诉讼的选择因缺乏严格标准而可能存在漏洞和差错。检察机关在面临是否提起民事公益诉讼的选择时,很有可能囿于提起民事公益诉讼需具备的较高要求和严格程序规则而避之不碰,出现公共利益保护缺位的情形。
二、民事公益诉讼检察监督的特殊性
探讨民事公益诉讼检察监督的前设在于其与传统民事诉讼之间存在差异,具有鲜明的个性与特性,需要与之相匹配适应的监督制度。
民事公益诉讼的特殊性
民事公益诉讼与通常的民事私益诉讼不同,具备鲜明的特殊性,主要表现在原告主体的特殊性、诉讼目的的公益性、诉讼权利的受制性、程序进行的职权性以及既判力的范围的扩张性五个方面。
第一,民事公益诉讼中的原告主体具有特殊性。与通常的民事私益诉讼不同,有权提起民事公益诉讼的主体并非权益受损的当事主体,而是由法律规定的具备一定条件的主体。虽然“法律规定的机关和有关组织”以及人民检察院均不属于对诉讼标的具有直接利害关系的当事人,但这些符合条件的主体仍享有相关诉讼权利,属于适格主体。第二,民事公益诉讼的诉讼目的在于维护公益。传统民事诉讼的开展是为了解决私主体之间的纠纷争端,保护正当私益,而从现有法律法规的相关表述中可以明显看出民事公益诉讼的目的在于维护公益,其实务操作标准为“是否损害社会公共利益”。第三,当事人在民事公益诉讼中的诉讼权利受到制约。出于对公共利益的保障的考虑,同时避免在诉讼过程中进一步扩大损害后果,民事公益诉讼中的原告无法自如处分相关权利,法律对其做出了一定规制,必须严格遵守这种有限处分原则。在部分可能会影响到诉讼最终目的实现的权利节点上,作出明确的限缩,例如和解、调解、撤诉等权利。实体上体现在当事人对审理对象和范围的确定,如原告起诉权、上诉权的行使等。第四,民事公益诉讼程序的进行具备职权性。由于公益诉讼所旨在保护的对象具有显著的公共性和重大性,往往涉及很大范围的权利主体,由国家强制力在背后予以支持和兜底,能够起到良好的保护社会公益的效果。第五,民事公益诉讼的确定判决具有既判力范围具备扩张性。民事公益诉讼的确定判决中所判断确定的权利义务关系不仅约束本诉当事人,同时也可以直接适用到前述主体范围以外的第三人。
民事公益诉讼检察监督的特殊性
基于民事公益诉讼的特殊性,民事公益诉讼检察监督亦具备相应的特殊性,主要表现在监督目的、监督对象、监督方式和监督主体上。
第一,民事公益诉讼检察监督相较于一般而言更加强调保护社会公益,其所面向的是国家、社会利益。第二,在民事公益诉讼的检察监督中,除了对法院的审判行为及相关诉讼行为的监督,还要特别对检察机关提起的民事公益诉讼进行考察。第三,民事公益诉讼相较于传统民事诉讼而言,在原告主体身份上存在特殊性。对于社会组织和行政机关提起的公益诉讼,传统的检察监督运行机制仍然可以适用,但也需要结合具体程序施以具有针对性的措施。而对于其中极具特殊性的检察公益诉讼这一类别,则需要对其监督方式加以特殊考量,问题的本质是检察机关作为法律监督者应当采取何种监督方式去监督监督者的问题。第四,检察机关存在多重身份,其身份定位不同于通常情况。在检察机关民事公益诉讼中,具体诉讼活动是由检察机关内部的公益诉讼检察部门来实施的,此时作为运动员的检察机关亦应当接受裁判员的监督。
三、民事公益诉讼检察监督的制度构建
检察公益诉讼这一诉讼模式极具中国特色,其既是诉讼中的一造,是参与者;又是施以监督规范的一员,是监督者。不论是身份属性还是职能类别,检察机关都应当实时辨明自己的视野立场,充分履职尽责,维护公共利益,保障司法秩序。本文探讨的重点为其作为监督者,针对不同类型的民事公益诉讼应当优化、强化或建立的监督机制。

普通民事公益诉讼的检察监督
1.优化诉前监督
(1)支持社会组织提起民事公益诉讼
第一,检察机关对社会组织提起民事公益诉讼提供的支持,应当一以贯之,这种支持应当是对诉讼全过程的实质性参与。但需明确,全面参与也并不意味着检察机关直接取代原告的位置,同原告一起行使诉讼权利负担诉讼义务,同样也不意味着检察机关一家独大,以其特殊身份来干扰正常诉讼活动的开展。检察机关应当正确定位自己的身份和职能,依照全面参与原则支持社会组织提起民事公益诉讼,同时也要摆正好自己法律监督者的位置。第二,检察机关应当支持社会组织的调查取证活动。一方面,检察机关应当充分发挥其调查核实权的作用,协助社会组织应对技术性和复杂性问题。另一方面,检察机关作为具备强制性后盾保障的法律监督机关,理应“挺身而出”,支持社会组织提起民事公益诉讼,避免因政府存在纵容、包庇,对于当事企业的违法行为持放纵态度,给社会组织参与公益维护带来阻碍。
(2)监督行政机关穷尽行政管制手段后再提起生态损害赔偿之诉
行政机关向来就是对相应的地方辖区展开行政管理的国家机关,那么对于其辖区内所涉及的社会公共利益也应当由其进行维护。基于此,我国法律也规定了对于相关行政区域内出现的有损于生态环境保护的行为,符合条件的行政机关可以通过提起生态损害赔偿之诉的方式主张权利。但是在实践操作中,仍难以避免出现权利保护缺位的情形。对此,检察机关作为法律监督者,具有在法律规定的机关不行使诉权或者未穷尽其行政管制手段而直接提起生态环境损害赔偿诉讼时,督促其依据法律规定履行职责的职能。以此避免相关主体怠职不尽责,逾越宪法秩序中行政权与司法权的功能边界,有必要在诉前对于行政机关在提起生态损害赔偿之诉之前的前置程序予以监督和考量,避免行政权与司法权的错位。
2.强化诉中监督
(1)参与诉讼
检察机关系法律监督者,而非诉讼当事人,从这一意义上而言,其参加民事诉讼的程度和范围都是有所限定的。一方面,应当强调正当性;另一方面,应当具体考量其必要性。具体而言,在民事公益诉讼检察监督中,检察机关可以通过申请参诉、依职权参诉和法院通知参诉的形式直接参加到诉讼中。
当前,我国有法律援助制度,通常意义上的法律援助是由律师来展开的。同时,检察机关司法援助制度也逐渐在法院内部开始实施,即检察援助。法院内部的这种援助方式的目的主要是在国家和社会公共利益的一方当事人十分弱势时,通过参加到诉讼中的方式来协助维护包含国家和社会公共利益的当事人一方进行诉讼。援助的内容,主要包括收集提供证据、准备诉讼文书等。为了充分发挥这种“援助”的现实作用,检察机关可以通过提出意见等方式具体参加到诉讼中,围绕意见出现争执时,检察机关应当协助明晰事实关系和法律关系,协助法院查明案件事实真相,达成公正裁判的目的。
(2)强化检察机关的调查核实权
在明确检察机关的调查核实权的基础上,应当进一步完善检察机关公益诉讼调查核实制度。
第一,从法律层面构建制度保障。一方面,应当在立法上对民事公益诉讼领域中的当事人应当配合检察机关调查核实的责任予以明确。分别针对不配合的调查或妨碍调查的当事人作出规范指引。例如,对于不配合的当事人,可以通过记入清单的方式向社会公布其拒不配合的情况,督促其配合调查核实;对于恶意妨碍的,可以向法院申请以司法强制措施的方式予以相应的惩戒。另一方面,建立相应的配套保障制度,督促检察民事公益诉讼被告配合调查核实工作。例如逐步探索构建与监察委、公安机关的信息互联机制,畅通线索沟通渠道等。
第二,从技术层面提供意见支持。可以借鉴专家辅助人制度,一方面,建立相应的专家库,并进行分级分类;另一方面,明确专家辅助人职责。借鉴现有诉讼法中对于专家辅助人的规定,可以规定在检察民事公益诉讼领域中,引入专家辅助人提供专业性意见、辅助调查取证等。
3.深化诉后监督
抗诉制度是检察机关展开诉后监督的典型方式,其程序和相关配套规则相对已经较为完善。除此之外,检察机关开展诉后监督的方式还包括发出检察建议的方式,即对于在诉后才发现的瑕疵和问题,检察机关仍然可以通过这种方式予以纠正和追踪监督。应当明确,在民事公益诉讼维护社会公共利益的目的之下,检察机关作为法律监督者在诉后阶段对调解案件展开监督时,不仅对于违背自愿、合法原则或者结果有损于社会公益的案件可以进行监督,对于调解书侵犯他人合法权益的案件,也应当予以必要的监督。解决了监督范围的问题,还有一个最重要的问题是如何对以调解结案的民事公益诉讼案件展开监督。根据相关法律规定,笔者认为,应当构建检察建议与抗诉并行的监督机制。
4.细化执行监督
在检察机关具体实施执行监督的过程中,应当依据不同情形采取与之相符的方式。第一,检察机关作为法律监督者,可以向责任单位发出督促执行意见书。可以先向执行法院作出说明理由通知书,先具体了解情况,掌握全局情势,在得到的回复不合理时再运用督促执行意见书这一手段;第二,监督者可以在发现问题后作出纠正违法执行通知书,告知执行法院其不当、违法之处;第三,检察机关可以就相关不当、违法行为发送检察建议;第四,开展现场监督执行,让检察机关到执法一线进行检察监督、通过外派监督员的形式赴现场直击执行进度;第五,加强跟踪监督,通过落实全程跟踪、定期巡查、执行回访等制度机制,陪跑执行的“最后一公里”。
检察民事公益诉讼的检察监督
1.改革检察机关内设机构职能划分
在检察机关提起的民事公益诉讼中问题的关键在于如何对监督者进行监督,而解决的关键就在于完善内部监督制约机制。内部监督制约机制主要包括同级检察机关单位内部监督制约机制和检察机关系统内部监督制约机制。前者是指同级检察机关内部所划分出来的各个小单位小部门之间的监督网络,多表现为不同部门对其他相应部门的活动展开必要的监督。而后者所概括的是整个检察系统内部的大监督循环,穿插在不同级别的检察机关之中。
(1)检察机关单位内部监督制约机制
民事检察监督制度尚存在各种结构性问题,例如内部职能划分不明晰、相关监督程序的设置不尽合理等等,这都会导致民事检察监督的虚化和弱化。对于检察机关而言,最大限度、效益地实现其检察权的一大路径就在于,细化内设机构的职能划分,将宏观上的职能要求合理统筹下沉到更小的单元中去,尝试由内设机构监督内设机构,实现检察权在不同诉讼领域的合理分配与运用,最终实现检察权的效益最大化。
目前,各级检察机关内部均根据职能类型的不同划分了不同部分。例如,最高人民检察院现共有十个检察厅。

从职能上来看,检察机关提起民事公益诉讼的具体工作是由公益诉讼检察部门开展的,而这同样也是其履行法律监督权的内容之一。一方面,作为诉讼的一造,其同样享有相关诉讼权利、负有义务;另一方面,因其本身性质上的特殊性,又具备一般诉讼主体不同的特殊权限和权利后盾,例如调查核实权等,在某种程度上相对于一般诉讼主体而言处于优势地位。这就有可能在民事公益诉讼中出现公益诉讼检察部门滥用职权、怠权滞权等情况,导致司法裁判不公等后果,这就需要对民事公益诉讼中的公益诉讼起诉人,即公益诉讼检察部门,施以必要的监督,实现对监督者的有效监督,保证监督者正当履行其监督权。
目前,民事检察部门主要负责的是申请再审和提请抗诉的案件。从职能上来看,对于公益诉讼检察部门提起的民事公益诉讼,可以将监督权限交给民事检察部门。同时,职务犯罪检察部门负责职务犯罪案件的审查逮捕等项工作。依据刑事诉讼法第19条规定,人民检察院享有部分职务犯罪案件的自侦权。可以尝试由职务犯罪检察部门监督检察机关作为国家公职机关在第八检察厅提起的民事公益诉讼中职务行为。
(2)检察机关系统内部监督制约机制
所谓检察机关系统内的监督主要是指在整个检察系统内部,处于领导与被领导的上下级检察机关之间存在监督路径,上级检察机关通过备案审查、受理申诉复核等方式对下级检察机关进行监督制约。此外,同一检察机关内部的不同层级检察官之间同样也存在监督路径。在同一检察机关内部,通过重大案件审批等制度,对于具体办理案件的检察人员进行全程、全方位的监督,并将其履行职责的所有行为和活动进行可视化的档案留存,以备后期查考。
这种检察机关系统内部的监督制约机制相比于同级检察机关内设机构之间的监督,在层级跨度上更为宏大,所涉及的监督和被监督主体也更为广泛,这就能将不同层级的检察机关在提起民事公益诉讼之时纳入监督的范围,减少监督盲点。与此同时,这种跨层级之间的监督还具有指导意味,对于检察系统的结构性完善十分有益。
2.检察民事公益诉讼检察监督的运行机制
(1)对检察民事公益诉讼展开检察监督的启动
为使民事检察部门以及职务犯罪监察部门能够对检察民事公益诉讼展开顺畅的监督,需要对其在启动及推进过程中的程序机制作出完善的规范。一般而言,检察机关进行检察监督是通过当事人申请和检察机关依职权展开的。而在检察民事公益诉讼中,民事检察部门具体实施监督,公益诉讼检察部门则受其监督。因此,在这一监督体制中,应当统筹处理好内部这两个部门之间的关系。
在检察公益诉讼检察监督程序的启动上,仍然可以沿用一般民事公益诉讼检察监督的二元启动模式,即可以依据当事人申请和依职权展开。在检察民事公益诉讼中,检察机关以公益诉讼起诉人的身份直接参与到诉讼过程中,在其中同样承担相应的权利和义务。但由于其本身属性的特殊性,通常相较于被告而言居于较为强势的地位。虽然一直强调在此类诉讼中仍应当严格遵守三角形的诉讼模式,但其中的实际力量对比之悬殊可见一斑。因此,赋予当事人以申请检察机关予以监督的权利,既是对民事公益诉讼中审判行为的规范,更是能够起到规范公益诉讼起诉人的诉讼行为的作用。具体而言,可以由当事人,一般情况下即指民事公益诉讼中的被告,向检察院申请检察监督。而对于此类关于民事公益诉讼的检察监督案件,在当事人提交申请之后,应当移送民事检察部门进行审核和监督。除此之外,民事检察部门在公益诉讼检察部门进行民事公益诉讼的过程中,可以依据内部系统移送的线索、自行搜集所得的线索等依职权展开监督,监督范围应当囊括了法院的审判行为和公益诉讼检察部门的活动开展。同样的,这样的模式应当贯穿于检查民事公益诉讼的推进及执行全过程。
与此同时,还可以考虑在公益诉讼检察部门和民事检察部门之间构建一个联动机制。即在前者为维护公共利益发起民事公益诉讼之时,同时通过检察系统内部留档备案,随机匹配民事检察部门中的人员成为“随行”监督员,自该民事公益诉讼启动之时就开始跟踪监督。如若后期当事人针对本案提出监督申请,那么也同样归为这一监督员负责。由此形成一条贯穿始终、完整的监督程序链。
(2)对检察民事公益诉讼展开检察监督的内容
对于检察公益诉讼的监督主要可以划分为对事的监督和对人的监督。由民事检察部门负责对事的监督,即监督公益诉讼检察部门开展检察民事公益诉讼全过程;由职务犯罪检察部门负责对人的监督,即监督公益诉讼检察监督部门中的工作人员在提起民事公益诉讼过程中的职务行为。由此形成民事公诉权与监督权制约、对外监督与对内监督相制约的局面,最终构建起检察权运行的内部制约机制。在梳理内部职能划分的基础上,充分考量现实必要性,推动实现诉讼职能和监督职能二者融合。在精细化的配置下,实现在办案中监督、在监督中办案。

(3)对检察民事公益诉讼展开检察监督的方式
在监督方式上,可以采取提出检察建议、违法纠正意见、建议更换办案人的方式。对于民事检察部门而言,可以对审判人员的审判行为予以监督,具体可以发出检察建议,进行纠正;对检察机关在诉讼中的系列诉讼行为采取发出违法纠正意见及建议更换办案人的方式予以监督。在具体的操作过程中,可以对相关的措施予以细化,分级别、分类别实施,例如可以根据表现形式及适用对象不同,在使用提出违法纠正意见这一方式时,可以视情节的严重程度、紧急程度等因素区分使用口头提出纠正意见和纠正违法通知书。而职务犯罪检察部门的主要监督方式体现在发现检察民事公益诉讼中的审判机关或公益诉讼起诉人第八检察厅存在职务犯罪的情形中,可以运用针对职务犯罪案件的自侦权;同时可以对检察机关在民事公益诉讼中出现违法行为,原办案人员不再适合继续办案时采取建议更换办案人的方式。
3.检察民事公益诉讼检察监督的保障机制
对于法律监督而言,信息和线索的收集往往是其中的一项重要因素,故需要具备完善且高效的信息收集机制,可以充分运用信息技术,依托便捷高效的信息技术,在第一时间发现问题并采取行动。加快推进“智慧检务”建设,通过在技术上的优化对检察机关的办案流程予以智能化。例如,可以通过全流程信息化、功能智能化等方式,对传统的检查工作中的一些环节进行技术改造,使其在技术的加持下更加高质量、高效率。
结语
在我国,检察权与审判权之间的相互制约关系,此种格局对于审判活动有序开展、检察工作有序推进而言有十分有利。民事公益诉讼在蓬勃发展的过程中出现了不少问题和挑战,其健康发展需要检察监督的介入,同样,检察监督的精准化发展要求引导其在具体开展过程中区分一般与特殊,做到具体领域具体分析,有面有点。唯有如此,方能构建起与民事公益诉讼之特殊性相匹配的检察监督制度,充分施展监督的良效,确保民事公益诉讼的健康发展,为维护社会公共利益的路途斩除荆棘,确保其有门、有路、有保障。
