
□周学泽
3月30日,《山西省综合立体交通网规划纲要》正式对外发布。
《纲要》指出,着力构建现代化高质量综合立体交通网,加快交通强省建设。规划期至2035年,远景展望到本世纪中叶。

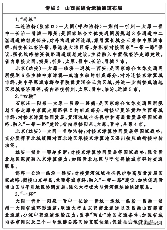
这份交通规划中,有一条高铁规划和山东有关。规划要求“加快构建‘四横’通道,主动融入京津冀、山东半岛、呼包鄂榆等城市群,积极对接国家‘一带一路’倡议,建设多方式、多中心、多路径、便捷化的综合运输通道。”其中,在“专栏2山西省综合运输通道布局”中, 最后一条是“邯郸—长治—临汾—延安”,目的是“对接黄河流域生态保护和高质量发展国家战略,衔接山东半岛、兰西等城市群,融入“‘一带一路’建设,加快促进晋南山区与平川地区协调发展,强化太行板块与黄河板块的快速联系”。
“邯郸—长治—临汾—延安”路线的东段是已列入《中长期铁路网规划》和《“十四五”铁路发展规划》的长邯聊高铁。《山东省“十四五”综合交通运输发展规划》要求,推动形成“四横五纵沿黄达海”十大通道,其中的“四横”中间有一条西向出省通道,在省内称作“鲁中通道”,“鲁中通道”中的高铁通道,其“西段”就是长邯聊高铁,中间是聊城至泰安至京沪高铁辅助通道,“东段”就是青岛至京沪高铁辅助通道。因此,山西省本次交通规划中的“邯郸—长治—临汾—延安”通道“出笼”,意味着未来革命圣地延安有望以高铁方式直通青岛。

“长治—临汾—延安”段有新消息。最近,临汾网友在“领导留言板”咨询关于邯聊长高铁西延的问题,3月23日,临汾市人民政府办公室答复:我市委托中铁工程设计咨询集团有限公司编制完成了《聊邯长铁路西延临汾及其前后方通道规划研究》。考虑到郑太高铁长治至晋城东段落区间通过能力,结合我市城区人口空间分布,拟规划新建线路由长治向西自安泽南站向西南引出,经古县,于浮山县北侧9.5km处设站,折向西北,经洪洞县、临汾市城区,终至大西高铁临汾西站北侧接轨引入,新建线路长度80.125km。项目建成后,可实现临汾、长治两个省域副中心城市高铁网连接,同时由我市向西可接延安辐射银川、兰州,向西南可经侯马接西安至韩城城际铁路,形成便捷高效的铁路交通网。
延安方面对高铁延伸也有新消息。近日,有网友通过人民网“领导留言板”向延安市委书记留言,建言推进延安—临汾—长治高铁落地,推动旅游业等新兴产业的升级,促进经济发展。3月11日,延安市发展和改革委员会回复网友称,网友建议加快推进“延临长”高速铁路前期工作,力争纳入国家新时代中长期铁路规划(2020-2035),对延安市防止老区人民返贫、扩大对外合作交流、构建东西向黄金旅游通道等方面具有重大意义。
“延临长”与延安市谋划推进的“银川经延安至郑州”高速铁路在延安至临汾段重叠,之前延安市已与相关省市发改委、西安铁路局进行多次沟通对接,开展了一系列项目前期推动。
延安市发展和改革委员会称,下一步,将结合网友的意见和建议,按照国家铁路建设总体安排部署,紧密结合区域经济发展实际能力需求,积极协同沿线地方政府和发展改革部门,共同开展论证分析等相关工作,统筹研究项目建设的必要性、可行性及具体推进方案,积极推动项目前期各项工作,力争项目能及时纳入国家建设规划并早日开工建设。
延安是中国革命圣地,国务院首批公布的国家历史文化名城。1935年10月,中央红军顺利到达吴起镇,延安成为中国革命的落脚点和出发点,是全国革命根据地城市中旧址保存规模最大、数量最多、布局最为完整的城市。“邯郸—长治—临汾—延安”加上“聊长邯”再加上“鲁中高铁”,革命圣地延安未来有望直通山东最大的港口青岛港,这有利于黄河重大国家战略的实施推进。

责任编辑: 蔡继钗 签审: 梁开文