
为推动以建设单位为首的建设工程各参建单位安全生产主体责任的落实,持续开展施工现场以预防高处坠落为重点的安全隐患排查,有效防范和遏制高处坠落事故,促进安全生产形势持续稳定,市安质监总站将开展2023年度建筑工程安全生产专项督查工作。具体通知详见↓
1
督查时间
2023年第一阶段安全生产专项督查从3月中旬起至5月底组织实施。
2
督查范围
本市16个区以及自贸和临港2个特定地区,检查采取“双随机一公开”的方式进行,对各地区的工地进行抽取并实施监督检查。
3
督查重点
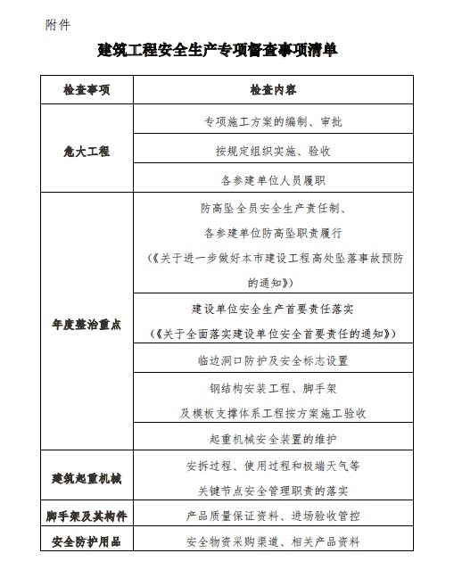
工程各参建单位应按照检查内容认真开展项目自查、企业复查,督查重点事项包括以下几方面内容:
危险性较大的分部分项工程安全管理的落实
对专项施工方案管理的情况,包括方案的编制、审核、论证等事项;实施现场安全管理的情况,包括交底、检查、整改、验收及各参建单位相关人员履职等事项。
年度施工现场安全整治重点的推进落实
《关于进一步做好本市建设工程高处坠落事故预防的通知》(沪建质安〔2022〕421号)文件的宣贯推进、建立预防高坠全员安全生产责任制、各参建单位履行预防高坠安全管理职责;
《关于全面落实建设单位安全首要责任的通知》(沪建质安〔2022〕738号)文件的宣贯推进、建设单位安全生产首要责任落实;
临边洞口防护及安全标志设置;
钢结构安装工程、脚手架工程及模板支撑体系按方案施工及验收;
起重机械安全装置的维护等五条整治重点的落实情况。
建筑起重机械关键节点的安全管控
建筑起重机械在安拆过程、使用过程和极端天气等关键节点安全管理职责的落实情况,并对施工现场建筑起重机械开展监督抽检。
脚手架及其构件和安全防护用品的监督抽检
监督检查钢管扣件脚手架、承插型盘扣式钢管脚手架及其构件在进场前、使用前及使用过程中的全过程管控情况,同时对其开展监督抽检。
按照要求,对施工现场使用的安全防护用品(安全帽、安全带、安全网)的采购、验收、保管、发放、使用、更换、报废等管理工作开展监督检查,同时实施监督抽检。
结合年度督查工作,将对各地区监督机构在日常对工地安全生产状况和对参建各方安全行为方面实施的监管情况开展相应检查。

(建筑工程安全生产专项督查事项清单)
4
督查处置
对在监督抽检中检测结果为不合格的,将要求有关使用单位暂缓使用相关设施设备、用品,责令限期整改,并按照有关要求予以处置,同时向相关部门进行通报。
对督查过程中发现存在严重违规及隐患问题突出的工地,将对责任单位和责任人加大处置处罚力度并进行通报。

扫描二维码查看原文件
– END –
供稿:市安质监总站
编辑:何清扬
责任编辑:施伟华
来稿请投:zjwxwxczx@163.com
上海市住房和城乡建设管理委员会新闻宣传中心