春回大地,暖风和畅,许多人会选择去郊区踏青,吃吃农家菜,住住“小木屋”,买些当地的新鲜蔬菜水果,度过一个休闲惬意的周末。

用标准管好
农家乐的“食”“住”“行”
所谓的“小木屋”其实就是乡村民宿。2018年上海市出台的DB 31/T 299-2018《乡村民宿旅游服务质量要求》地方标准,规定乡村民宿是指经营者利用居民自由住房、村集体用房或其他配套用房等闲置资源,结合当地人文历史、自然景观、生态环境等乡村资源,体现乡村特色、文化主题、居家氛围、绿色环保,并以旅游经营的方式,提供住宿、餐饮、生产生活体验的小型住宿设施。

标准同时还从“食”“住”“行”等角度,规定了乡村民宿所涉及的经营场地、住宿、服务、餐饮、交通、信息、卫生和环境、安全、特色以及综合管理要求。
餐饮
标准规定应提供早餐,宜提供午餐、晚餐。食用农产品宜遵循地产地销原则、使用当地特色食材。食饮具消毒应符合GB 14934-2016《食品安全国家标准消毒餐(饮)具》的相关规定。


住宿 ️
单幢房屋客房数不超过14间标准间(或单间),标准间(或单间)面积不低于5平方米,建筑层数不超过4层,且单幢房屋总面积不超过800平方米。
客房结构应布局合理,采光、通风、隔音良好,整洁卫生。客房应配备床单、被套、枕套等基本生活用品,同时具备取暖或降温设备、热水壶等家电。
交通 ️
出入便捷。陆路通往乡村应有可行驶小型车辆的硬化路面。水路通往乡村民宿应保障水路畅通,并建设相应配套设施。
应实现移动终端交通导航信号覆盖。宜有专门停车场,或就近可供停车的场地,且与接待能力相匹配。
卫生与环境 ✨
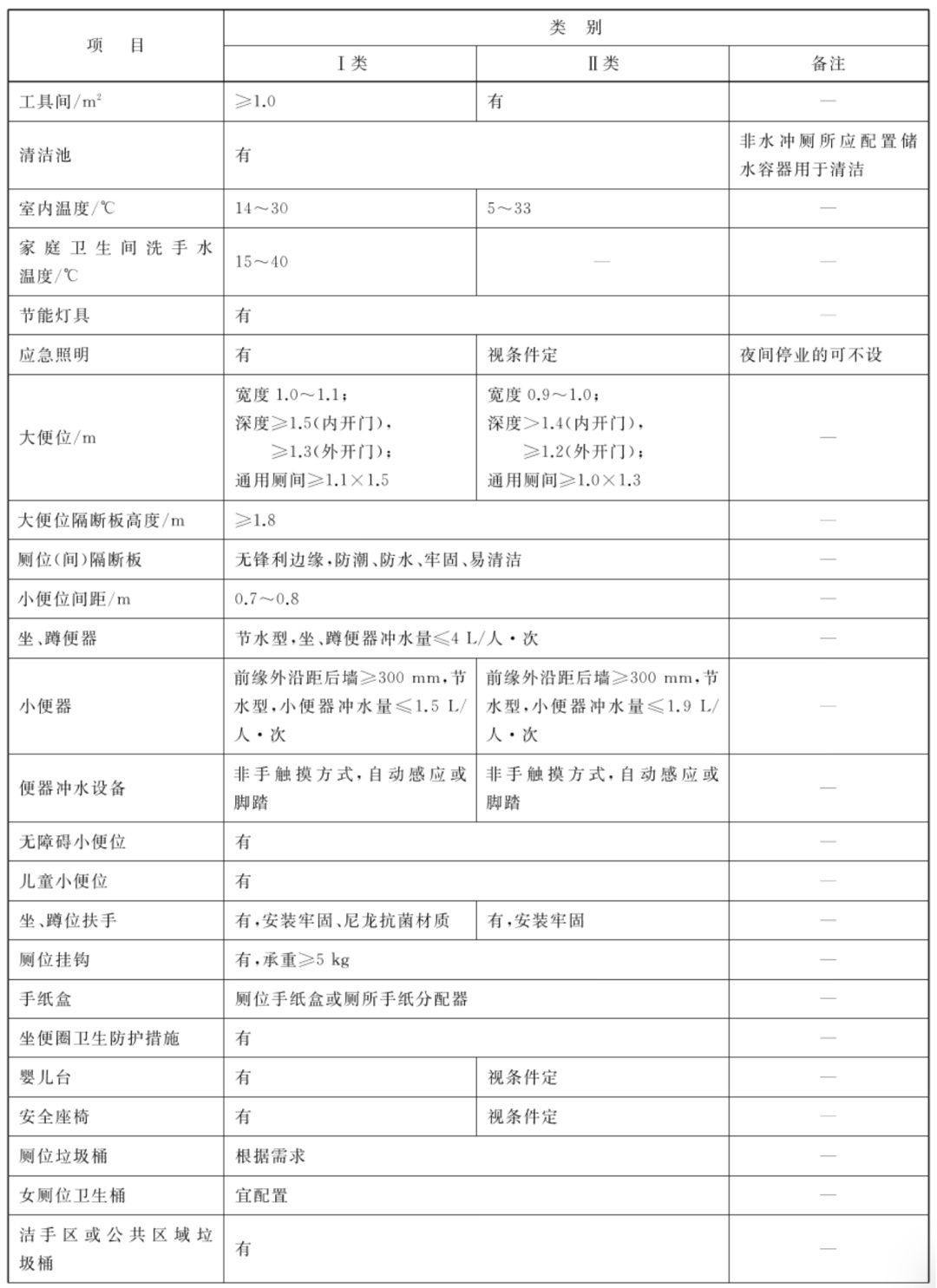
客房内宜单设卫生间,无单设卫生间的,应至少有一间公共卫生间。标准规定,卫生间应符合GB/T 18973-2022《旅游厕所质量要求与评定》中A级旅游厕所的要求。

GB/T 18973-2022:旅游厕所质量类别和要求(部分)

GB/T 18973-2022:旅游厕所质量类别与景区等级匹配的要求
推荐上海的4个美丽休闲乡村
依托DB31/T 299—2018《乡村民宿旅游服务质量要求》,上海浦东新区新场镇新南村、金山区吕巷镇和平村、崇明区三星镇新安村、青浦区练塘镇徐练村2022年获评中国美丽休闲乡村。

最后大家在外出踏青的同时,也须注意选择正规机构,谨防上当受骗,如果遇纠纷可致电12345政务服务便民热线,或依据相关法律法规维护合法权益。
来源:市质标院