为加强对本市既有多层住宅加装电梯工程质量监管,有效保障加装电梯民心工程的顺利实施,市安质监总站自2月下旬起在全市范围内开展既有多层住宅加装电梯工程质量专项检查。具体安排如下:
检查范围
本次检查按“双随机、一公开”要求随机抽取。被查项目范围为在联审平台上完成开工信息报送或施工许可,由各区建设行政管理部门监管的在建加装电梯工程。每个区抽查不少于2个项目。
检查安排
本次检查由市安质监总站质量管理科牵头组织,相关单位及行业专家参加检查。检查时结合实际情况,联合加装电梯所属房管部门、街镇、业委会一并参与。检查时间为2023年2月下旬至4月底。
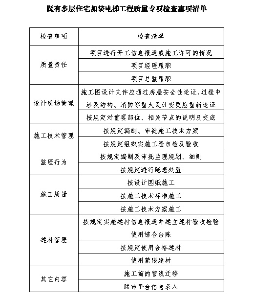
检查内容
1.房屋安全性论证及相关论证通过的施工图设计文件
2.施工方案、监理规划编制及审核情况
3.过程施工记录及自检情况
4.工程实体及建材检测复检情况
5.地基基础、主体结构施工情况及电梯施工过程沉降观测情况
6.装饰、安装及防水工程施工情况
7.建材和实体监督抽检
8.涉及的管线迁移、联审平台信息录入等其它情况

(可点击查看大图)
检查结果
本次检查结果将向社会公开通报。对于违反法律、法规、规章及强制性技术标准,存在严重问题的工程,检查组开具整改通知单和停工单,责令限期整改;对于情节严重的单位和个人,按相关规定对其进行行政处罚和相关记分等行政处置。本次检查结果同时通报市房屋管理部门。