上海青浦一小学某班级
因流感停课4天?
青浦区教育局:属实,系甲流
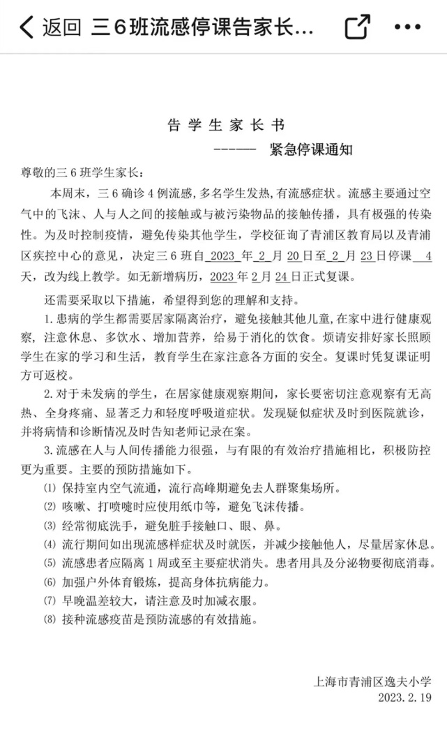
近日,网上流传出一则《告学生家长书——紧急停课通知》↓↓↓

该通知称:周末,三6班确诊4例流感,多名学生发热,有流感症状。流感主要通过空气中的飞沫、人与人之间的接触或与被污染物品的接触传播,具有极强的传染性。为及时控制疫情,避免传染其他学生,学校征询了青浦区教育局以及青浦区疾控中心的意见,决定三6班自2023年2月20日至2月23日停课4天,改为线上教学。如无新增病历,2023年2月24日正式复课。
网传的这份通知发布者落款为上海市青浦区逸夫小学,发布日期为2023年2月19日。
青浦区教育局证实此通知属实,并表示学生们患的是甲流,并非新冠。如今正是春季传染病多发季节,甲流、诺如病毒等易在学生中流传。
在"上海发布"的评论区
有网友提出身边已经有人
感染诺如、甲流,
对此上海发布提醒:
应该保持良好的卫生习惯。



如遇突发,
沪上中小学如何应对?
那么,作为“乙类乙管”后的首个新学期,上海的中小学如果出现突发情况,学校将如何应对?

中午时分,在黄浦区教育学院附属中山学校,孩子们在午餐后进入午休时间,在该时间段,班主任老师会对孩子们进行午检。期间除了测温之外,老师还会细心观察孩子们的状态。
上海市黄教院附属中山学校班主任老师於洁芸:“学生如果有不舒服,或者是满脸通红,我们会主动摸一下额头,如果说小朋友的体温超过37.3的话,就要通报卫生室,并且带孩子去留观室,并且及时告诉家长。”


老师每日填写的记录表上,还包括晨检、巡检以及各时间段教室通风等完成情况。校方介绍,如出现抗原、核酸异常等情况,也已做好相应预案。
上海市黄教院附属中山学校卫生保健老师郭宏英:“小朋友在家休息七天左右,等到没有明显症状且抗原阴性,就可以正常返校。不仅仅针对新冠核酸,而是所有发热的孩子,同一个班级有三个发热的孩子,这个班级就会汇报给教育局和疾控,再统一研判是否进行线上教学。”


在闵行区颛桥中学,防疫物资储备室里也做好充分准备。新学期更新,以便清点检查。

另外,每个班级门口的防疫箱仍然保留。校方表示,学校已将实验楼作为备用教学楼,一旦发生异常,在符合规定的前提下,相关学生可以在独立楼栋中开展线下教学。

多地疾控提醒:
保持良好的卫生习惯
多地疾控提醒:现在是各类呼吸道传染病的高发季,市民朋友们尤其是青少年,一定要提高对常见传染病的防控意识,勤通风、多洗手、常运动,继续保持良好的卫生习惯,增强自身免疫力!