各区人民政府,市政府各委、办、局,各有关单位:
根据《上海市新污染物治理行动工作方案》(沪府办规〔2023〕3号)和生态环境部等六部委印发的《重点管控新污染物清单(2023年版)》(生态环境部2022年第28号令),经市政府同意,现将《上海市重点管控新污染物清单(2023年版)》印发给你们,请认真按照执行。
上海市生态环境局
2023年2月3日
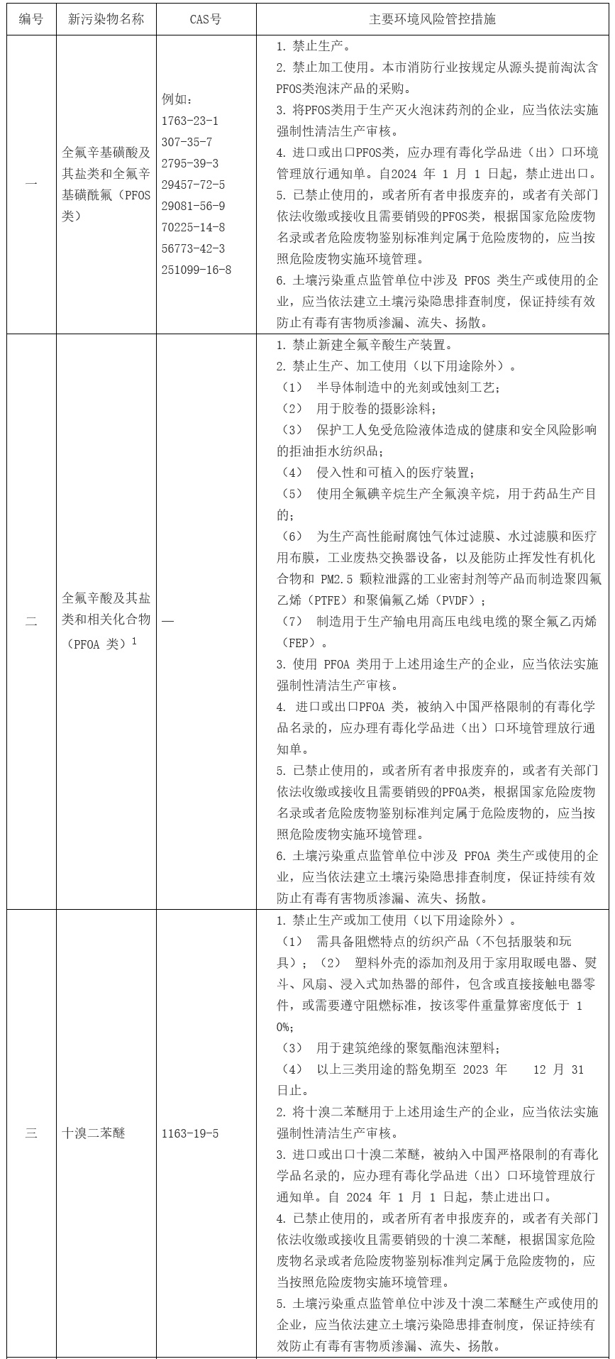
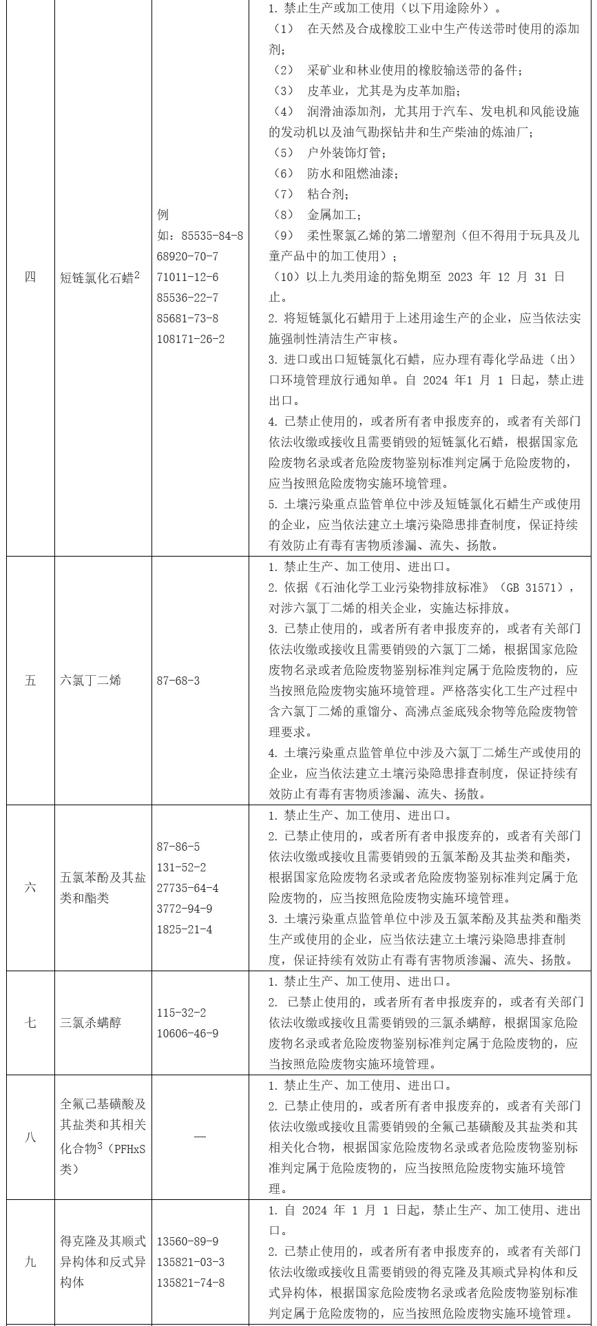
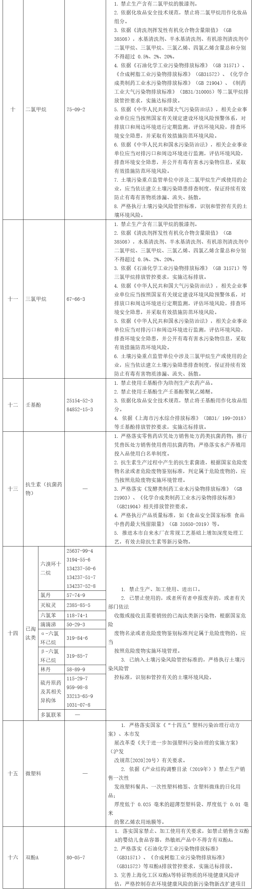
上海市重点管控新污染物清单
(2023年版)



注:
1. PFOA类是指:(i) 全氟辛酸(335-67-1),包括其任何支链异构体;(ii)全氟辛酸盐类;(iii) 全氟辛酸相关化合物,即会降解为全氟辛酸的任何物质,包括含有直链或支链全氟基团且以其中(C7F15)C部分作为结构要素之一的任何物质(包括盐类和聚合物)。下列化合物不列为全氟辛酸相关化合物:(i) C8F17-X,其中 X= F, Cl, Br;(ii) CF3[CF2]n-R’ 涵盖的含氟聚合物,其中R’=任何基团,n>16;(iii) 具有≥8个全氟化碳原子的全氟烷基羧酸和膦酸(包括其盐类、脂类、卤化物和酸酐);(iv) 具有≥9个全氟化碳原子的全氟烷烃磺酸(包括其盐类、脂类、卤化物和酸酐);(v) 全氟辛基磺酸及其盐类和全氟辛基磺酰氟。
2. 短链氯化石蜡是指链长C10至C13的直链氯化碳氢化合物,且氯含量按重量计超过48%,其在混合物中的浓度按重量计大于或等于1%。
3. PFHxS类是指:(i)全氟己基磺酸(355-46-4),包括支链异构体;(ii)全氟己基磺酸盐类;(iii)全氟己基磺酸相关化合物,是结构成分中含有C6F13SO2-且可能降解为全氟己基磺酸的任何物质。
4. 已淘汰类新污染物的定义范围与《关于持久性有机污染物的斯德哥尔摩公约》中相应化学物质的定义范围一致。
5. CAS号,即化学文摘社(Chemical Abstracts Service,缩写为CAS)登记号。
6. 用于实验室规模的研究或用作参照标准的化学物质不适用于上述有关禁止或限制生产、加工使用或进出口的要求。除非另有规定,在产品和物品中作为无意痕量污染物出现的化学物质不适用于本清单。
7. 未标注期限的条目为国家已明令执行或立即执行。上述主要环境风险管控措施中未作规定、但国家另有其他要求的,从其规定。
8. 加工使用是指利用化学物质进行的生产经营等活动,不包括贸易、仓储、运输等活动和使用含化学物质的物品的活动。
9. 本清单自2023年3月1日起施行。
点击阅读原文,查看《上海市生态环境局关于印发〈上海市重点管控新污染物清单(2023年版)〉的通知》(沪环土〔2023〕27号)
编辑:乔佳妮