我的位置: 上观号 > 上海杨浦 > 文章详情

上海至嵊泗高速客船航线已恢复运营啦!最新船期表在这里→

转自:上海杨浦 2023-02-08 20:50:12

上海至嵊泗高速客船航线恢复运营啦。根据计划,恢复运营后,每日往返上海、嵊泗两地的高速航班数量将与停航前保持一致,航行时间将缩短至1小时,进一步满足不同旅客的出行需要。

洋山港海事局工作人员介绍,目前沈家湾客运码头南浦大桥至泗礁、高速客船航线、滚装客船航线已全部开通。

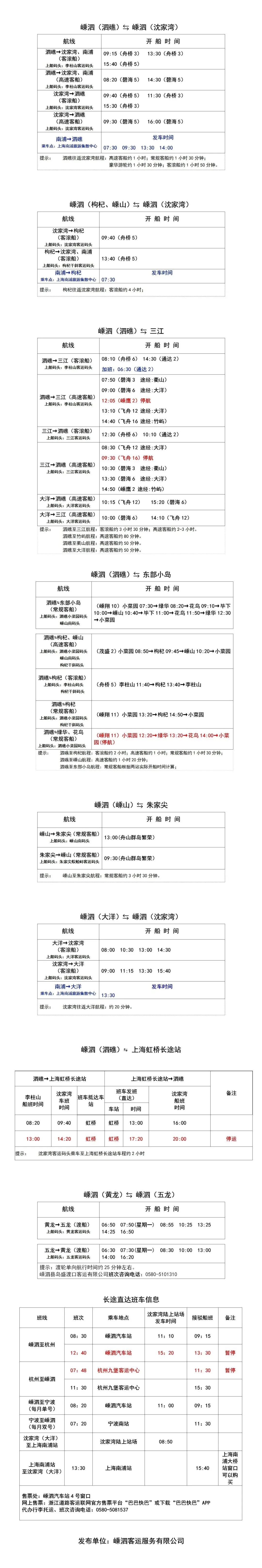
(点击可查看大图)

点击查看详情

编辑:奚宇轩

资料:上海发布 市交通委指挥中心

*转载请注明来自上海杨浦官方微信