
为落实“立足新发展阶段、贯彻新发展理念、构建新发展格局”战略决策,贯彻“人民城市人民建,人民城市为人民”重要理念,进一步发挥本市工程建设标准的技术基础保障和引领作用,加快构建高水准的工程建设标准体系,市住房城乡建设管理委按照紧密结合政府职责范围,服务中心重点工作,强化政府标准“保底线”的原则,面向全市开展了2023年上海市工程建设规范编制项目的征集工作。
在组织相关专家对征集到的74项立项申请进行认真、细致、全面的评审后,最终列入明年新编计划的有28项。列入编制计划的标准覆盖了绿色低碳、“五个新城”建设、历史建筑保护、城市更新、城市管理、“新基建”、建设工程质量安全、建筑产业化、城市交通、市政水务、绿化园林、城市更新与旧区改造、地下空间等多个方面。
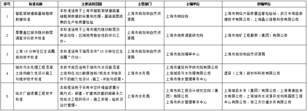
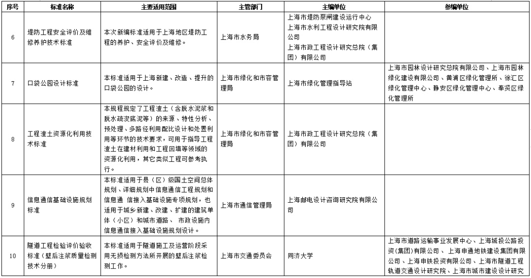
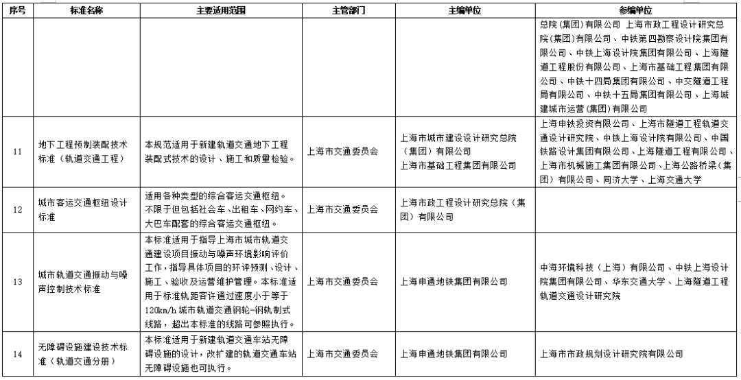
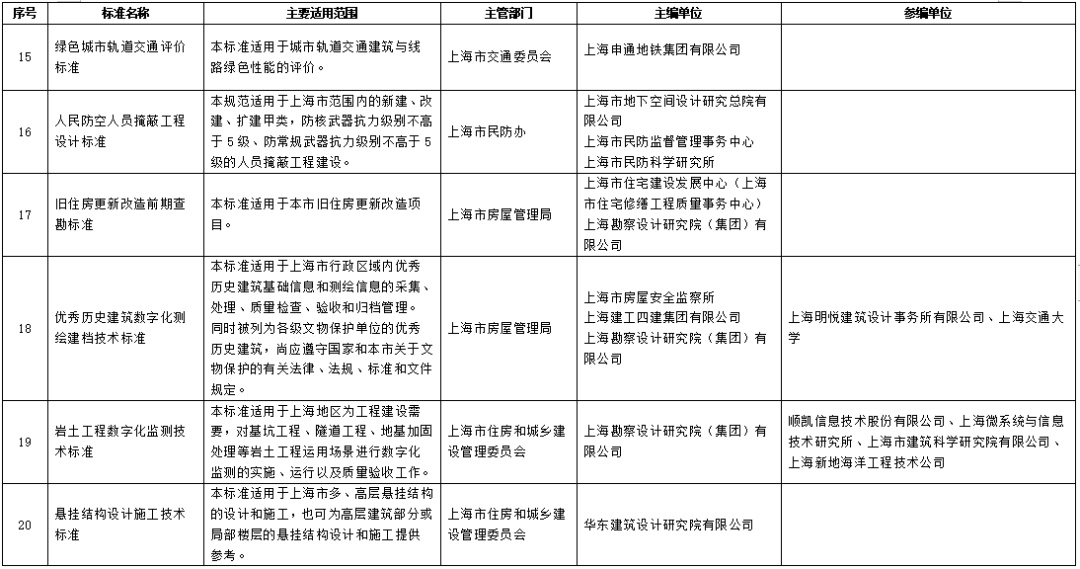
01
2023年上海市工程建设规范编制计划(新编)






(向下滑动查看更多 可点击查看大图)
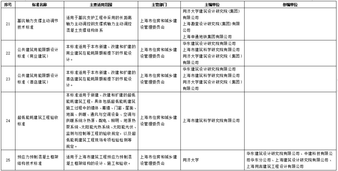
02
2023年上海市工程建设规范编制计划(修编)




(向下滑动查看更多 可点击查看大图)
– END –
供稿:委标定处
编辑:何清扬
责任编辑:施伟华
来稿请投:zjwxwxczx@163.com
上海市住房和城乡建设管理委员会新闻宣传中心