近日
宝山南大智慧城5条新建市政配套道路
工程项目建议书获批复
↓↓↓
1

2

3

4

5

起路名有什么讲究?
往下看
部分规划道路名称含义
↓↓↓
2021年,市规划资源局正式批复同意《宝山区W12-1301单元(祁连敏感区)控制性详细规划(修编)——地名专项规划》,标志着南大智慧城正式拥有了规范的地名体系。
通过调研,编制单位在宝山区规划资源局和相关部门的配合支持下,对南大地区的人文地理实体名称的形成、演变、发展、布局有了充分了解,并结合控规对南大地区的目标定位,对整个区域进行地名片区划分,明确祁连山路以东区域道路专名以老地名和外省市地名采词为主;祁连山路以西区域则结合功能定位在派生地名基础上增加了用地功能采词等采词方式,最终形成了地名规划方案。

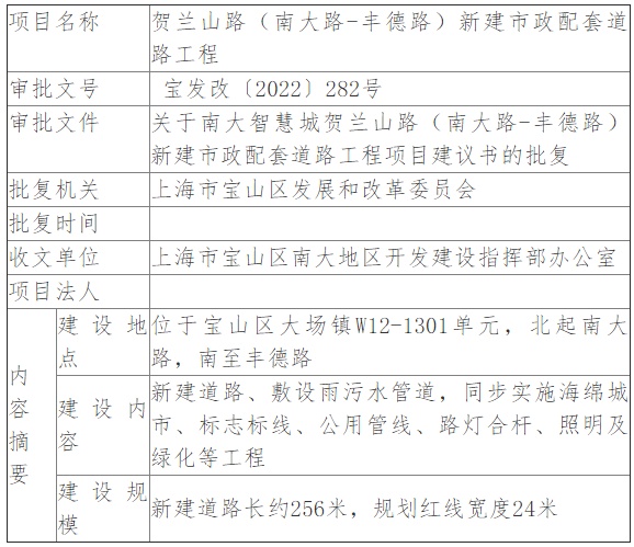
贺兰山路
Helanshan Lu
起迄点:北起环镇北路,南迄丰德路(规划名)
长度:1197米
宽度:24米
名称含义:根据宝山区对应的黑龙江、山西、内蒙古地名作为道路专名。贺兰山脉是中国西北地区的重要地理界线,位于宁夏与内蒙古交界处,山势雄伟,若群马奔腾。
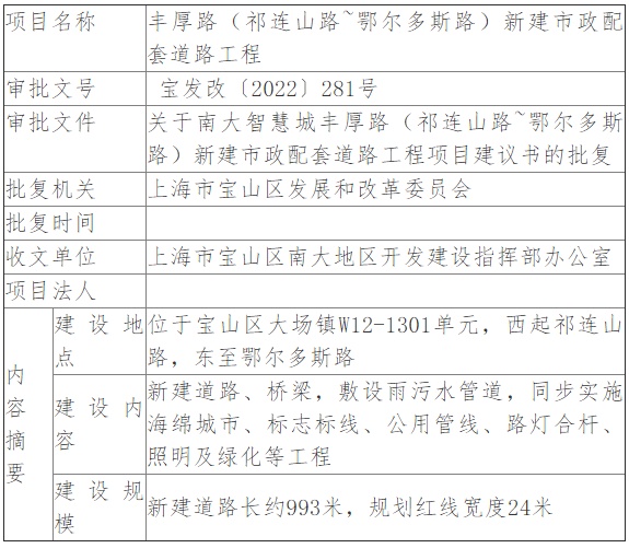
丰厚路
Fenghou Lu
起迄点:西起大场路,东迄鄂尔多斯路
长度:2255米
宽度:24米
名称含义:以区域内行政村“丰明”“丰收”采词,与北侧丰皓路形成系列;“厚”,道德髙尚者能承担重大任务,取自成语"德载物之”。
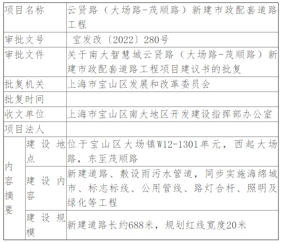
云贤路
Yunxian Lu
起迄点:西起大场路,东迄茂顺路(规划名)
长度:827米
宽度:20米
名称含义:“云”,云科技;“贤”,有才能的人。“云贤”结合道路周边研发功能釆词。
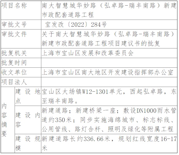
华妙路
Huamiao Lu
起迄点:西起弘卓路(规划名),东迄瑞丰南路(规划名)
长度:312米
宽度:16米
名称含义:“华妙”,美妙、妙不可言。结合周边重点项目,“华妙”有探索奇妙世界之意。

通讯员:林远
编辑:吴赛华
*转载请注明来自上海宝山官方微信