近期,XBB毒株引发关注。我国现阶段流行的毒株以BA.5.2和BF.7为主,但一些国家出现了BQ.1和XBB等优势毒株,并且已经在我国本土病例中被检出。这些毒株的致病力如何?是否会引发新一轮流行?
XBB毒株是什么?
中国疾控中心病毒病所所长许文波表示,BQ.1和XBB是奥密克戎新的变异分支。已在一些欧美国家成为优势毒株,主要表现为传播力和免疫逃逸能力增加。
XBB毒株的致病力增加了吗?
许文波介绍,BQ.1和XBB的致病力与奥密克戎其他系列变异株没有明显区别,重症率和死亡率在流行BQ.1和XBB的国家也没有增加。
近三个月以来,我国已经监测到BF.7、BQ.1、XBB传入,但BQ.1和XBB在我国尚未形成优势传播,优势传播还是以BA.5.2和BF.7为主。
“阳康”后,还会二次感染XBB毒株吗?
北京佑安医院呼吸与感染疾病科主任医师李侗曾表示,目前XBB毒株的免疫逃逸能力有所增强,和我国流行的BA.5有所差异,感染BA.5后经过一段时间,保护力水平下降,遇到免疫逃逸能力强的毒株,再感染的风险会增加。
但是,再次感染主要会发生在一些免疫力低下的人群中,免疫功能正常人群在短时间内再次感染风险比较小,而且感染后的症状通常比第一次轻微。

XBB毒株是否会导致腹泻?
针对网传XBB毒株会引发呕吐和腹泻的症状,李侗曾表示,一些新冠病毒感染者确实有呕吐和腹泻的症状,通常1—3天可以自行缓解,没有发现XBB毒株更容易侵犯心脑血管系统和消化系统。治疗呼吸道感染和消化道感染的药物可以适当准备,没必要大量囤积。
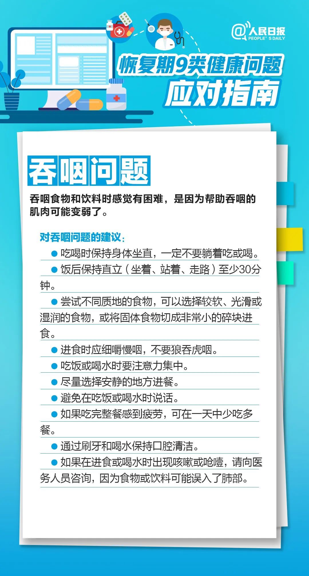
呼吸急促(气短)、咳嗽、乏力、失眠、疼痛、心悸、声音问题、吞咽问题、嗅觉味觉下降等都是感染新冠病毒后可能出现的健康问题。
恢复期9类健康问题应对指南,
来看图解↓









今天是元旦小长假过后的
第一天工作日
开工防护不能少!
这份返岗指南请收好↓
01
通勤途中
乘坐公共交通尽可能错峰出行,全程规范佩戴口罩,尽量避免接触公共物品,推荐采用无接触式付款。咳嗽和打喷嚏时遮掩口鼻,不随地吐痰。如果是乘坐出租车、网约车,建议后排落座,条件许可时开窗通风。
02
工作场所内
到达工作场所后先洗手,接触电梯按钮、快递、清理垃圾、饭前便后等及时洗手。加强通风,使用空调时,也要定时开窗通风。同事之间讨论交流时,注意保持距离;不串门、不闲聊,前往公共区域时注意缩短逗留时间。用餐时避免面对面就餐,不扎堆聊天,缩短用餐时间。
03
返回家中
将外套放在通风处,及时清洁双手。合理膳食、均衡营养;适量运动,注意劳逸结合,规律作息,睡眠充足。“阳康”们根据身体状况逐渐开始恢复性运动,但避免高强度剧烈运动。