随着科学技术的不断进步
现在看病就医也越来越方便
⚕️⚕️
我知道!现在看病可以
足不出户、远程看诊啦~
云计算和大数据等
技术的广泛应用,
也让医疗健康系统
快速发展呢!
接下来,让我们一起走进“医疗健康”领域的奇妙世界~
医疗健康领域
新职业
产生的背景是?
“
新技术与新需求相互促进
1
新技术趋势:智慧医疗成为变革引擎

目前,可穿戴设备助力远程医疗、利用AI和机器学习分析医学数据、利用“数字孪生”进行药物模拟测试、个性化医疗、基因组学等是较为明显的技术趋势。随着AI、VR、MR、XR、IoT、云计算和大数据等技术广泛应用于数据分析、预测干预、远程诊疗、健康管理等领域,医疗健康行业将逐步走向精准化、数字化、定制化。
2
新需求趋势:“大健康”产业正在兴起

随着人口老龄化、慢性病患病率攀升以及COVID-19肆虐全球,对“慢病防治”提出更多要求,促使医疗健康需求由“以治病为中心”向“以预防为中心”的全生命周期健康管理转变,“大健康”产业随之兴起。
预计到2030年,中国“大健康”产业规模将达16万亿,是目前市场的3倍。在政策倾斜和行业红利的双重驱动下,后疫情时代的医疗健康领域招聘市场将涌现更多新的机遇和岗位。
医疗健康领域如何发展?
“
新趋势引发新生态
1
产业供给端:技术赋能医疗数字化,推动资源要素在产业链间不断交换和促进。
AI、大数据等技术从产业供给端进入,以数字化手段连通医疗体系,构筑互联互通的医疗生态系统,衍生新的价值链条。而且,医疗健康领域逐渐从全球供应链转向更安全、独立、完善的国内供应链。
2
市场需求端:需求导向以人为本,消费者在技术赋权下高度参与医疗决策,获得医疗健康服务更大的“柔性定制”自主权。

伴随中国国力增强、人口老龄化加快、中产阶级数量和人均收入增长,公众在医疗健康服务业的需求比重将持续增加,而且“以治病为中心”转向“以预防为中心”,以消费者为中心的数字平台经济为专业医疗人员与消费者的协作生产提供可能,产业链得以重构。
至此,出现了“以消费者为中心”的智慧医疗生态系统。

医疗健康领域未来
需要什么样的人才?
“
未来职业新方向
主要分布在新兴技术和新型现代服务两个领域。
从工作能力构成来看,大部分未来职业要求从业人员具备一定的数字化能力。
从工作产出来看,无形劳动逐渐凸显,比如私人服务、专业咨询等成为新职业的普遍性工作内容。
从年龄维度来看,“Z世代”成为就业的主流人群,很大一部分都与互联网信息技术建立了紧密的联系。
从教育水平来看,各国纷纷提升职业教育在国民经济发展中的地位,不断强化对职业教育的政策支持,建立更为紧密的校企合作机制、愈加优化的职业教育体系。
0-3年:
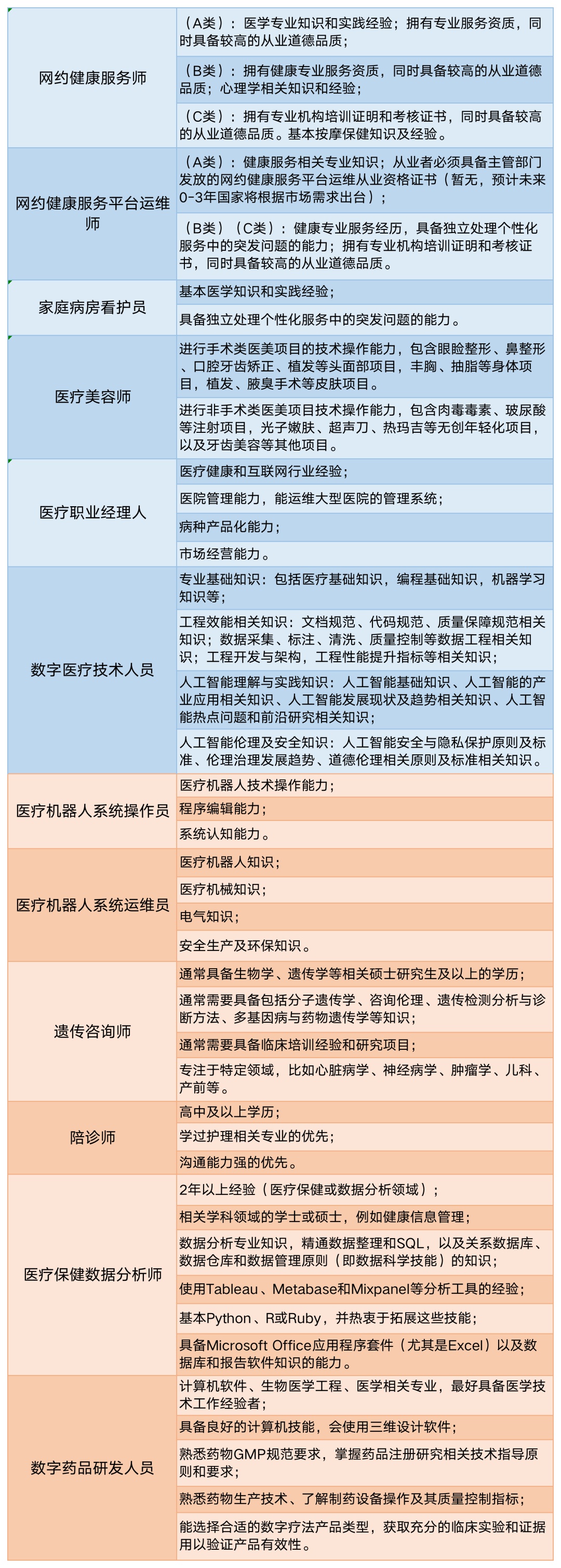
网约健康服务师
网约健康服务平台运维师
家庭病房看护员
医疗美容师
医疗职业经理人
数字医疗技术人员
网约健康服务师
为患者等健康服务需求者提供线上乃至线下个性化、定点化服务的服务人员。
网约健康服务平台运维师
通过数字化平台,为患者等健康服务需求者线上预约健康服务师,提供个性、精准、及时、有效的就医指导,以及支持服务和评价反馈的服务人员。
家庭病房看护员
对于已在医院明确诊断且病情稳定,适宜在家庭环境中进行检查、治疗和护理的病人,使用专业设备配合医院进行诊疗、护理和健康管理的服务人员。
医疗美容师
在医院、美容院、私人场所等地从事手术类和非手术类的医疗美容项目,以满足顾客审美诉求的技术人员。
医疗职业经理人
掌握医疗相关知识、方法与技术,熟练运用管理技能从事医疗健康服务业经营管理的人员。
数字医疗技术人员
从事医疗人工智能算法、模型、可信智能平台等相关技术的分析、研究、开发及应用的工程技术人员。

3-6年:
医疗机器人系统操作员
医疗机器人系统运维员
遗传咨询师
陪诊师
医疗保健数据分析师
数字药品技术人员
医疗机器人系统操作员
使用人机交互设备及相关机械工具,对医疗机器人进行装配、编程、调试、工艺参数更改、操作及其他辅助作业的技术人员。
医疗机器人系统运维员
使用工具对医疗机器人进行数据采集、状态监测、故障分析与诊断、维修及预防性维护与保养作业的技术人员。
遗传咨询师
帮助患有或可能有遗传疾病风险的人提供信息和支持,帮助其理解、适应基因相关疾病的人员。
陪诊师
为老龄人、残障人士、慢性病患者等提供陪同诊疗服务的服务人员。
医疗保健数据分析师
分析医疗数据来推动改进患者护理方式、降低成本,帮助相关医疗机构更有效地运行的技术人员。
数字药品技术人员
从事医疗人工智能算法、模型、可信智能平台等相关技术的分析、研究、开发及应用的工程技术人员。
“
职业技能要求

在政策倾斜和行业红利的双重驱动下
后疫情时代的医疗健康领域
招聘市场将涌现更多新的机遇和岗位
看完了这些新职业,
你是不是也跃跃欲试了?
想要更详细地了解医疗健康领域未来职业
可以扫描下方二维码
获取《医疗健康未来职业前瞻研判》哦~
⬇️⬇️⬇️
扫码获取医疗健康未来职业前瞻研判
52个未来职业“高清画像”发布
未来职业连线:从乡村买手到三农数据分析师,他们下得了田地、玩得转新技术!
5G+工业互联网,“新基建”迭代亟待“新职业”培养
编辑:雅杰
来源:上海世界技能大赛