最近市场上出现医用药品、抗原试剂、防护口罩等供不应求的情况,一部分急需用药的市民买不到所需的药品,独居老人、纯老家庭、孕产妇等特殊人群也需要重点关注。对此,漕河泾街道各居委纷纷自发组织“邻里互助,药品共享”的爱心行动,居委干部接力坚守,织起邻里互助网,筑起防疫坚实屏障。
1
共享“e药箱”,把药留给最需要的人

针对目前药品等防疫物资相对短缺的情势,居民就医、购药需求持续增加,漕河泾街道公园道居民区率先行动起来,建立线上共享“e药箱”,向广大居民朋友们发起爱心倡议,聚焦高龄老人、孕妇、儿童等特殊群体感染,通过发现、传递求助信息和药品共享互助,把有余的医药物资共享给他人,让有限的药品资源发挥最大作用。

公园道居民区设立社区共享“e药箱”,协调整合社区中的医药资源,关心关爱身边脆弱人群,鼓励居民进行备用药物线上登记,在共享链接内填写能够提供的药品名称、数量、保质期和联系方式,以便大家共享查看。目前,已有近30位居民进行了药品和防疫物品登记,涵盖了布洛芬缓释胶囊、儿童退热口服液、N95口罩等紧缺物资。
在居民区党总支群、党员双报到群、志愿者群以及各楼栋群中,在每一个楼道公告栏里,这一倡议一经发布,便得到了热烈响应。疫情防控没有“局外人”和“旁观者”。同舟共济,共克时艰,尽己之力,发己之光!社区共享"e药箱"行动凝聚起了与邻为亲、守望相助的共享互助精神,营造了志愿奉献的良好风尚,为需要的人送去冬日里的温暖,让彼此携手迎接美好的明天。
2
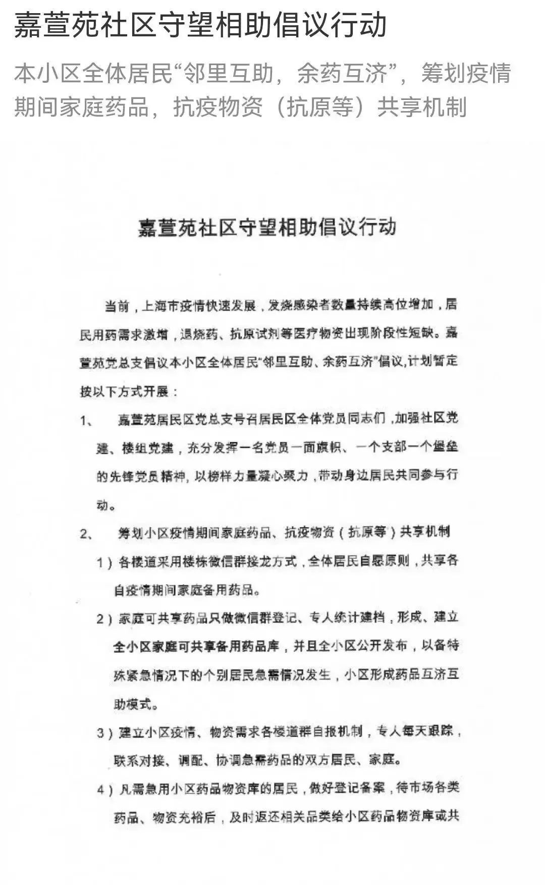
邻里守望,建立共享药品库
漕河泾街道嘉萱苑居民区根据小区内实际情况,围绕退烧药、抗原试剂等医疗物资阶段性短缺的问题,通过微信小程序向全体居民发起倡议,统计本小区内的药品数量情况,发挥“邻里互助、余药互济”的精神。

嘉萱苑居民区党总支号召居民区全体党员同志,充分发挥一名党员一面旗帜、一个支部一个堡垒的先锋党员精神,以榜样力量凝心聚力,带动身边居民共同参与行动。鼓励各楼道采用楼栋微信群接龙方式,按照全体居民自愿原则,共享疫情期间家庭备用药品。
在家庭可共享药品完成登记建档后,建立居民区可共享备用药品库,并在全小区范围内公开发布,解决特殊情况下个别居民的用药需求,形成药品互济互助模式。凡需使用药品物资库的居民,做好登记备案后即可领取,待市场各类药品、物资充裕后,及时补充相关品类至小区药品物资库或返还给共享方居民。
自嘉萱苑居民区共享药品物资行动倡议启动以来,截至12月25日,共收到来自45户居民合计98项共享药品及物资。去除重复项目,目前清单共有35种品类,面向全小区公开。
此外,嘉萱苑居民区充分发动小区内一线医务人员,组建本小区医务后备队伍。如遇突发状况,可及时联系对接,现场采取必要的紧急措施,着力守护居民健康。
3
接力坚守,关爱独居老人
家住漕河泾街道漕东居民区的林阿姨,往常都是由住家保姆照顾生活起居。然而,由于保姆近日感染后回家隔离,老人本身也已感染,独居在家,食物忌口多,又患有多种慢性疾病,虚弱的身体难以支撑她的正常生活。
通过重点排摸居民区孤老、独居老人、纯老等家庭,漕东居委会主任徐赟了解到这一情况,便开始每天给老人打一个电话,详细询问身体状况,与老人沟通每天的饮食需求,根据老人的口味前去采购并为老人送上门。而面对居委逐渐“减员”、人手严重不足的困境,如今唯一坚守的居委干部张哲毫不犹豫地握紧这一接力棒,继续坚持每天为老人送餐。“只要我还在岗一日,就要把工作做到最好。”张哲坚定地说道。
爱心接力、同心互助,
让我们大家共同行动起来!
雪中送炭、暖心社区,
寒冬过后终会迎来春光明媚!

编辑:陈海笑
审校:韦丽
转载请注明来自上海徐汇官方账号