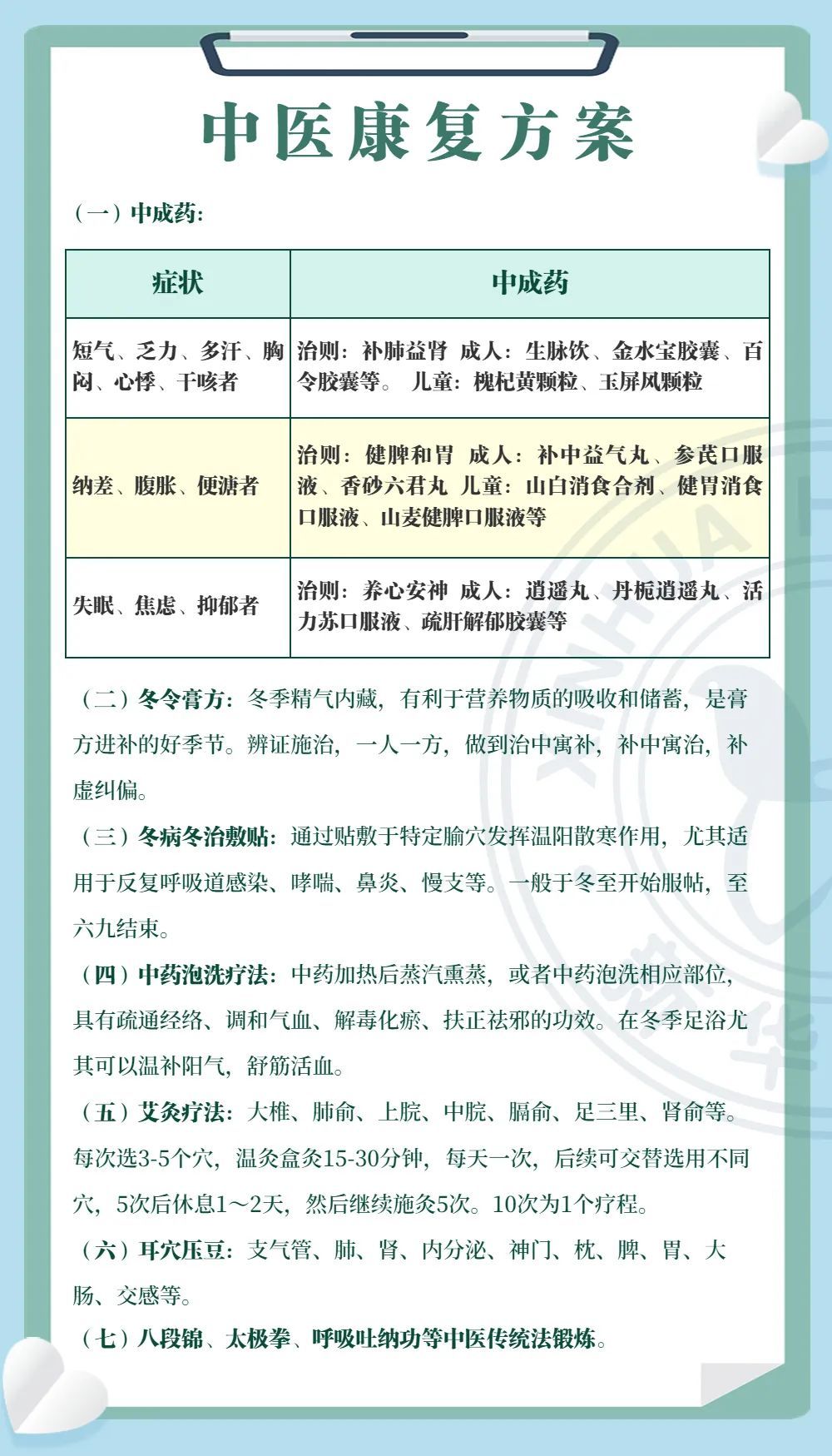
奥密克戎变异株是当前国内新冠最主要流行毒株,大多数症状较轻或无症状,常表现为轻中度发热,少数高热,咽痛、干咳,乏力、恶心、呕吐或腹泻等,多数在1周内消失,极少数出现重症肺炎。
中成药是居家抗疫的首选,但必须辨证用药,分清寒热虚实,才有临床疗效,否则药不对症,不但没疗效,还可能适得其反。因此吃药前需仔细阅读药品说明书,清楚适应症、用法、用量、服用时间。
12月10日,国家中医药管理局中医疫病防治专家委员会发布《新冠病毒感染者居家中医药干预指引》,新华君结合上海地域中成药实际使用情况,加以补充说明。






作者
新华医院中医科
周亚兵、蒋思韵、崔若琳
科室介绍
上海新华医院中医科秉承“发扬中医特色、中西医相结合”的诊疗特点,在中医内科、中医儿科、伤科、中医妇科及针灸科等疾病的治疗上形成了系统的诊疗体系。伤科传承上海八大伤科之一“魏氏伤科”治伤经验,在骨关节炎基础和临床研究中取得一系列成绩,其中西医结合阶梯式诊疗方案在临床应用和推广中取得很好效果。儿童脑病治疗优势明显,特别是在抽动障碍的诊治中特色鲜明,开展了特色综合治疗,制定了中西医结合阶梯化诊疗特色方案;儿童呼吸与肿瘤形成特色的中西医结合诊疗规范。
门诊预约
请点击链接☞:中医科门诊