
12月1日,新版《上海市市容环境卫生管理条例》正式实施,规定除了历史文化风貌保护区内的招牌以及设置可能影响公共安全的户外招牌由区绿容局审批许可之外,其余皆由所在街镇或街道景观管理部门备案审批,且都可通过“一网通办”在线办理。

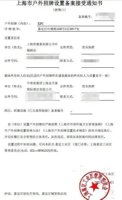
12月6日,嘉定第一块由街道备案的户外招牌在嘉定工业区诞生。“之前办理户外招牌申请要提交很多材料,常常漏了材料要跑好几趟。”申请人张先生说。在嘉定工业区市容办的业务受理大厅内,市容办受理窗口的工作人员将新规告知了张先生,并指导他通过“一网通办”完成网上申请,“网页上办事指南很清楚,按照提示一步步操作就行,以后不用专程赶来了。”

嘉定工业区市容办工作人员介绍,原本户外招牌只能通过线下办理,因为资料的问题可能还要多跑几趟,等市容办审批后才能备案。新条例实施后,通过“一网通办”办理人在线上申请后经街镇审核即可立即备案。

据悉,新修订的《条例》按照“放管服”改革、优化营商环境和城市运行安全的要求,对户外广告设施、户外招牌的许可制度进行了较大的调整,从全面许可调整为“许可+备案”的分类管理模式,并细化了管理要求。其中,街镇备案管理模式减少了户外招牌的备案环节,备案时效得以提升。在符合各项备案要求的基础上,申请人通过“一网通办”系统,即可实现不出门就办成事,极大方便了广大商家。
为了进一步做好户外招牌审批预受理和备案工作,嘉定工业区市容办组织开展户外招牌管理业务培训,对户外招牌审批预受理、备案业务及户外招牌管理系统操作进行培训学习。

下一步,嘉定工业区市容办将加大宣传和日常巡查,让广大商家及时知晓相关规定,切实履行户外招牌的设置主体责任,更好推动新规落地实施。
注意!这些招牌仍需向
区绿化市容局办理行政审批↓
1、设置在历史文化风貌区或者风貌保护街坊内的户外招牌;
2、设置在风貌保护道路或者风貌保护河道沿线的户外招牌;
3、设置在文物保护单位或者优秀历史建筑上的户外招牌;
4、设置箱体式整体结构的户外招牌;
5、设置大型垂直外墙式户外招牌;
6、设置高度大于2.5米的独立式户外招牌;
7、设置在建(构)物3层或者建(构)物10米以上部位。
上述以外的户外招牌设置,须向街道办事处或者镇人民政府办理备案手续。
通讯员:周燕洁
编辑:徐宇