
12月9日,2021年度上海市质量金奖颁奖仪式在上海城市规划馆举行。我院核医学科石洪成教授获评2021年度“上海市政府质量金奖”(个人)称号。上海市委常委、副市长张为(左)为石洪成教授(右)颁奖。

复旦大学附属中山医院副院长钱菊英(右)与复旦大学附属中山医院核医学科主任石洪成(左)代表医院接受表彰。
“核”平医者石洪成:
为中国核医学高质量发展赋能

他是一位敬业的医者,视病人如亲人,悬壶济世是他一生的追求;
他是一位卓越的管理者,树立起行业标杆,构建起独具特色的四维一体中山模式;
他是一位勇敢的开拓者,致力于学术与技术创新,推动中国核医学与国际接轨进程;
他又是一位可敬的带头人,桃李遍布全国,助力培养一大批多元化的年轻复合型人才。
他就是复旦大学附属中山医院核医学科主任——石洪成。
忠于职守
当好医病爱患的“贴心人”
说起核医学科,别说患者,甚至一些医务人员都会感到陌生。核医学是一门利用放射性核素诊断、治疗和研究疾病,是核技术和现代医学相结合的独立临床学科。核医学检查能够帮助临床科室对疾病做出正确诊断和治疗,被称为“生命的雷达”。
核医学科属于特殊科室,患者通过服用放射性药物来治疗疾病,每一名患者相当于一个“放射源”,因此,在病房中没有家属陪床,患者的检查、治疗及生活起居都由医护人员来完成,医护人员在与患者接触的过程中,也不可避免地会受到一些放射线对身体的损害,因此,选择并坚持做这份工作需要勇气,也需要敬业精神。
“当好患者的‘家里人’。如果躺在病床上的是我们的亲人,我们会给他采取什么方案,采用什么药物,那我们就以同样的方式给患者治疗。”这是石洪成对医师团队说的话,也是他坚持的医疗服务理念,把患者当家人,始终站在患者的角度,想患者所想,急患者所急。
一年365天,石洪成几乎没有休息日,他将细心、耐心与爱心奉献给了患者。他认为,作为医生,应该多为病人着想,对患者的检查治疗一丝不苟、细致入微,对患者的咨询有问必答、知无不言,这样才能消除患者对疾病和射线的恐惧心理,帮助他们坚定战胜疾病的信心,而这,也对患者顺利治疗与康复起到至关重要的作用。
恒守初心
当好卓越管理的“排头兵”
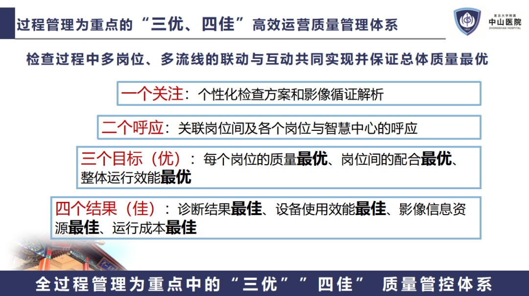
15年来,石洪成通过构建实施具有中山特色的“4-3-4”质量管理模式,即顾客至上的“四度”服务体系,“三优四佳”的高效运营质量管理体系,打造以促进行业发展为目标的人才培养体系和以创新为驱动的可持续发展体系。他以点带面,推动中国核医学影像诊断质量的持续改进,创造了核医学诊疗的“中国标准”。
“四度”服务体系即服务有“温度”,诊疗有“精度”,专业有“高度”,响应有“速度”;“三优”即每个岗位的质量最优、岗位间的配合最优、整体运行效能最优;“四佳”即诊断结果最佳、设备使用效能最佳、影像信息资源最佳、运行成本最佳。顾客至上的“四度”服务体系,确定了核医学发展高标准的目标;以过程管理为重点的“三优 、四佳”高效运营质量管理体系给出了实施的方法。

“大量的临床使用证实了该模式的有效性,为实现目标提供了有效的方法,模式的建立,为核医学的可持续发展建立了成功之路。”据石洪成介绍,在该模式的运行过程中,他带领中山核医学科连续7年获得核医学专科声誉“华东区第一,全国第四”。构建的高效运营质量管理体系也获得2020年中国医院最佳绩效实践高效运营奖,成为核医学界唯一获得此项殊荣者,树立了行业标杆。
管理出效率,管理出效益,中山医院核医学科PET检查量位居全国第一,年检查与治疗工作总量突破3.7万人次,检查报告时间不断加速,2018-2020年的报告出具速度不断提升,同比增长16.1%,间接有效地缩短了患者住院天数和门诊等候时间,推动临床运转效率,为更多病人解除病痛。
开拓思路
当好技术革新的“推动者”
在多年的临床一线工作中,石洪成凝练出“核医学影像循证解析”的创新理论体系,带领团队共同出版了专著。该创新体系阐述了病人的临床表现及相关实验室检查和影像学检查与核医学影像诊断间相互佐证的关系,提出基于详细采集的病史信息制定个性化的核医学检查前期准备、精准的图像采集方案,影像与病史信息相结合的影像解读,拟诊疾病具有的临床表现与病人已有病史间的比对,根据二者间的吻合与否,确定拟诊结果的可信与否。该创新理论体系为核医学的实施个性化检查方法,实现精准诊断奠定了基础,为规范进行PET/CT影像检查和影像解析提供了可借鉴、可复制的方法,成为业界最受欢迎的案头书。
石洪成认为,只有学术创新还不够,还要做好技术创新。因此需要积极引入新技术、开展新项目,与国际接轨,向临床转化。在石洪成的带领和推动下,申请中国发明专利20项(转化6项)、国际专利2项,大力促进了国内核医学工作的规范化发展。先后获得上海市优秀发明选拔赛职工技术创新成果金奖2项、优秀发明银奖2项、铜奖2项,中山医院临床新技术应用推广奖7项。石洪成带领团队,先后有“SPECT/CT临床应用”和“SPECT心肌灌注显像测定CFR”等二项新技术获得了上海市卫健委的认证,拓展了核医学的临床应用领域。石洪成以第一或通讯作者发表论文225篇(SCI收录117篇,其中顶级期刊15篇),科室共发表论文335篇(SCI收录151篇)。

“2016年具有‘中山标准’的中山核医学技术获得美国核医学协会(SNMMI)特别贡献奖,2020年再次获得该奖项。2017年本人获得美国核医学研究院(ACNM)会员荣誉Fellow,成为上海首位获得此项荣誉的学者,是国内唯一同时获得这二项荣誉者”。石洪成介绍,荣誉是一种肯定,也是一种鞭策。让人倍感欣慰与欣喜的,是为中国核医学走向世界迈出了坚实的一步。
“数年来,中山医院与联影医疗技术集团有限公司强强联手深度融合,打破高精尖大型医学影像设备长期被国外品牌垄断的格局。目前,‘中山-联影’模式获得国家发改委首肯,并将向全国推广。”不断推动中国核医学走向世界,让中国核医学为全人类带去福祉,石洪成觉得重任在肩。
爱护后辈
当好培育桃李的“实干家”
核医学诊疗全过程需要“医、护、技、药”的高水平密切实时协作,在高端设备探索性临床应用过程中,石洪成推行“不拘一格降人才”的发展策略,借助于“鲶鱼效应”激发团队的活力,一批多元化的年轻复合型人才脱颖而出。
近年来,石洪成培养研究生31人,其中博士19人、硕士12人。团队成员有14人次入选上海市优秀学术带头人、浦江人才、扬帆计划等各级人才培养计划。院医师规范化培训基地、亚洲核医学院上海分院中山医院培训基地、国家专科医师规范化培训基地、上海市核医学专科医师规范化培训基地等多项重大核医学继续教育基地落户中山核医学科。
“石主任既是我们的带路人,也是我们的‘大家长’”,一位团队成员表示,人才匮乏是制约核医学的发展的瓶颈,石洪成培养、爱护后辈,推动医院建立完备的人才梯队体系,“让核医学诊疗后继有人”。
除此之外,石洪成还带领团队连续7年举办8次面向基层的公益性培训,接收来自于全国28个省市自治区的进修生、短期培训生近200人来中山医院接受培训,培养硕士和博士研究生34人,为行业发展注入了活力。通过与国家卫健委和国家工信部合作,定向扶植10家基层单位,并通过远程分子影像交流平台给予实时的指导;与企业合作,开展公益性的线上分享高效运营的核医学科质量体系,有数以千计的人从中受益。

专家
简介
石洪成,现任复旦大学附属中山医院核医学科主任、博士生导师。兼任中华医学会核医学分会副主任委员;上海市医学会核医学分会候任主任委员;中华分子影像与核医学杂志副主编等职。主要从事领域为核医学影像诊断与治疗工作。治疗项目包括甲状腺疾病治疗的放射性核素治疗、肿瘤骨转移的放射性核素止疼治疗等。主编《PET/CT影像循证解析与操作规范》、《SPECT/诊断CT操作规范与临床应用》和《心脏核医学》,承担住院医师规范化培养教材《核医学》(第1、2版)副主编,教育部、国家卫健委全国高等学校医学专业第九轮规划教材《核医学》副主编、研究生国家级规划教材《核医学》(第3版)副主编。主译《人类行为的脑影像学SPECT图谱》。参编论著或者教材40余部。以第一或者通信作者发表论文300余篇,其中SCI收录论文100余篇。