记者从上海图书馆获悉,与读者阔别八个月之久的上海图书馆淮海路馆将于11月22日恢复开放。 重新开放后的淮海路馆,在坚守阅读服务品质的同时,将更多探索数字化赋能与专业化转型,不断为读者打造多元化的学习新场景。

根据常态化疫情防控要求,上海图书馆淮海路馆恢复开放后,将提供办证服务、参考文献借阅服务、普通文献借阅服务等。开放时间为周一至周六 9:00–20:30 ,周日闭馆。

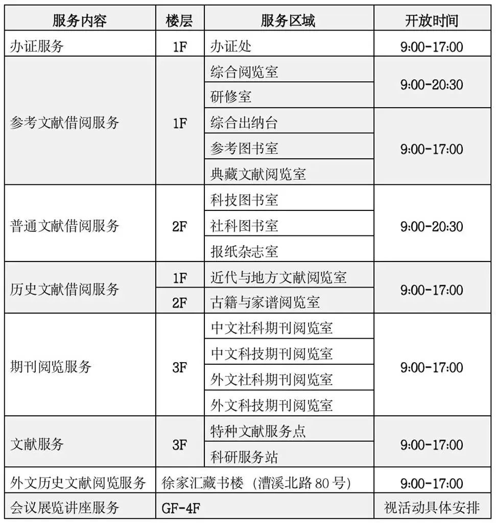
△上海图书馆淮海路服务内容一览
需要入馆外借与阅览的读者可通过“上海图书馆微信小程序”点击“预约入馆”,成功后即可生成预约入馆二维码。
而各类展览讲座等活动,读者须另行通过“上海图书馆微信小程序”点击“活动预约”报名参加。
为确保读者身体健康安全,到馆后须提供本人预约信息,同时核验绿色“随申码”以及72小时内在沪核酸检测阴性证明方可入馆(亦可出示本人离线随申码或身份证原件进行核验)。所有来沪返沪读者须符合本市最新防疫政策要求方可入馆。对线上预约确有困难的读者,可通过电话预约入馆。
常态化疫情防控期间,读者入馆后请留意指示牌或听从工作人员指引,遵守馆内秩序。在馆期间请全程规范佩戴口罩,保持一定距离,避免聚集。
此外,因设备调试所需,上海图书馆东馆将于2022年11月22日临时闭馆一天。
资料:东方网
编辑:陆哲涵(见习)