为升级优化“租房”相关服务体验,升级办理流程,在市住建委、市房管局牵头下,市大数据中心技术和平台支撑下,“随申办”微信小程序、“随申办”APP和支付宝小程序三端同步上线“我要租房”服务专题,全市房源“一键查询”,市场化租房、保障性租赁住房“一站式办理”,包括在线核验、挂牌发布、地图找房、预约看房、保障性租赁住房申请、轮候,以及租赁合同网签备案、提取公积金支付房租和居住证办理等全流程服务。快来看看吧~

一、“地图找房”服务
1、打开“随申办”微信小程序、“随申办”APP或支付宝小程序,首页搜索进入“我要租房”,选择“地图找房”,进入服务页面后,系统会自动定位当前所在位置,并以当前位置为中心展示上海市各区出租房源数量。

2、支持行政区、街镇、小区的地图筛选,可通过点击圆圈或放大缩小屏幕进行操作,查看相应范围内的房源数量与信息。


3、个人可根据实际需求按行政区、房源类型、面积段和户型筛选。




4、也可点击“筛选”按钮进入高级筛选页面,丰富更多筛选条件:出租方式、楼层、装修程度和租金,精准筛选到你最为心仪的房源。


5、同时,可直接输入小区名称或地址进行搜索,或点击“定位”按钮查看附近街道房源数量。

二、市场化租赁住房服务
在【我要租房服务专题】页面中点击【市场化租赁住房服务】进入服务,市场化租赁住房包括“我是租客、我是房东、信息公示、常见问答”等多类服务,点击对应选项即可进入相应服务。


▪我是租客
包括我要找房、核验码验真、我的预约看房、网签备案注销、居住证办理、公积金提取等服务事项,点击对应选项即可进入相应服务。
(1)我要找房
可搜索查找房源。点击“整租”、“合租”、“个人房源”、“代理经租房源”、“经纪机构房源”、“长租公寓”等不同标签,即可快捷进入相应的房源查找页面,也可以在“全部房源”中设置区域、面积、户型、租金范围、装修、楼层等条件,按自己的需求精准查找房源。

可查看房源详情。比如长租公寓,选择房源进入后,可查看位置及周边、户型等信息。

个人房源可以点击『预约看房』向房东发送预约信息。

发布的房源都经过本市租赁公共服务平台的核验,点开核验码大图就可以查看房屋核验信息。

(2)核验码验真
如果想要看看其他渠道房源的真实性,也可以在这里输入核验码编号查看房屋核验信息,很快也会支持扫码验真了哦!

(3)我的预约看房(个人房源)
可查看预约时间、地址等,还可点击【房源详情】查看详情。


(4)网签备案注销
如需进行网签备案注销,可使用该服务。点击【申请注销】,选择【我已阅读…确认相关内容→下一步】确认注销申请书内容,签名后进行提交,其他当事人会收到手机短信和站内消息提示,他们全都签名确认后,注销就提交成功了。






(5)居住证办理
如需办理上海居住证,可以点击【居住证办理】进入居住证办理一件事服务,居住登记/居住证新办等事项,均可线上进行办理。

(6)公积金提取
该服务提供提取申请、信息查询、业务变更、业务终止四项功能。
申请人网签备案后,如需提取公积金支付租金,可点击【提取申请】进入,查看须知并点击【我已阅读…并确认相关内容线上办理】进入,按照页面流程进行办理。

▪我是房东
包括房源核验申请、我的房源核验、我的房源管理、我的预约看房、网签备案申请、网签备案注销等服务事项。
(1)房源核验申请
进入服务后,按照页面流程输入房屋证明的相关信息,提交核验。支持8类房屋证明的核验,可以点击“示例图”,查看房屋证明编号在哪里可以找到。


(2)我的房源核验
房源核验申请提交成功后,可点击【我的房源核验】查看核验的进度,如果没有通过,会告诉你不通过的原因。也可以在这里撤销有效状态的核验。


(3)我的房源管理
房源核验通过后,就会在“我的房源管理”出现,可以在这里点击【上架】发布房源,也可以把已上架的房源下架。为了您的信息安全,上架的时候一定要先编辑“模糊坐落”,避免把精确地址泄漏出去!


(4)预约看房
点击【我是房东】版块下的【预约看房】可查询您作为房东收到的预约信息,会有求租人的联系方式,您可以联系看房时间,另外预约信息也会通过短信发送到房东的手机上。


(5)网签备案申请
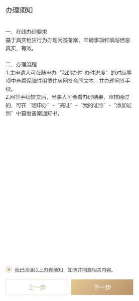
租房成交后,可以在线办理住房租赁网签备案,阅读在线办理须知后按照页面流程进行办理。注意需要由房东发起,房东和租客都要签名确认。

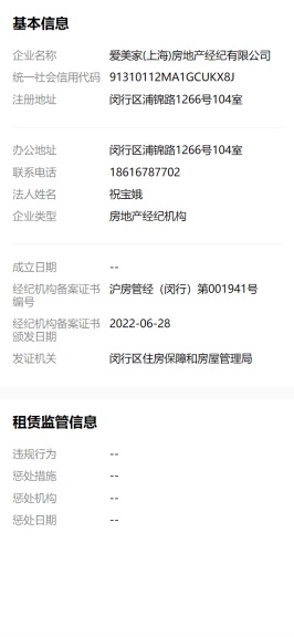
▪住房租赁企业/房地产经纪机构查询
住房租赁企业是从事代理经租或长租公寓经营的公司,房地产经纪机构则是做房屋租赁或买卖的中介,选择企业类别,输入企业名称,点击【查询】,可以查看公司的信息。




▪常见问答

三、保障性租赁住房服务
今年1月,《上海市保障性租赁住房租赁管理办法(试行)》正式出台,对于保租房的准入条件、配租规则、租赁价格、租金支付、租赁期间等方面进行了明确,试行期2年,自2022年1月至2023年12月。需要申请办理保障性租赁住房服务的市民,现在打开“随申办”我要租房服务,即可在线申请,找房、申请、轮候及网签备案等流程一站式办理。
办理流程
1、打开“随申办”微信小程序、“随申办”APP或支付宝小程序,首页搜索进入“我要租房”,选择“保障性租赁住房服务”。

2、点击“我要找房”,通过上方搜索栏搜索目标房源,或结合自身需要筛选区域、租金范围、户型及配租方式,即可查找对应的房源信息。


3、查看房源信息后,可选择“预约看房”或“立即办理”。
①有房申请:若有房源,请根据提示选择“申请类型”“申请家庭类型”“意愿承租户型”等信息,如实填写个人信息、上传申请材料,阅读承诺及授权信息后即可点击“提交”。





②无房轮候:若当前户型暂无可租房源,可填写轮候申请表单,提交轮候申请,当前不支持本市拥有产权住房或承租公有住房申请人参与轮候。


轮候申请成功后,可在“我的轮候”中查看轮候情况,市民还可结合实际需求选择“自愿放弃轮候”。



4、申请人通过资格审核并与租赁企业确认具体承租房源信息后,由租赁企业通过线上推送租赁合同,申请人可点击“网签备案”,进行租赁合同签订备案。
选择对应项目名称,阅读办理须知后,点击“下一步”。



进入待签合同页面,点击二维码,查看、确认房源基本信息、详细信息,选择“前往签约”。

完成签约后,可在线查看已签约合同。


出租单位、承租人签名后,系统将自动进行租赁合同备案。


审核通过的,可前往“随申办”首页“亮证”添加、查看备案通知书。

保障性租赁住房配租方式分为“集中配租”和“常态化配租”两种方式,在浏览项目列表时,请注意项目配租方式。具体规则可参考“一图读懂”有关配租规则的介绍。
快上“随申办”
掌上体验
“我要租房”服务专题吧~
(图片房源信息为测试模拟数据,仅为演示操作步骤)