维希艾公司原来的业务管理都是依赖速达ERP、Excel表格以及大量人工管理,随着业务的迅速发展,公司出现很多问题,如产品交付能力差、生产进度难把握、原材料忘记采购或多采购、在制品及半成品管理困难、生产和业务订单处理及管理运作效率低、库存盘点不清楚呆滞料多等。鉴于这些情况,维希艾急需一款满足企业业务需求的软件管理系统,由于市场暂无专业软件适合塑料制品制造业务管理,如果定制化开发,需要投入的资金和时间成本都相对太高。
维希艾公司选择采用积木链低代码快速开发平台来做开发,此平台不需要编写代码,不需要聘请众多专业高级程序员,只需要对公司部门人员经过简单培训后,在积木链平台里通过简单的拖拉拽,像Excel一样就实现了人人上手编写程序,从开发到上线仅用了四个多月时间,实现了公司全业务纳入流程自动化管理,包括CRM、销售、采购、智能生产排单、用料计算、委外、质检、仓库、财务结算、报表统计等管理模块,实现了生产流程全覆盖。
全业务纳入流程自动化管理平台
维希艾公司能实现智能信息化管理系统的快速实现,企业有如下几点经验:
1、公司全员动员:公司高层重视、挂帅;各部门负责人带头组织贯彻实施。
2、流程梳理先行:兵马未动,粮草先行,在准备开发之前,先把公司流程梳理清楚,是缩短开发时间的必要环节。
3、制定严格的项目计划和分工合作计划:要防止开发容易变成烂尾工程,首先要对项目的工期和资金、人力要做充分讨论沟通,然后再把计划制定下来。这样合理避免了实施过程相互扯皮、推诿现象,使整个进度在预计的时间范围内完成。

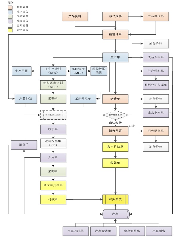
(图1 智能ERP系统流程图)
智能ERP系统主要实现如下功能:
1.互联网供销一体化:通过电脑、手机及网页、企业微信、短信等实现通知、调价、自动报价、下单、付款、查生产进度、月结对账等等多项功能。
2.移动办公:通过手机APP、平板电脑、条形码管理等技术,实现快速的厂内移动作业,如快速采购入库、快速找料、精准领发料、快速入库、快速录入质检数据、快速库存盘点等,以及远程移动办公管理,如实现随时随地审批工作、查询信息、决策分析等。
3.APS高级排程:可完全根据企业实际情况以及订单交期、齐料情况、设备产能、送货计划等进行排程,更为关键的是,企业可以完全根据自己掌握的经验进行自定义,同时支持车间现场排程等功能。
4.MES车间执行:通过工作中心、机台排程、生产看板、快速报工报产、预警通知等实现透明化生产。
5.全方位生产看板:通过电子屏幕实现对生产、工艺、人员、设备、备料、通知、分析等个性化、滚动呈现。
6.智能数据采集:通过PDA、扫码枪、触摸屏实现人机交互、智能设备对接、智能硬件对接等多种方式,进行快速准确的数据采集。
7.智能仓储:通过多级仓位管理、条码管理、PDA扫描、批次号管理等,实现快速调拨、先进先出,自动防超料、错料、呆滞料。
8.质检报告自动生成:从进料检验到制程检验,从成品入库检验到出货检验,实现用PAD采集数据,自动上传,自动产生质检报告书,无人工干扰,保证了质检报告的真实性。
9.决策中心:通过系统报表、穿透式自定义查询及各种图形的方式,将企业需要用到的决策分析形象客观地呈现出来。
积木链低代码开发平台的7大创新点和经济价值
1.开发成本低:原准备招程序员或外包开发一套系统,人员需要3-5人团队,成本需要上百万的费用;使用积木链低代码平台后实现成本降低到五分之一不到,部门抽调几个骨干就可以来编程;服务器全部采用SaaS模式,减少前期需要投入大量的硬件资金。
2.开发速度快:原来计划需要2年完成项目,现在使用积木链平台,3个月就完成初步实现程序,1个多月测试上马。
3.后期维护简单、成本低:平台编程灵活,可以实现随时修改,随时增加需要的表格,改完立马投入使用,解决了开发一个程序需要漫长的等待时间。
4.协同便捷性好:采用B/S结构云服务器,只要上网就能操作系统办公,不受地域限制,系统在实现流程流审批的同时打通短信、企业微信多种协同工具,实现公司内部无缝对接,与同事沟通,外部与供应商、客户之间用一个表单就可以无缝沟通并收回相关记录,协同办公,协同采集数据。
5.实现了MES管理功能:质检、看板、出货模块系统采用PAD、触摸屏、扫码枪等工具一键扫码、上传数据等,实现无纸化办公,实现质检、生产现场数据及时采集、报告准确快速生产。通过独创的微信扫码和扫码枪“扫码一码通”系统,解决了微信二维码和桌面终端二维码不通的问题。扫码入库系统解决了复杂的人为入库,实现了从订单到出货,一码贯穿,节省流程流转所需时间,极大地提高企业运转效率和数据的实时性。
6.实现了多单位自由转换:针对规格不固定,性质不固定等产品制造有优越的智能计算能力,目前市场上流行的管理软件,大多只适用于规格固定,属性固定的产品,遇到像袋子、家具类等流程性产品生产,无法有效地解决它们的问题,一个产品规格多样化,就得进行繁琐的BOM录入,既增加了人工成本也增加系统的复杂程度,降低了系统的入手门槛。本软件系统真正实现了一张纸通用全部企业管理流程,生产,库存,出货一码通用,节约纸张,同时也简化了流程。
7.具有生产全流程即时通知功能:系统与企微、短信打通,生产每个环节变动都会智能通知到相应的销售、客服、客户等,比较市面上的管理软件,更加智能化,实时化,可视化,减少了大多无效的查询沟通成本。
通过系统实施之后,公司效率效益双提升
1.生产效率提高了80%以上,订单准确率达到99%以上。公司在未使用本系统之前生产计划的排单工作是通过人工计算,人工录入每天需耗时3-4H/天,出错率较高,在公司导入本系统后,系统每天生产计划的排单仅需耗时1-2H/天,人工效率直接提高50%;导入本系统后公司的每道生产工序都具备扫码入库的功能,可随时记录随时查看数据报表,为财务核算成本提供了便捷和精确数据。
2.仓库盘点准确率效率大幅提升,呆滞率大幅降低。未导入本系统前公司盘点的库存准确率仅有3%左右,导入本系统后提升现在仓库盘点的准确率98%以上;原盘点每次15人需要240小时,现在同样15人仅需100小时不到。同时由于库存准确,周转速度加快,呆滞率也从50%以上降成8%以内。
项目经验总结
中小企业信息化、数字化智能转型过程中,一般都会碰到企业内部管理混乱、库存呆滞积压过高、公司高层对信息化认识不足、基层员工忙工作而抵制信息化系统增加的繁琐工作、公司信息化投入资金困难、开发周期过长导致易烂尾等问题。
所以针对以上问题,在没有完全适合自身企业信息化系统的情况下,既要解决企业内部流程管理混乱问题,又要解决企业以低成本短时间内实现信息数字化转型,对此提出以下3点建议:
1.首先要对比选择合适的软件开发平台,如本公司选择的是积木链低代码开发平台;
2.需要找一家对ERP、CRM、MES等有丰富经验的公司来实施,如本公司选择广东智软公司,该企业有大型ERP开发、自身使用经验,在前期业务梳理流程上有极大的帮助,信息化过程也是公司流程梳理过程,流程清楚了,公司信息化实现起来就流畅了;
3.公司高层要高度重视,经常检查监督,任务目标制定下去之后,要经常检查实现结果和进度。信息化工程是一把手工程,信息化做好了,就可以实现减少大量人工成本、材料浪费等问题,甚至可以实现无人管理。
【企业简介】
维希艾环保新材料(上海)股份有限公司于2010年5月成立,注册资本1000万,占地面积5000多平方米。
公司为汽车零部件和机械零部件企业全面实现提供气相防锈等干式防锈、无油防锈包装产品,2017年国家高新技术企业(高新成果转化成功),2019年底科创板挂牌成功,2020年荣获市级专精特新企业称号,2021年荣获区级科技小巨人荣誉称号。公司通过了ISO9001、ISO14001、知识产权管理体系认证,拥有独立的自主研发团队,还自主研发了新一代VCI+NANO和水性防锈技术,颠覆传统国际VCI技术和传统防锈油;目前拥有专利权、著作权共37项。公司以“专业、诚信、及时、永远为客户着想”为信条,全方位服务于客户,为客户开源节流创造价值,得到了国内外客户的一致认可。
【专家点评语】
作为中小企业来说,如何能用小的成本,小的代价让企业走向数字化、智能化,是当下一个重要的课题。维希艾环保新材料(上海)股份有限公司采用低代码快速开发平台,在较短时间内实现了公司全业务纳入流程自动化管理,极大地提高了企业运转效率和数据的实时性,提供了一个很好的标杆案例。推动中小企业数字化转型,需要加强政府引导,更是企业自身需求的驱动。
——百度人工智能产业赋能中心负责人 魏宗凯