售粮须知
2022秋粮收购在即,为保障本区农户利益,方便农户售粮,上海奉贤区粮油购销有限公司对售予本公司的秋粮作出如下规定:
1. 凭证售粮
农户售粮必须本人到场,携带好身份证原件、售粮卡(30亩以上)、银行卡;合作社必须携带好委托证明(原件)及委托人身份证原件、合作社银行开户许可证。所有种粮、售粮信息均已联网,凡不符农委提供的原始资料者其粮将被拒收。
2. 质量要求
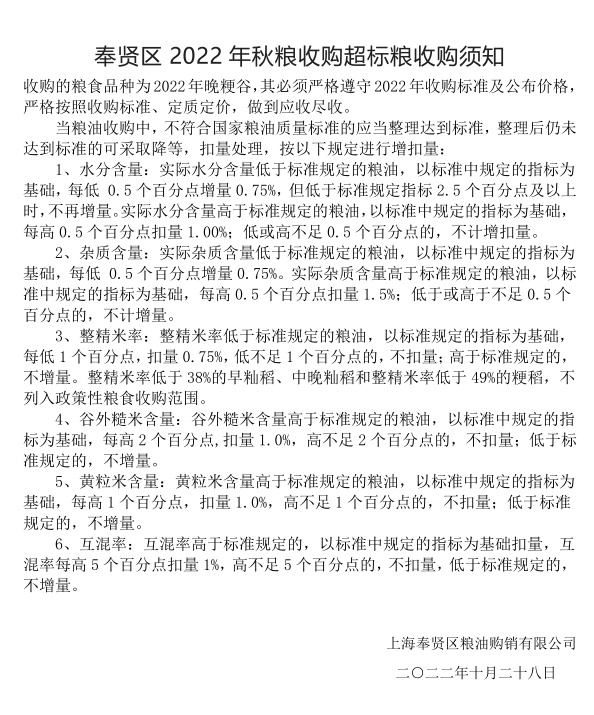
收购的粮食品种为2022年晚粳谷,其必须严格遵守2022年收购标准及公布价格,严格按照收购标准、定质定价,做到应收尽收。
3. 支付方式
本次结算全部采用银行转账方式,为了支付方便快捷,请农户携带好银行卡(建议上海农村商业银行卡)。
4. 粮库地址

收购从2022年11月1日开始到2022年12月20日结束,每天7:30至16:30,望广大农户尽早把晚粳谷晒干扬净,在上述时间段内到各粮库出售。收购粮库有:邬桥、庄行、青村、光明、奉城5个库点。
5. 2022年晚秋粮采取价补分离的方式,按实际交售的数量进行补贴,补贴标准按0.12元/斤。
请广大农户注意各粮库收购公告信息,加强联系,及时沟通。
各粮库根据收购现场排队情况,协调各烘干点保持交售的数量,以保障收购现场的秩序。
监督电话:
经委粮食和物资储备科:67182177
经发公司为民服务部:67181272
上海奉贤区粮油购销有限公司
二〇二二年十月二十八日


