
近日
公立医院高质量发展的
上海版试点名单出炉
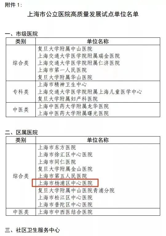
上海市杨浦区中心医院
殷行社区卫生服务中心
两家医院榜上有名
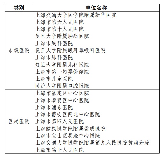
近日,上海市深化医改领导小组办公室发布关于开展上海市公立医院高质量发展试点工作的通知,按照国务院办公厅《关于推动公立医院高质量发展的意见》和市政府办公厅《关于推进上海市公立医院高质量发展的实施方案》等文件要求,遴选确定40家改革意识强、创新劲头足、学科基础扎实、提升空间大的公立医疗机构为本市公立医院高质量发展试点单位;同时,确定20家公立医院为辅导类试点单位参照实施。试点工作自本通知印发之日起启动,为期5年。

40家“公立医院高质量发展”
试点单位分别为
10家市级医院
10家区属医院
20家社区卫生服务中心
具体名单如下
↓↓↓


辅导类试点单位
具体名单如下
↓↓↓



文字/图片:卫盛
编辑:张天一
*转载请注明来自上海杨浦官方微信