今年上海旅游节期间,上海喜迎八方来客。天南海北的朋友,想要把能够体现上海城市文化特色的“上海礼物”带回家,又可以多一些新的选择。2022年度的“上海礼物”品牌和“优选经营店”榜单正式对外公布。

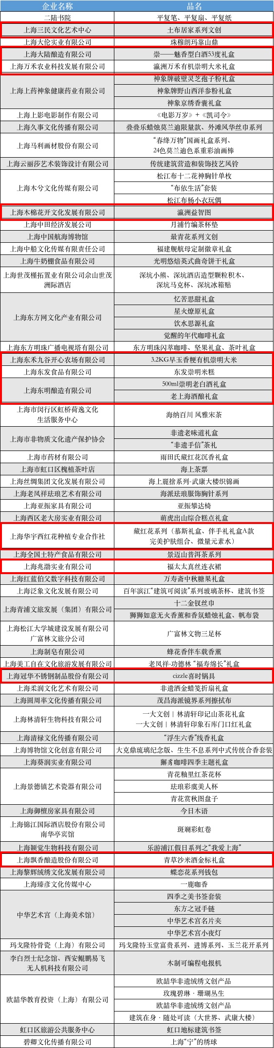
在上海市文化和旅游局的指导下,上海市商业联合会、上海市旅游协会联合开展本次2022“上海礼物”品牌和“优选经营店”评选和认定。经资质查询、企业征信、专家认证和领导小组评审,今年新增上海礼物优选店5家,新增“上海礼物”品牌商品75个,其中文创类商品36个、食品类商品7个、瓷器类商品5个,化妆品类商品5个,非遗类商品5个,其他17个。其中,崇明有12个商品入围2022年“上海礼物”。
有哪些崇明特色礼物可以送?
选择困难症的你
快来看看小编给你推荐吧!
这些入选的获奖作品盲选都不会踩坑哦!
因为“上海礼物”品牌意味着品质保障。
本次入选“上海礼物”品牌和“优选经营店”的这些商品和店铺都将统一使用专门设计的“上海礼物”标识,从而多渠道引流文旅产品,促进文旅消费,展现城市形象。“上海礼物”品牌商品的推出,兼顾上海文旅商品推广和上海城市形象营销,进一步丰富上海文旅的元素和内涵。
2022年“上海礼物”品牌商品入选名单
(以笔画为序)

来源:乐游上海
编辑:张悦阳
责编:陆海华、张悦阳