大神请就位
招贤纳新 职等你来

我们是谁

上海市儿童医院是一所集医疗、教学、科研、保健、康复于一体的三级甲等综合性儿童医院,前身是由我国著名儿科专家富文寿及现代儿童营养学创始人苏祖斐等前辈于1937年创办的上海难童医院,1953年更名为上海市儿童医院,现为上海交通大学医学院附属儿童医院。上海市儿童医院拥有泸定路、北京西路两个院区,核定床位数700张。

北京西路院区

泸定路院区
岗位类别
1
医师(需完成住院医师规范化培训)
1
儿科类科室:
重症医学科(PICU) 、呼吸内科、新生儿科、肾脏风湿免疫科、消化科、血液肿瘤科、神经内科、急诊科、特诊部
要求:硕士及以上,博士优先,儿科学专业
2
手术类科室:
普外科、泌尿外科 、麻醉科
要求:博士,儿外科或外科学专业;
麻醉科可放宽至硕士
3
其他临床科室:
儿保科、皮肤科、中医科
要求:博士,科室对应专业
4
医技科室:
影像科、检验科、营养科
要求:硕士及以上,科室对应学历,有三甲医院工作经验优先
2
医技
1
医技科室:
影像科、检验科、筛查中心
要求:硕士及以上,博士优先,科室对应专业;
影像科可放宽至本科
2
平台科室:
儿童感染免疫与重症医学研究院
要求:硕士及以上,博士优先,科室对应专业;
3
平台科室:
中心实验室
要求:本科及以上,科室对应专业;
特别优秀者可放宽至大专
3
护理
1
各护理单元:
要求:本科及以上,硕士优先,护理学专业;
特别优秀者可放宽至大专
4
住院医师规范化培训基地生
1
儿内科基地:
要求:硕士及以上学历,儿科学专业,2023年应届毕业生或2022年历届生
2
儿外科基地
要求:硕士及以上学历,儿科学、儿外科学专业,2023年应届毕业生或2022年历届生
5
科研
1
临床专职科研:
重症医学科、肾脏内科、呼吸内科、皮肤科、口腔科、影像科
要求:博士,科室对应专业或基础医学等专业,发表过SCI文章,主持过省部级、国家级课题者优先
2
平台科室:
中心实验室
要求:博士,细胞和分子生物学相关专业,发表过SCI文章,主持过科研课题者优先
3
遗传所:
要求:硕士及以上,遗传学、生物学、免疫学等相关专业,有遗传相关工作经验者优先
6
博士后
项
目
介
绍

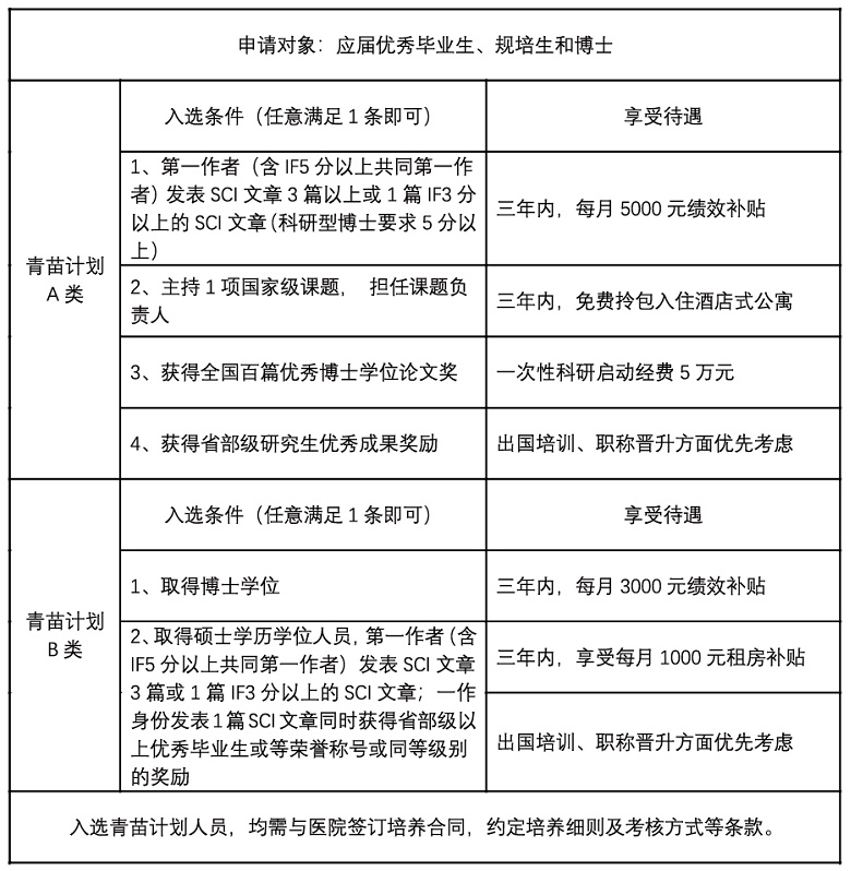
医院人才待遇
青
苗
计
划

医院福利

五险一金
带薪休假
升职加薪

餐饮补贴
简历投递
1
邮箱投递
岗位详情及要求请至医院官网查询:
https://www.shchildren.com.cn/contents/435/3744.html
应聘者请将应聘资料(个人简历及相关证书电子版合并为一个PDF)邮件发送至shchildrenhr@163.com。邮件标题格式为“应聘科室及岗位+毕业学校+学历+应届/往届+姓名”。
2
联系方式
吴老师:021-52976252
