申税小微,我是自由职业者,按灵活就业人员参加社会保险,听说自动缴费得签订扣款协议,这可难倒我了,怎么办呀?

这个不难,掌上、网上您决定,下面由我来教您如何签订和撤销灵活就业及城乡居民个人委托扣款协议吧!

一
随申办途径
1
签订
下载安装随申办app,完成注册后,在app首页上方搜索“委托扣款协议”,选择【灵活就业及城乡居民个人委托扣款协议签订】,或者点击【更多】—【社会保障】—【灵活就业及城乡居民个人委托扣款协议签订】。
进入模块后,填写您本人的开户银行信息并点击“下一步”,可以签订委托扣款协议。



2
撤销
如您已签订委托扣款协议,需要撤销该协议,进入【灵活就业及城乡居民个人委托扣款协议签订】模块后点击“撤销”,完成身份验证后即可撤销协议。后续您可以重新通过该模块签订委托扣款协议,也可以通过该模块查看授权书。


二
电子税务局网页端
1
签订
进入网页版上海市电子税务局,个人身份注册登录后,在【我要办税】模块中选择【社保费办理】—【缴费协议签订】—【灵活就业及城乡居民个人委托扣款协议签订】即可进入签订界面。


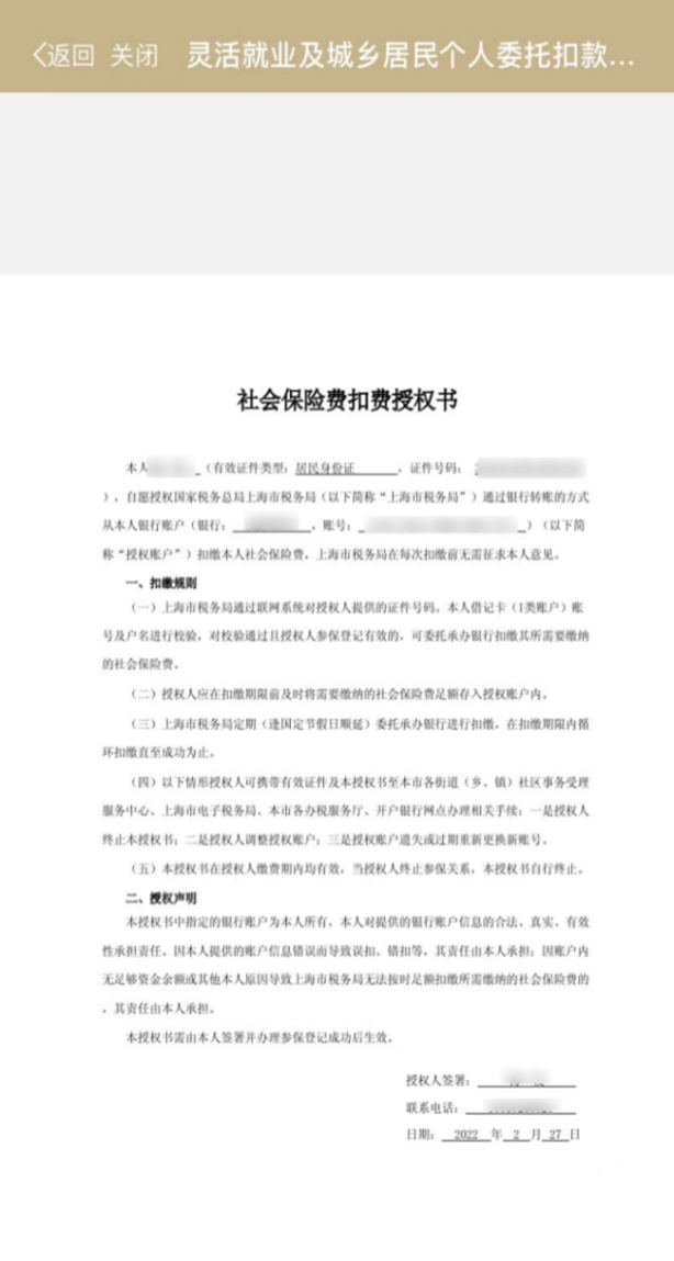
进入灵活就业及城乡居民个人委托扣款协议签订界面,缴费人信息由系统自动带出,填写“银行预留手机号码”,选择“开户银行名称”,输入“银行账号”后,点击“下一步”即可生成《社会保险费扣费授权书》。

核对生成的《社会保险费扣费授权书》信息,确认无误后,点击“同意”,并验证手机号,委托扣款协议即签订成功。



点击“查看授权信息”,弹出【社会保险费扣费授权】界面,您可自行选择“下载授权书”或“打印授权书”。

2
撤销
进入【灵活就业及城乡居民个人委托扣款协议签订】界面后,系统自动显示已签订的个人委托扣款协议信息,点击“撤销”按钮,经系统验证后,弹出“撤销成功”界面,即撤销成功。


