新版红绿灯要来了?
这个消息一出便引爆热搜
▼

上了热搜的红绿灯
就是下图所示这个“九宫格”
不少网友吐槽过于复杂

其实这个“新国标红绿灯”
早在2017年7月1日就开始实施,
这几年在各地已陆续试点。
事实上,“九宫格”不是新出现的信号灯组合,而是“国标2016”中明确的组合方式。
“国标2016”中明确,机动车信号灯和方向指示信号灯分为常规组合和特殊组合。
其中,常规组合包括2种:传统的“红黄绿”3个信号灯和“左转灯+红黄绿”6个信号灯。


特殊组合则包含3种:“右转灯+红黄绿”6个信号灯、“左转灯+右转灯+红黄绿”9个信号灯(即“九宫格”)和“左转灯+右转灯+直行灯”9个信号灯。
3种特殊组合信号灯对路况要求较高,较少或极少使用。



该消息并不是新闻,
2021年就曾在网上传播,
只是最近又掀起一番热议。
网传全国统一
更换“新版红绿灯”的消息,
存在误读。
#微博辟谣#
转发了几位业内博主的解说
▼


总结一下就是
这个“九宫格红绿灯”并非新的,
也不是取代所有的红绿灯,
它只是一种补充形式,
而且只在较少情况下使用。

网上还有传言称,
“相较于旧版,
新国标红绿灯取消了读秒”。
这也是误读。
“国标2016”中没有“读秒”“倒计时”等说法。关于读秒,是根据2014年12月11日发布、2015年1月1日实施的GA/T 508-2014《道路交通信号倒计时显示器》标准执行。这是一个行业标准,并不是国标,所以不是强制执行。现实生活中看到的读秒红绿灯,由各地交警根据道路实际情况选装。
那么问题来了
虽然这种九宫格红绿灯极少使用
如果遇到怎么看呢?
有个口诀:
“红灯停,绿灯行。
左转不亮看直行,
右转不红不用停。”
再细分一下:
■ 直行:看中间的圆形灯,红灯停,绿灯行。
■ 右转:看右侧的箭头灯,红灯停,绿灯或不亮都可以走。
■ 左转/掉头:首先看左侧的箭头灯,红灯停,绿灯行;如果不亮,就看中间圆形灯,只要绿色就走。
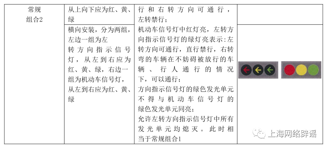
主要有八种不同组合,
分别如下
▼








对于这种九宫格红绿灯,有网友认为它过于复杂,组合状态太多根本分不清。
也有网友表示,可以提高车辆行驶的安全性、增加转弯车辆通过效率等。
你遇到九宫格红绿灯吗?
欢迎来聊聊实际使用的感受

编辑:奚宇轩
资料:新闻晨报 上海辟谣平台 解放日报
*转载请注明来自上海杨浦官方微信