不少人会把功能饮料当作“熬夜神器”,既解渴,又能提神醒脑。还有很多人觉得功能饮料比碳酸饮料更健康、更营养,对此十分痴迷。
其实不然。
根据《英国医学杂志》介绍,一名21岁的年轻人在持续2年内,每天喝4罐能量饮料,结果出现劳累气短、呼吸困难,被诊断为心力衰竭和肾功能衰竭,送入ICU。美国《纽约时报》也报道说,近几年来美国发生了好几起消费者饮用能量饮料之后死亡或者喝进医院的病历。
功能饮料还能喝吗?
功能饮料是指哪类饮料?
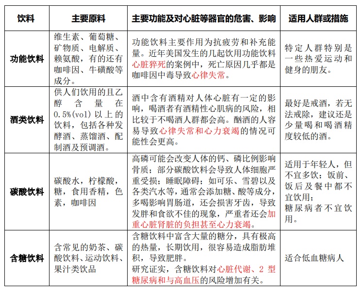
功能饮料,就是指那些通过调整饮料中各种营养素的成分和含量比例,能在一定程度上调节人体功能,不以治疗疾病为目的的饮料。目前,广义的功能饮料主要包括运动饮料、能量饮料以及其他有保健作用的饮料三大类。
一般功能饮料的主要作用是抗疲劳和补充能量。

现在,功能饮料也越来越多受到我国年轻人欢迎,我国也逐渐成为这一领域的消费大国。根据国际运动营养学会对能量饮料的定义:
能量饮料是指成分除了水、碳水化合物(如葡萄糖、蔗糖、麦芽糊精等)、维生素、矿物质等一般营养素以外,还包括其他特殊物质(常见的有咖啡因、牛磺酸、氨基酸、瓜拉那、葡萄糖醛酸内酯、肌糖、烟酸、泛醇、人参、银杏萃取液等)的一种饮料。
为什么喝功能饮料会出现不适?
在网上搜索,会找到很多关于功能饮料的说法:“功能饮料与心血管功能密切相关”“功能饮料会使心跳加快心律不齐”“喝功能饮料有生命危险”等等。
虽然有各种各样的说法,但是也都是各执一词,没有定论。
有研究报道发现,功能饮料中含有牛磺酸和咖啡因,这些成分是提高人们的注意力和反应力的主要有效成分。

的确,每天适量的咖啡因可以提神醒脑、振奋精神。根据推荐摄入量,咖啡因每天的安全摄入量不得超过300毫克。
但如果摄入太多,反而容易导致咖啡因中毒,引起失眠、头痛、易怒、暴躁、肠胃不适、心悸和肌肉颤动等不适症状,严重的话甚至威胁生命。
我们平时喝一罐功能饮料,一般来说达不到引起咖啡因中毒的量,但如果每天都喝,或者一次喝得太多,就可能引起不适的症状。
另外,也不能说咖啡因是功能饮料带来威胁的唯一原因,除了咖啡因,一般的能量饮料中还含有很多其它的成分,据报道,对这些成分安全性的研究目前还不够。
功能饮料还能不能喝?
目前来看,虽然有一些负面案例,但大多都是过量饮用功能饮料而引起的。
对于一个健康的成年人来说,平时不要经常喝功能饮料,特殊时期每天最多喝一瓶,如有不适应该尽快就医,避免酿成不可挽回的后果。
另外,16周岁以下的儿童和青少年正处在生长发育阶段,如果喝功能饮料,过量补充这些成分,反而会使孩子身体调节紊乱。
同理,孕妇、哺乳期妇女再加上对咖啡因敏感的人也尽量不要饮用。
在一些娱乐场所,有些会拿酒和功能饮料来调配鸡尾酒的喝法,其实这种做法不值得提倡。酒精也有兴奋作用,和功能饮料一起喝入身体,共同作用,更容易引起不适症状。

而且,这样的做法往往有更好的口感,会让人喝更多。
因此,虽然每个人的体质和身体状况,对功能饮料的敏感程度不相同,但是如果不是实在需要,还是尽量少喝或不喝功能饮料。
还有哪些饮料喝多了对心脏不好?
除了功能饮料,过量饮用含糖饮料和咖啡因饮料也对心脏不好。
近些年,中国疾控中心发布的一项研究显示,仅2017年,中国就有近1.3万人的死亡可归因于甜饮料导致的冠心病和糖尿病;1990~2017年间,全球增加的冠心病死亡病例中,中国占了约38.2%。
2019年,一杂志发表了一项对超过10万人进行近30年的观察研究再次确认了含糖饮料的危害,喝得越多,死亡率越高:相比每月喝的量少于1标准杯的人,每天喝超过2标准杯的人,死亡风险提高了21%。
减少甜饮料摄入,每年就能潜在挽救数以万计的生命。

过量饮用对心脏等器官不好的饮料
本文专家:刘少伟,华东理工大学食品药品监管研究中心副主任、教授,美国宾夕法尼亚州立大学食品科学博士,美国堪萨斯州立大学博士后
来源:科普中国微信公众号
图片:图虫创意
编辑:路景斓