企业名称:恩斯克华纳变速器零部件(上海)有限公司
地址:奉贤区奉浦街道环城西路2518号
联系人:朱老师 13764161979(微信同号)

企业名称:上海楚尚机械有限公司
地址:奉贤区庄行镇吕桥村庄北535号
联系人:李波
联系电话:13761872755

企业名称:上海翔洲电气科技有限公司
地址:奉贤航塘公路4799号(翔洲电气科技)
联系人:周老师
联系电话:15021909818

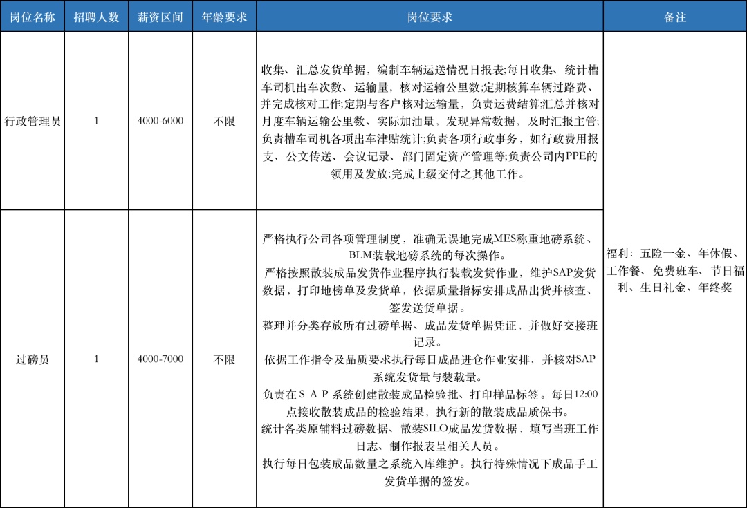
企业名称:上海远化物流有限公司
地址:奉贤区星火开发区白沙路133号
联系人:唐女士
联系电话:13816404065

企业名称:医航(上海)企业服务有限公司
地址:奉贤区环城公路58号奉贤人才大厦7楼701/闵行区莘建东路58弄绿地科技岛广场A1310室
联系人:张小姐
邮箱:1290985436@qq.com
联系电话:13501724331

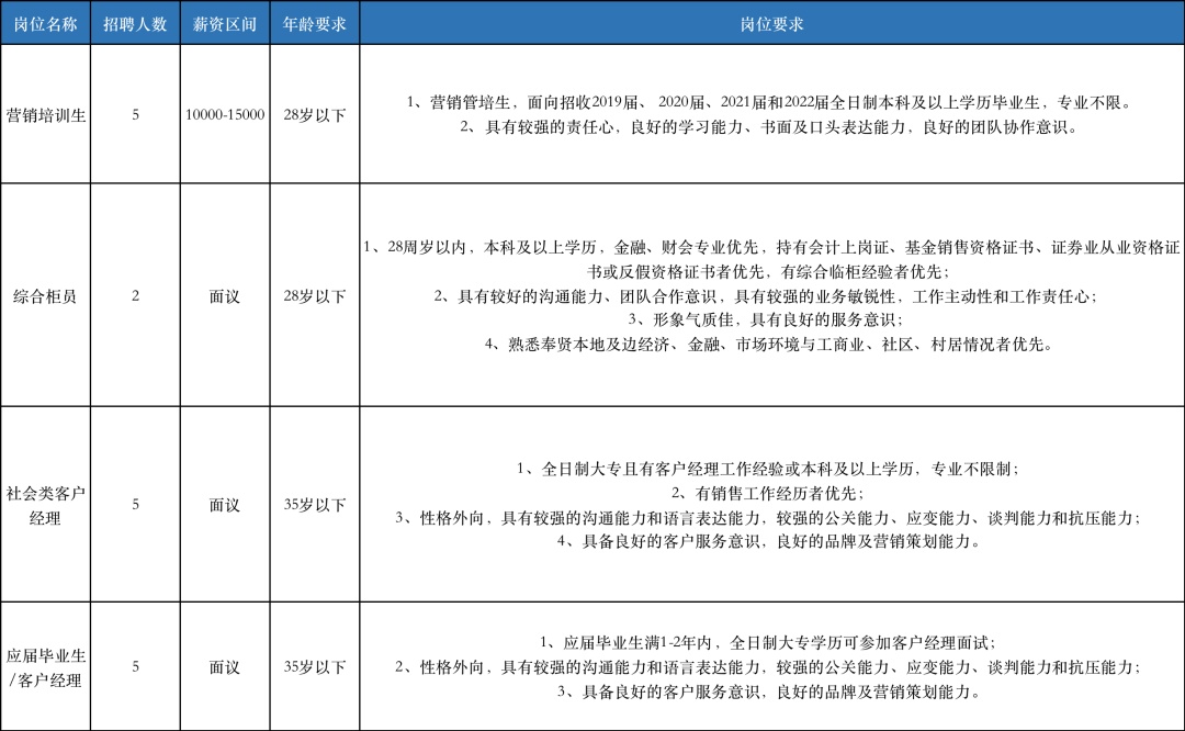
企业名称:浙江民泰商业银行上海奉贤支行
地址:上海市奉贤区江海路228号
联系人:李宜婷
联系电话:15201959008

企业名称:上海焕森文化发展有限公司
地址:九棵树艺术中心北侧林地
联系人:钱女士
联系电话:37560311

撰稿:贤益人力
编辑:方皑冰