
8月9日下午,“青岛城阳发布”公众号公布城阳区新引进人才发放购房券实施方案。将为2022年4月1日以后城阳区新引进就业且在城阳区无商品住房的各类人才发放不等金额的购房券,并计划于9月份组织报名。

方案显示,本次发放对象为2022年4月1日以后城阳区新引进就业且在城阳区无商品住房的各类人才。
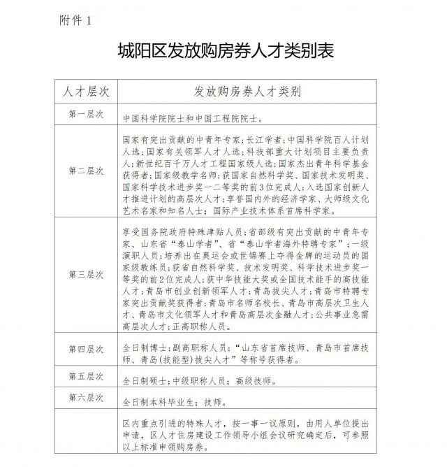
本次购房券发放,城阳区划分了六个人才类别层次。各层次人才发放金额分别为:第一层次、第二层次按照一事一议的原则经区人才住房建设工作领导小组会议研究确定发放标准,第三层次为30万元,第四层次为25万元,第五层次为15万元,第六层次为8万元。购房券一次性发放。
其中,正高级职称人员等列为第三层次。全日制博士、副高职称人员等为第四层次;全日制硕士、中级职称、高级技师为第五层次;全日制本科毕业生,技师为第六层次。

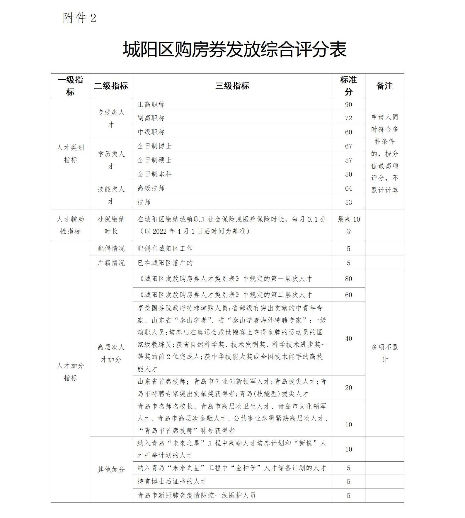
城阳区按照每年总资金控制在1亿元的原则,根据发放顺序一并确定发放购房券人员名单。而购房券发放实行综合评分制,发放顺序按照《城阳区购房券发放综合评分表》(附件 2)各项分值合计,分数高者优先发放。分值相同的按照在青缴纳社保或医保时长排序,时间长者优先;社保或医保缴纳时长相同的,按照申请人年龄排序,年龄大者优先。
记者留意到,今年6月城阳区出台《关于加强和改进新时代城阳人才工作引领高质量发展的若干措施》,其中提到“出台人才住房购房券政策,用于人才购买商品住房。”而购房券政策也受到当地市民关注,在城阳区政府网站“政民互动”版块,7月就有4位市民询问购房券与购房补贴相关政策,城阳政府网回复皆为“经区住房城市建设管理局落实,目前,城阳区新政策尚未出台”今天方案出台,城阳新政策终于尘埃落定。

城阳区公布新引进人才发放购房券实施方案(试行)
第一章 总则
第一条为深入实施人才强区战略,满足人才多样化住房需求,根据市住房和城乡建设局《关于在城阳区试点发放人才购房券购买人才住房的函批复》,结合城阳区实际,制定本方案。
第二条城阳区人才购房券的发放工作在区人才住房建设工作领导小组领导下,由区住房和城市建设管理局、区人力资源和社会保障局、区自然资源局、区财政局、区医疗保障局、区公安分局等单位共同组织实施。
第二章 发放对象
第三条购房券发放对象为2022年4月1日以后城阳区新引进就业且在城阳区无商品住房的各类人才(见附件1:城阳区发放购房券人才类别表)。
第四条人才申请购房券应同时具备以下条件:
(一)申请人须于2022年4月1日以后首次在城阳区依法设立的用人单位就业,并按规定由用人单位在城阳区首次缴纳城镇职工社会保险,中央、省、市驻城阳单位引进的人才应至少在城阳区首次缴纳青岛市职工社会医疗保险;首次就业时间,以首次在城阳区缴纳城镇职工社会保险为准,其中中央、省、市驻城阳单位以首次在城阳区缴纳青岛市职工社会医疗保险为准。
(二)国内普通高校本科学历人才需具备统招全日制本科学历;研究生层次人才需取得相应全日制学历或学位证书;专技类人才需取得中级及以上专业技术资格证书;技能类人才需取得技师及以上职业资格技能等级证书;高层次人才需入选市级及以上重点人才工程,获得市级及以上人才称号、奖项或成果等。
(三)具有城阳区户籍或持有居住地为青岛市城阳区的《山东省居住证》;港澳台同胞以及外籍人才需具有本市有效工作居留证件。
第三章 发放标准
第五条按照人才类别层次划分标准,各层次人才发放金额分别为:第一层次、第二层次按照一事一议的原则经区人才住房建设工作领导小组会议研究确定发放标准,第三层次为30万元,第四层次为25万元,第五层次为15万元,第六层次为8万元。购房券一次性发放。
第四章 申领流程
第六条申报。区住房和城市建设管理局负责开发人才“购房券”网络申报系统,人才通过网络提交相关材料进行申报。
第七条审核。区人力资源和社会保障局、区住房和城市建设管理局、区自然资源局、区医疗保障局、区公安分局等部门按照工作职责对申报材料进行审核。对存在申请材料不齐全或不符合要求的,通过系统一次性退回并告知申请人,限期5个工作日内补正相关材料,逾期不予补正的,视同放弃申请资格。
第八条资格排序。购房券发放实行综合评分制,发放顺序按照《城阳区购房券发放综合评分表》(附件 2)各项分值合计,分数高者优先发放。分值相同的按照在青缴纳社保或医保时长排序,时间长者优先;社保或医保缴纳时长相同的,按照申请人年龄排序,年龄大者优先。
第九条公示。区住房和城市建设管理局通过城阳政务网将审核通过的人才资格排序名单及享受购房券类别向社会公示,按照每年总资金控制在1亿元的原则,根据发放顺序一并确定发放购房券人员名单,公示期为5个工作日。
第十条发放。经公示无异议的人才,应在公示期结束后7个工作日内到区住房和城市建设管理局领取购房券并签订购房券使用协议,逾期不领取的取消资格。购房券每年组织一到两次集中审核发放,审核通过的人才由于受资金控制未发放购房券的可在下个年度继续申报。
第五章 购房券的使用
第十一条人才在城阳区辖区内(不含高新区)购买个人或夫妻共有100%产权的新建商品住房时可使用购房券,购房券所标注金额抵现金使用。购房券实行实名制管理,仅限本人使用。申请人夫妻双方同时具备购房券申领条件的,只享受夫妻双方中最高层次人才相对应的标准。
第十二条人才申领和使用购房券仅限一次,自发放之日起至签订《商品房买卖合同》日期止,有效期三个月,逾期购房券自动废止。
第十三条使用购房券购买的房屋在《商品房买卖合同》进行人才购房券相关标记,自房屋网签之日起5年内不得上市交易。
第十四条自办理房屋网签之日起,人才须在城阳区实际工作连续满5年(以人才城镇职工社会保险或青岛市职工社会医疗保险缴纳日至下一年度的此日为满一年,以此类推)并按时缴纳城镇职工社会保险或青岛市职工社会医疗保险。不满5年的,须根据以下不同年限返还部分购房券金额:不满1年的全额返还购房券金额,满1年不满2年的返还购房券金额的60%,满2年不满3年的返还购房券金额的40%,满3年不满4年的返还购房券金额的20%,满4年不满5年的返还购房券金额的10%。如不满5年等上述情况属于不符合购房券使用资格,应在工作关系调离城阳区后1个月内主动到区住房和城市建设管理局办理购房券金额退还手续。不主动返还的,区住房和城市建设管理局有权依法进行追缴。
第十五条本购房券与青岛市青年人才在青创新创业一次性安家费不能重复享受。
第十六条本购房券不可用于购买城阳区产权型人才住房。租住公共租赁住房或人才住房的,使用购房券购买房屋自交付之日起,应在6个月内腾退所承租的公共租赁住房或租赁型人才住房。
第十七条选择不享受购房券政策的人才可以购买产权型人才住房或租住保障性租赁住房(含租赁型人才住房)。
第十八条已购买城阳区人才共有产权房屋或以个人名义购买保障性住房的人才不享受人才购房券政策。
第六章 资金兑付
第十九条人才使用购房券购房并与房地产开发企业办理网签备案、支付其余购房款(指购房券金额之外的购房款,包括贷款,下同)后,房地产开发企业持购房券和《商品房买卖合同》到区住房和城市建设管理局办理资金兑付手续。
第二十条区住房和城市建设管理局自收到房地产开发企业提交的购房券、购房合同和人才支付其余购房款的相关证据材料后,对经审核无问题的,15个工作日内完成兑付。
第七章 资格复核
第二十一条由区住房和城市建设管理局提供发放购房券人员名单,区人力资源和社会保障局、区医保局按照工作职责,每年12月对已发放购房券人才进行资格复核。
第二十二条根据复核结果,对不再符合购房券使用资格且未主动按本方案规定返还购房券金额的,区住房和城市建设管理局及时予以追缴,经追缴仍不返还的,依法向区人民法院起诉。
第八章 工作保障
第二十三条资金筹措。购房券发放资金由区财政从人才住房保障专项资金列支,每年控制总额度为1亿的资金分一到两期实施,主要来源为住宅用地取消实物配建人才住房后计提资金收入;产权型人才住房配售后剩余房源转化为商品住房,开发企业补缴土地差价资金收入;部分经济适用房转完全产权补缴土地差价资金收入。
第二十四条工作分工。区人力资源和社会保障局负责学历验证、高层次人才审核、社保核验、劳动合同审核、按职责进行职称验证和技能证书验证;区公安分局负责户籍审核;区医保局负责青岛市职工社会医疗保险审核;区自然资源局负责住房情况查验证明审核;区住房和城市建设管理局负责报名系统开发、购房券发放、资金兑付、资金追缴和网签备案;区人民法院负责纳入信用管理;区财政局负责资金保障。
第二十五条人才购房券申请采取诚信申报方式,申请人和用人单位须如实提供申请材料,填报申请信息,并对提供材料和所填信息的真实性进行承诺,出具保证持续具备资格的承诺书。对弄虚作假骗取资格或不再符合购房券使用资格且未按要求办理返还手续的个人,由区住房和城市建设管理局起诉追缴、申请强制执行后仍不按要求办理购房券返还手续的,由区人民法院纳入失信被执行人名单;对出具虚假证明的单位,纳入人才住房政策失信单位名单,并由主管部门或移交相关部门依法追究单位领导和相关工作人员的责任。
第九章 附则
第二十六条区内重点引进的特殊人才,按一事一议原则,由用人单位提出申请,区人才住房建设工作领导小组会议研究确定后,可参照以上标准申领购房券。
第二十七条本方案自发布之日起施行,有效期至2023年12月31日。
第二十八条本方案由城阳区人才住房建设工作领导小组办公室负责解释。
附件1:城阳区人才类别表
附件2:城阳区购房券发放综合评分表
附件3:城阳区人才购房券申请材料清单


附件 3
城阳区人才购房券申请材料清单
一、身份和户籍证明材料
申请人及其配偶身份证件;非城阳区户籍申请人提供在青岛市城阳区有效的《山东省居住证》;港澳台同胞提供《台湾居民来往大陆通行证》《港澳居民来往内地通行证》或《港澳台居民居住证》;外籍人才提供护照和《外国人工作许可证》或《外国人永久居留证》。
二、婚姻证明材料
已婚申请人需提供结婚证件;离异的申请人还需补充提供离婚证和离婚协议书或法院生效司法文书等;单身申请人提供单身或未婚声明。
三、人才类别证明材料
(一)以学历类人才申报的
1.中国内地居民需先通过“青岛人社·学历汇”信息采集平台对学籍学历进行确认;所需材料:在国内高校取得学历毕业生:(1)有效身份证件正、反面;(2)毕业证书原件;(3)教育部学历证书电子注册备案表原件;(4)学位证书原件或学位认证报告原件。在国(境)外取得学历毕业生:(1)有效身份证件正、反面;(2)国外学历学位认证书原件,台湾地区学历学位认证书原件,香港、澳门特别行政区学历学位认证书原件。
最后登录城阳区人才购房券网络申报系统提交上述所需材料,并上传电脑版“青岛人社·学历汇”毕业生学历信息采集平台审核通过截图。
2.港澳台同胞以及外籍人才,所需材料:在国内高校取得学历毕业生:(1)有效身份证件正、反面;(2)毕业证书原件;(3)教育部学历证书电子注册备案表原件;(4)学位证书原件或学位认证报告原件。在国(境)外取得学历毕业生:(1)有效身份证件正、反面;(2)国外学历学位认证书原件,台湾地区学历学位认证书原件,香港、澳门特别行政区学历学位认证书原件。
港澳台同胞以及外籍人才直接登录城阳区人才购房券网络申报系统提交上述所需材料。
(二)以专技类人才申报的,需提供中级及以上职称证书、评审表等相关材料;从外地(包含中央、省驻青单位,部队等)取得职称后调入我区所属企事业单位工作的,需经市或区(市)人力资源社会保障部门确认;取得《青岛市关于明确部分专业技术类职业资格和职称对应关系的通知(青人社字〔2020〕78号)》规定的与中级及以上职称对应资格证书的专业技术人员,需提供相应等级的全国专业技术人员职业资格证书,2017年以前取得的需同时提供《专业技术资格考试登记表》或《执(职)业资格考试登记表》。
(三)以技能类人才申报的,需符合考取证书报名条件,并在各省鉴定指导中心或全国技能人才评价证书官网中查到,申报时提供技能证书原件和查询截图。
(四)以高层次人才申报的,需提供可认定人才类别证明材料的原件(包括入选的重点人才工程、获得的人才称号、奖项、成果的证书、文件等),同时由申请人线下提供相关证明材料原件和复印件进行复核。
四、工作关系证明材料
人才需通过系统上传工作单位的统一信用代码证件原件或复印件盖公章照片;在城阳全职工作人才需提供与用人单位签订的劳动(聘用)合同、在职证明等工作关系证明,其中城阳辖区内人力资源机构派遣至城阳区工作人员需同时提供与人力资源机构签定的劳动合同以及实际用工单位出具的工作证明。
五、《城阳区人才购房券申请表》
相关信息填报完成,系统自动生成《城阳区人才购房券申请表》,申请人和用人单位需签字盖章后上传。
六、《城阳区人才购房券退还申请表》
人才在办理购房券退还手续时填报。
七、开发企业《承诺书》
房地产开发企业出具承诺书,对提交的购房券、购房合同和人才支付其余购房款的相关证据材料真实性负责并承担责任。
(大众日报客户端记者 禹亚宁 刘芝杰 报道)
责任编辑: 禹亚宁 签审: 刘芝杰