2022年上海市初中学业水平考试
成绩公布
刚刚,2022年本市初中学业水平考试成绩和高中阶段学校招生各类最低投档控制分数线公布——

(注:本市中考成绩满分为750分)
一、中考成绩查询
8月6日(星期六)18:00至8月19日(星期五)16:00,学生可登录上海市教育考试院“上海招考热线”网站(www.shmeea.edu.cn)首页“成绩查询”栏目或东方网(www.eastday.com)、“一网通办”PC端(zwdt.sh.gov.cn)、“随申办”移动端,输入初中学业水平考试准考证上的12位学生报名号和密码(初始密码为学生本人身份证最后不含字母的6位数字)查询成绩。
获得本市中招报名资格的学生,所有计分科目成绩以分数形式呈现。未获得本市中招报名资格的学生,除语文、数学、外语三科成绩以分数形式呈现外,其他科目以等第形式(合格、不合格)呈现。
考生若对本人成绩有疑问,可在8月7日(星期日)至8月8日(星期一)登录上海市教育考试院“上海招考热线”网站(www.shmeea.edu.cn),申请成绩复核。8月9日上午,考生可登录“上海招考热线”网站(www.shmeea.edu.cn)查询成绩复核结果。
各位考生可通过“上海中考发布”微信号菜单栏,通过“中考查分-通道1/通道2”子菜单进入查询页面,快速查询中考成绩,或直接在后台回复关键词“查分”,祝所有人都能取得理想的成绩!

页面直接跳转请点击下方蓝色字
通道一(上海招考热线)
通道二(东方网)
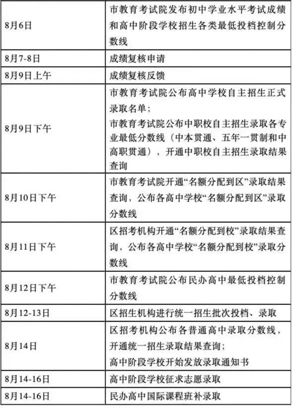
二、中招录取阶段日程安排表

市教育考试院中招办负责人
就2022年本市高中阶段学校
招生录取工作答学生问
2022年上海市初中学业水平考试成绩即将公布。受疫情影响,今年本市初中学业水平考试延期举行,中招录取等工作也相应顺延。
为使学生了解考试概况、明确录取规则、知晓录取重要时间节点,市教育考试院中招办负责人就学生关心的问题做了解答。

问:2022年初中学业水平考试情况如何?
答:初中学业水平考试命题积极贯彻《深化新时代教育评价改革总体方案》,全面落实立德树人根本任务,努力构建德智体美劳五育与学科测评有机融合的考试内容体系,遵循初中学业水平考试的性质功能,依据课程标准的要求,既注重基本知识、基本技能的考查,同时重视对课程核心素养和创新思维品质的考查,适度增强试题的开放性。
从总体看,成绩分布正常,总均分略有降低,各科目的合格率与往年基本一致。
问:今年本市中招录取流程与往年相比有哪些变化?
答:今年本市中招录取流程变化主要表现在两个方面:
一是录取批次和类别变化。今年中招录取分自主招生录取、名额分配综合评价录取和统一招生录取三个批次。其中自主招生录取分为市实验性示范性高中、市特色普通高中自主招生;市级优秀体育学生、艺术骨干学生自主招生;国际课程班和中外合作办学高中自主招生;中职校自主招生四个类别。名额分配综合评价录取分为“名额分配到区”招生和“名额分配到校”招生两个类别。统一招生录取包括“1至15志愿”招生和征求志愿招生。
二是志愿填报和自主招生的时间变化。今年本市中招所有志愿填报统一在学业考试后、成绩发布前进行。高中和中职学校的自主招生报名、综合测试和预录取工作也均在学业考试后、成绩发布前进行。
问:本市高中阶段学校招生各批次录取按什么顺序进行?
答:本市高中阶段学校招生录取工作按自主招生录取、名额分配综合评价录取和统一招生录取依次进行。
自主招生录取顺序依次为:①市实验性示范性高中、市特色普通高中自主录取;②市级优秀体育学生、艺术骨干学生自主录取;③国际课程班和中外合作办学高中自主录取;④中职校自主招生录取,顺序依次为:“中本贯通”录取、“五年一贯制”和中高职贯通录取、中职校提前录取。
名额分配综合评价录取顺序依次为:“名额分配到区”录取、“名额分配到校”录取。
统一招生录取顺序依次为:“1至15志愿”录取、征求志愿录取。
问:招生学校录取分数线是如何产生的?
答:招生学校录取分数线由市、区招考机构根据事先公布的招生计划、录取原则,按照学生填报的志愿,从高分到低分投档产生。对某所学校来说,在最低投档控制分数线上,这所学校按招生计划数录取的末位学生的分数就是该校的录取分数线。
问:征求志愿录取规则是怎样的?
答:未被志愿学校录取的学生可参加征求志愿录取。在“1至15志愿” 录取结束后,学生可向报考区招考机构咨询了解有关征求志愿信息。各区招考机构根据学校的招生计划余额,通知有意向学生填报征求志愿表,按照征求志愿顺序,从高分到低分投档录取。
问:各招生类别的最低投档控制分数线是如何划定的?
答:根据参加招生录取学生学业考试总成绩分布,各招生类别的计划数和学生志愿等情况,划定各招生类别在投档中的最低控制分数线。
学业考试总成绩未达到相应类别最低投档控制分数线的学生,不能参加该招生类别的投档。最低投档控制分数线只是学校录取的“底线”,从历年的实际录取结果来看,大多数学校的实际录取分数线要比最低投档控制分数线高。
问:民办高中最低投档控制分数线是如何划定的?
答:民办高中一般参照本市公办普通高中最低投档控制分数线及招生计划数,自主确定学校最低投档控制分数线。民办高中的最低投档控制分数线确定后,需报学校所在区招考机构备案,并向社会公布,由区招考机构进行投档录取。
问:招生学校录取分数线是如何产生的?
答:招生学校录取分数线由市、区招考机构根据事先公布的招生计划、录取原则,按照学生填报的志愿,从高分到低分投档产生。对某所学校来说,在最低投档控制分数线上,这所学校按招生计划数录取的末位学生的分数就是该校的录取分数线。
问:学生被志愿学校录取后,是否可以放弃已被录取的学校而顺延至后面志愿的学校?
答:不可以。一旦学生投档被某所学校录取,其之后的志愿自然失效。

祝大家梦想成真,金榜题名!
期待大家分享出自己的好成绩!
来源:上海市教育考试院
责任编辑:张玮