申城连日持续的高温使各游泳场馆成了不少人的“避暑胜地”。为加强区内游泳场所在疫情防控常态化期间的卫生管理意识和责任意识,保障市民健康,近日,金山区卫健委监督所对全区所有开放游泳场所开展了夜间突击监督执法行动。
突击夜查游泳场馆
保障泳池水质安全

晚上六点,位于金山区东贤路上的一家大型室内游泳馆内,前来游泳的市民不在少数。卫生监督人员到达场馆后,对从业人员健康合格证明、泳池环境、疫情防控措施落实情况以及卫生监督信息公示栏卫生自查、水质自查等各个环节进行了全面细致地勘察,并现场对水质情况进行了快速检测。



经对比,该场馆浑浊度为0.31NTU,符合相关标准,但在游离性余氯含量现场检测中,监督员检测为1.6mg/l,不符合国家对泳池游离性余氯含量0.3mg/l至1mg/l的要求。为确保数据准确客观,监督员再次对另一区域池水进行快速检测,结果仍不符合标准,监督员随即对泳池加氯设备检查指导,要求对发现问题立即整改,同时约谈这家场馆负责人。
“其检测出的余氯含量相较正常值还是超出了不少,可能泳池加氯过多。对于发现的情况,我们也是当场反馈给负责人,并提出了整改意见,让他们马上补充一些新水。”金山区卫生健康委员会监督所卫生监督员李广普表示。
根据规定,本市室内游泳场馆对池水温度、池水PH值、浑浊度、游离性余氯含量的自测结果每两小时进行监测公示;室外游泳场馆每隔一个小时进行监测公示以确保水质安全达标。某游泳馆负责人杨巍告诉记者,他们有两套设备来监测水质,一个是在线监测系统,另一个则是人工用仪器测。“在线监测系统是24小时每5分钟一个频率检测,人工是以2小时一检测作为校准,来保障水质安全。”
当天,金山区卫健委监督所对全区12家开放游泳场馆均开展了专项监督检查,夜查中发现部分场所存在游离性余氯超标或偏低、部分管理细节不到位问题。卫生监督人员针对检查中发现的问题现场提出整改意见,要求经营者加强自检,及时发现并消除游泳场所在经营过程中存在的安全隐患,规范经营行为。

“如果水质不合格的话,我们会进行一个约谈,若依旧整改不到位,将依法对相关游泳场所进行处置,努力给老百姓一个放心、卫生的游泳环境。” 李广普表示,除了突击夜查外,每年他们都会委托第三方检测公司对区内开放的游泳场所开展全覆盖的监督以及抽检,确保水质符合标准。

卫生监督人员提醒前往游泳的市民,可以在室内、室外游泳场馆摆放的“公共场所卫生监督公示牌”中,查看当日池水的温度、PH值、游离性余氯含量等自测结果。同时,市民若在游泳过程中发现卫生问题,可拨打12345上海市市民热线投诉举报。
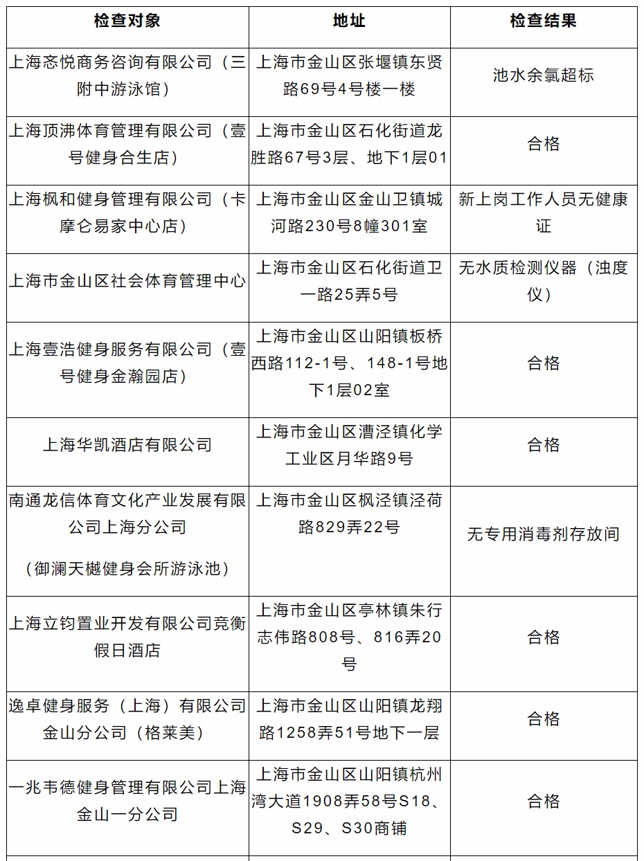
附:检测结果


记者 | 杨惠聪 朱磊
通讯员 | 袁玲俐
视频 | 吴佳俊
编辑 | 干钰琼
责编 | 俞萝寅 刘家园