


左右滑动查看更多
报告封面及目录
引言
自2020年起,上海市城市规划设计研究院全面启动系统性的全球城市战略前瞻研究工作,充分依托院专设研究平台,建立专人跟踪机制,持续关注伦敦、纽约、巴黎、东京、旧金山、新加坡、香港、悉尼等全球城市基本运行状况,梳理并洞察热点趋势。
《2020/2021年度全球城市规划热点洞察报告》聚焦新冠疫情爆发后的2020年、2021年的全球城市规划动态,兼顾近五年来的其他规划资讯,通过对八大全球城市的社会经济现状、空间规划体系、基本运行情况、城市规划大事件的系统性梳理,总结各城市的重点规划研究与实践领域,提炼七大全球性规划热点,介绍前瞻性、时效性、创新型的规划理念与技术方法,以期为我国国土空间规划改革与实践提供有意义的参考与支撑。
>>
第一部分:
竞争中的全球城市
2020年以来,全球城市体系的“极化”趋势正在继续,顶尖全球城市依然保持着强劲的竞争力,经济运行情况总体向好,并不断吸引着新的“世界公民”。从长期来看,人口普遍呈现持续增长与集聚的趋势,为住房供应带来更大压力,城市间的竞争态势也愈发猛烈。但受到疫情期间经济活动与人口流动限制等影响,许多城市出现短期人口缩减和负增长情况。与此同时,各大城市的经济体系也出现不同程度的波动,表现在经济增速减缓、就业岗位减少、失业率上升、商业地价下跌、个别产业衰退等方面,考验着城市运行系统的综合抗压能力。

报告关注的八大全球城市及上海的全球城市实力指数GPCI指数排名情况
(来源:Global Power City Index 2021)
在城市规划领域,竞争中的全球城市依然“百花齐放”,在各自的优势赛道和关键领域持续努力,既体现了共性,也彰显了个性。本报告通过政府机构与学术组织的官方网站,集合各城市规划建设最新动态资讯,全面梳理最新发布的近千份规划政策文件和前沿研究报告,洞察各大城市的重点规划研究与实践领域,并就规划编制内容、规划研究内容和规划实施情况逐一展开介绍。

八大全球城市跟踪分析方法








上下滑动查看更多
八大全球城市近期重点规划研究与实践领域
第二部分:
全球城市规划七大热点透析
纵观八大全球城市近期的规划行动,总结为七个方面的研究与实践热点领域——在追求“永续”发展的同时,绿色理性“增长”,不懈追索“健康”“宜居”与“包容”的更好生活图景,在仔细把握“当下”的同时,勇敢面向“未来”。

全球城市正在积极将“气候雄心”转化为实际的规划行动,绘制“碳中和”路线图并开展专项规划编制,将应对气候变化目标纳入各层级空间规划的编制、审批、实施和监测等全过程,探索气候目标下空间规划在能源、交通、建筑、防灾等关键领域的新技术方法。
1
绘制“碳中和”路线图并开展专项规划编制
全球各大城市陆续提出“碳中和”目标并制定减碳行动计划,体现了全面应对气候变化的雄心。根据英国能源和气候信息小组2021年数据,全球已有超过130个国家和地区提出碳中和目标。各大全球城市都明确了实现“碳中和”的具体时间,并编制了气候相关专项规划,明确具体实现路径。多数城市都将2050年作为实现碳中和的目标年份,部分城市还进一步制定了碳中和路线图,对零碳目标进行分解,如巴黎、伦敦制定了分阶段减少碳排放量的目标,新加坡制定了碳达峰年份目标。

全球城市碳中和目标制定情况
来源:笔者梳理
2
将应对气候变化目标全面纳入空间规划全过程和各层级
随着“碳中和”目标的明确,应对气候变化成为全球城市规划领域的研究热点,全球城市在各个层级的规划文件中融入应对气候变化的内容,注重规划多级传导,强调从规划编制、实施监测到评估的全过程应对。如巴黎进行了基于碳中和目标的多层级规划修编,国家低碳战略纵向传导至大区级、省级气候专项规划,横向传导至总体规划和详细规划层面,明确了各层级空间规划应对气候变化的政策要求。面对超出城市规划常规内容范畴的气候目标,各城市采用分解整合的方法,形成了新的内容框架,在规划中构建了应对气候变化的目标、策略、指标和行动体系。此外,低碳韧性要求还被直接纳入规划审批管理环节,如《大伦敦规划2021》明确,新开发项目需要在规划审批环节提交全生命周期碳评估报告、循环经济声明和能源监测报告,以确保开发项目本身在低碳、节能和资源循环利用方面的贡献。
3
探索气候目标下空间规划的关键领域和新技术方法
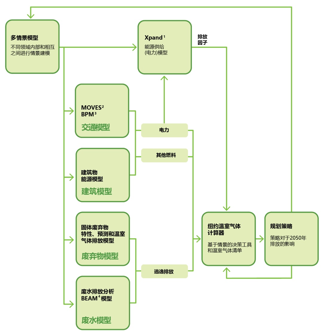
为了在规划中准确、有效地应对气候变化,各城市结合本土的碳排放结构,探索了规划发力的关键领域和低碳规划相关的新技术、新方法。巴黎、伦敦、纽约等全球城市探索创新了多情景模拟分析、碳排放核算、动态循环修正等技术方法,并已经将其初步应用在各层级的规划之中。

纽约碳排放多情景模型
来源:New York City’s Roadmap to 80x50
>>

各大城市在紧急应对疫情的同时也面临着诸多城市运行挑战,纷纷开展了疫情影响下的活动、就业、商业、住房空间需求变化的及时监测研究,并在街道用途管制、社区恢复、健康导向下的城市规划技术、智慧城市系统等方面研究综合性的空间规划适应与改善措施。
1
密切监测疫情影响下的城市运行变化
社会经济方面,各城市均出现不同程度的经济负增长情况。巴黎和新加坡代表了两种典型情况。巴黎大区遭受非常明显的经济重创,2020年GDP较上年降低超过35%,交通运输、住宿、餐饮服务、文化娱乐和旅游等产业普遍衰退严重。与之不同,尽管新加坡2020年GDP下滑5.4%,建造业衰退显著,但目前已逐步恢复,并且金融保险业、制造业两大支柱产业受疫情影响较小,经济表现总体稳定。

巴黎大区2011-2020年有偿就业岗位数百分比变化(以2010年第四季度为基准,单位:%)
来源:Chiffres-clés de la Région Île-de-France 2021

2010-2020年新加坡GDP变化(单位:十亿新币)
来源:新加坡统计局
空间需求方面,在“防疫距离”的要求下,市民生活方式的变化正在倒逼既有城市空间组织模式的转型。活动空间方面,公共交通出行在疫情期间及之后都大幅减少,市民对慢行出行和就近开放空间的需求增多。就业空间方面,远程办公成为疫情后趋近常态化的就业模式,削弱了传统办公空间和高等级就业中心的吸引力,也为地方中心的振兴带来机遇。商业空间方面,市民对传统的商场、餐厅、酒吧、集市等人流集聚和密闭空间的需求明显减少。住房空间方面,疫情使市民不得不在家中度过更长的时间,因此对住房品质的需求明显提升,直接导致了市中心人口减少,市民倾向于选择风景更美、舒适度更高的地区居住。

东京23区新冠疫情前后工作地和学习地变化情况
来源:Japan Power Cities 2021

大悉尼地区疫情前后交通方式与生活方式变化
来源:City-shaping Impacts of Covid-19: towards a Resilient Greater Sydney
2
及时响应的综合性空间规划适应与改善措施
为助力城市经济复苏,提升城市健康韧性,适应“防疫距离”要求下的新生活方式,各大城市在空间管理适应和公共政策编制方面反应迅速,不约而同地开展了既有空间规划技术反思和体系优化的有益探索。
关注街道,及时实施用途管制调整。疫情影响下,街道的开放空间成为周边居民的日常活动空间,也成为城市生活服务业的生命线。许多城市都通过设立露天餐饮区和共享空间,为市民提供更多开放空间。如旧金山推出“共享空间计划”,并发放免费共享空间许可证;纽约实施“紧急开放餐厅计划”;巴黎重新修订了《外摆与露天餐饮区法规》。

纽约室外餐饮区域座椅布置要求
来源:纽约市规划局
关注社区,及时推出恢复性计划。为避免长距离出行,社区生活的重要性不断提升,社区也成为全面恢复城市运行的主战场。旧金山的“协调性恢复战略”关注住房、社区商业、社区生活和工作空间四个方面的相关策略,并识别需要恢复的“优先地区”。悉尼市制定出台了《社区恢复计划》,为疫情后如何支持经济和社会复苏提供了清晰、分阶段的方法。
关注韧性,及时完善城市规划技术体系。全球范围内,基于城市健康需求的规划研究及技术探索已持续多年,并在疫情爆发后再次受到关注。巴黎于2021年发布了配套巴黎大区总规的技术指导文件——《将健康纳入城市规划文件》,不仅反思了现有规划体系,系统分析了城市规划与城市健康的关系及影响城市健康度的关键因素,并且提出了各层级法定规划文件中可以纳入的相关规划内容,推荐了八个方面的具体策略和优秀案例。香港将“注重市民健康与福祉”作为新版《城市设计指引》的核心理念之一,关注建设环境的步行友好性和舒适度,提出建筑设计中应融入亲近自然的元素。


《将健康纳入城市规划文件》《城市设计指引(更新)》封面
来源:巴黎大区研究院、香港规划署
关注技术,及时借助智慧城市系统满足市民需求。新加坡为助力疫情防控,推出了Space Out交互式实时人流量信息查询平台,并开展榜鹅机器人送货试验。悉尼通过开展《新冠疫情对城市塑造影响——迈向韧性的大悉尼》研究发现,数字技术正在改变既定的商业模式、服务的使用、社区网络以及公共空间的使用方式,数字与空间规划的更多结合将确保虚拟和实体城市互补,提升城市应对重大公共卫生挑战并提升韧性。
>>

为尽快复苏受疫情重创的经济体系,各大城市正在想方设法寻找新的经济增长点,提升办公空间可负担性,开放公共空间经营性功能,鼓励更灵活的经济模式,优化空间战略、找准经济增长新锚点,挖掘价值再造空间,以提升城市核心功能承载力。
1
鼓励更灵活的经济模式,促进疫情后经济恢复
增强对中小企业的空间扶持,提升办公空间可负担性。伦敦提出在中央活动区、城镇中心和现有商务区增加多样化的办公空间,并提高办公空间的可达性,提供可负担的办公空间支持小微企业和创新创业,包括利用临时用地建造办公空间以及在居住中混合办公等策略,并且在最新的大伦敦规划中增加了“规划通过的可负担办公场所占所有办公场所的比例增加”等关键绩效指标。巴黎大区近年来鼓励由协同工作室、共享办公室、制造实验室和支持性场所四类组成的“第三场所”,以满足就近办公、灵活办公、低成本办公的新就业需求。

伦敦各自治区可负担工作空间政策实施情况
来源:Montagu Evans
促进社区商业复兴,开放公共空间经营性功能。为了挽救受疫情重创的餐饮业和商业,促进疫情后的经济复苏,同时避免疫情传播,诸多城市都不约而同地将目光转向街道小微空间的经营性功能,扶持本地多样化的文化空间和创意产业的发展,提升本地经济活力。
2
提升城市集群式创新能力,找准经济增长新锚点
在体系上加快布局新经济领域,持续优化创新产业生态圈。巴黎大区近年来重点关注全球金融体系变化、城市制造业、城市农业、循环经济、健康与银发经济等新兴领域。在已形成的科技城(Tech city)和医疗城(Medcity)等特色产业集群的基础上,伦敦提出对城市服务产业、文化创意产业、金融和商业服务业、生命科学、低碳环保相关产业、科技和数字产业、旅游业等具有增长潜力的产业进行战略布局。香港结合深港合作的契机,积极培育创新文化并发展工业4.0,营造创新科技生态圈。
在空间上积极寻找新战略区域,打造经济增长新引擎。香港积极融入大湾区战略,在《香港2030+》中提出了北部都会区战略,建设国际创新科技中心,形成“北创科、南金融”的新格局。巴黎依托奥运大事件,在东北部93省兴建一系列主要基础设施和建筑场馆,推动Plaine Saulnier协议开发区的城市更新。同时,各大城市都在加快创新区建设,推动潜力地区功能转型,如伦敦新划定的6个创新企业区域、悉尼的市中心Tech Central创新区和西部Westmead创新区、新加坡的裕廊创新区等。

香港北部都会区概念范围
来源:《香港北部都会区发展策略报告书》
3
持续挖掘价值再造空间,提升城市核心功能承载力
促进中心地区滚动式更新,通过定位再谋划、功能多样化、特色凸显化,创造重要节点新价值。东京持续推动品川、新宿、涩谷等都心区域节点的差异化功能更新。纽约正在持续开展SoHo/NoHo地区更新,通过提供更多的公平住房、提升地区的艺术特征、增强社区多样性、优化建筑的体量形态设计,进一步促进经济恢复,强化其区域就业和商业中心的功能。新加坡发布了“中央商务区(CBD)激励计划”,将CBD重新定位为24/7的全时综合功能区,支撑其作为一个充满活力的全球枢纽的持续增长和发展。
通过功能加密化,为不断增长的需求创造空间。通过消除用地功能混合障碍、立体空间开发进一步增加经济密度,伦敦、纽约等针对市中心制造业发展存在的租金高、仓储困难、物流复杂等问题,考虑增加楼宇的混合性,将轻工业、仓储或分销、商业与住宅用途适当混合设置。通过自适应生命周期规划,提升土地经济效益可持续性。巴黎、新加坡等都提出在客观评估基础上,提高地块使用主体的新陈代谢率,鼓励临时性规划试验,以维持或提升单位土地的经济效益。
>>
下篇待续

上下滑动查看更多
供稿:
上海市城市规划设计研究院 发展研究中心、编辑部
陈洋、谢湘雅、王周杨
审定人:金忠民
主编:卢柯
责任编辑:陈洋、谢湘雅、王周杨
城市瞭望员:陈洋(巴黎)、谢湘雅(新加坡)、王周杨(悉尼)、姜紫莹(东京)、时寅(香港)、曹伟宁(纽约)、胡晓雨(伦敦)、李梦芸(旧金山)
其他贡献者:阎力婷、梁英竹、顾芸