
“
本期话题:#要素式审判在商事审判中的应用#
要素式审判围绕“要素”开展,强调对“要素”的收集和应用,较传统审判方式更为集约、高效,受到法官、当事人及律师的欢迎。但由于存在某些误区,要素式审判在商事纠纷的处理中运用较少,尚未发挥出其应有的作用和价值。那么,要素式审判究竟是什么?是否适合在商事审判中开展?又如何在商事审判中开展?
本期,我们邀请到上海法院“十佳青年”、上海市第二中级人民法院商事审判庭法官——李非易,他从要素式审判的概念、运行机制及实践效果谈起,揭示了要素式审判与商事审判“天然适配”的底层逻辑,在此基础上帮助我们了解并掌握从设计要素表到制作要素式文书的要素式审判全流程。

李非易,复旦大学法律硕士,现任上海市第二中级人民法院商事审判庭商事速裁团队负责人、法官。曾获评上海法院“十佳青年”、上海高院直属机关系统优秀共产党员等。审理多起案件入选《最高人民法院公报》,上海法院“四个一百”精品案例、优秀裁判文书等。

什么是要素式审判
要素式审判是指对固定案情的事实和法律要素进行提炼,就各要素是否存在争议进行归纳,重点围绕争议要素进行审理并撰写裁判文书的审判工作方法。一般而言,包括生成要素表、进行要素式庭审和制作要素式文书三个阶段。
作为审判方式的一种,要素式审判的特别之处在于“要素”。要素是构成客观事物必不可少的最小单元,而司法审判中的要素就是涉诉法律关系的基本构成部分。要素一般包括事实要素和法律要素,可谓贯穿于要素式审判的始终,其收集有赖于要素表的生成。
要素表是提取特定类型纠纷要素后按照一定的逻辑设计,可在类案审理中反复使用的表格。要素表由各方当事人填写,完成将具体主张与抽象要素进行配对的过程。法官通过对比各方填写的要素表,即可迅速抓取个案争议事实从而识别争议焦点,并在此基础上,审查争议法律事实,依据相应法律规范得出裁判结果。
由此可见,要素式审判运行的逻辑基础是通过填写预先设计的要素表抽象出个案争议要素,最终向相应法律规范所包含的法律要素涵摄的过程。
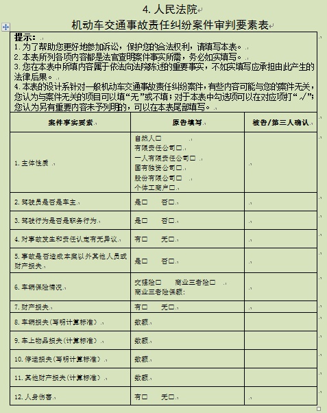
以要素式审判试点中出现概率较高的机动车交通事故责任纠纷案件为例,原告的诉讼请求集中于损害赔偿,涉及的案件事实和争议焦点无外乎事故概况、相关部门责任认定以及赔偿内容。要素分布相对简单,且存在单层化特点,即通过对要素的逐一确定即可得出个案结论,要素表可以快速明确案件争议点,帮助当事人理清审判思路。


▲表1:山东省高级人民法院制作的
机动车交通事故责任纠纷要素表
要素式审判对于提高审判质效、统一裁判尺度、带动庭审方式和裁判文书改革等方面均可起到积极作用,而被寄予“未来可尝试成为法院审理民商事案件的一种常规机制”的厚望。

商事案件能否采用
要素式审判
通过观察要素式审判试点的目标案件类型,不难发现,目前要素式审判的主要应用场景局限于要素逻辑单一的民事案件,在普通商事案件的审理中则应用较少。
商事案件因涉及主体繁多、交易类型迭代快速、组织结构复杂、利益和法律效果多元化,而形成法律事实认定困难、法律关系处理复杂的表征。要素式审判对传统审判程序和裁判文书的精简似乎使其无法驾驭商事案件的审理,以致让大家认为,商事案件无法运用要素式审判,而仍应通过传统的审理方法抽丝剥茧认定事实、解决争议。
但事实并非如此,仔细考察即可发现,商事案件与要素式审判高度适配。
(一)商法起源自带要素属性
最早的商事规范因商主体自发创造了宣誓交易、见证交易等多种交易方法而以商事习惯的形式出现。商事习惯经过反复适用和不断推广,才逐渐被整合为成文法。因此,商法是对商主体长期积累、反复使用的交易习惯的转化,相关规则内容本身即可轻松解构为已被商主体熟知的法律与事实要素。商法中要素的提取可与交易习惯相契合,且这样的提取易被富有交易经验的商主体所理解。
(二)商事案件的要素提取具有直观性
基础的商事行为包括商主体对外的契约行为和对内的组织行为。
对外的契约行为秉持外观主义原则,商主体的意思表示一般根据客观的商业逻辑即可进行解释。理智的主体类型和客观的行为方式,导致商事行为规范注重外在客观形态的维护从而保障契约交易的稳定和安全。商主体对外契约纠纷中要素的提取因外观主义而更加直观,个案要素的认定也更为直接。
商主体的对内组织行为,为了实现稳定内部管理和高效资本配置,则通过公司法、合伙企业法等组织法或章程进行细化的程序规范。此类行为产生法律效力,必然满足明确且清晰的要件构成。涉及组织行为的纠纷,往往可以通过法律规范或章程快速提取较为固定的要素。
因此,商主体的契约行为和组织行为相关纠纷均可以较为直观地提取要素,商事案件在要素表的设计和填写方面可以更好地适应要素式审判。
(三)要素式审判与商事效率原则相契合
商事行为追求交易效率和最大利益,故商主体倾向于采用国际通行的、便利的、可反复适用的通用交易方式开展商事活动。经过反复实践而一直沿用的交易方式往往会被类型化,从而形成具有明显流程性的指引,便于在后续交易中统一规范各方权利义务,同时也便于新商主体的快速融入。

例如,国际贸易中买卖双方在合同中常选择国际商会根据长期交易习惯总结的国际贸易术语(Incoterms)中适合交易的一种模式,从而无需在合同中就交货地点、风险转移、订立运输合同、清关等再做具体约定。货物流转全过程所涉各主体对于己方义务内容和救济途径均了然于胸。
同时,商主体在处理商事纠纷时亦会追求以最小的时间成本和经济成本平息矛盾、恢复交易。要素式审判对于交易规则具象化、类型化的处理方式,与商事效率原则高度适配。
综上所述,商事案件在规制其法律行为的规范起源、稳定直观的事实要素提取以及纠纷解决对效率的追求方面均与要素式审判的内核相符,具有适用要素式审判的天然优势。
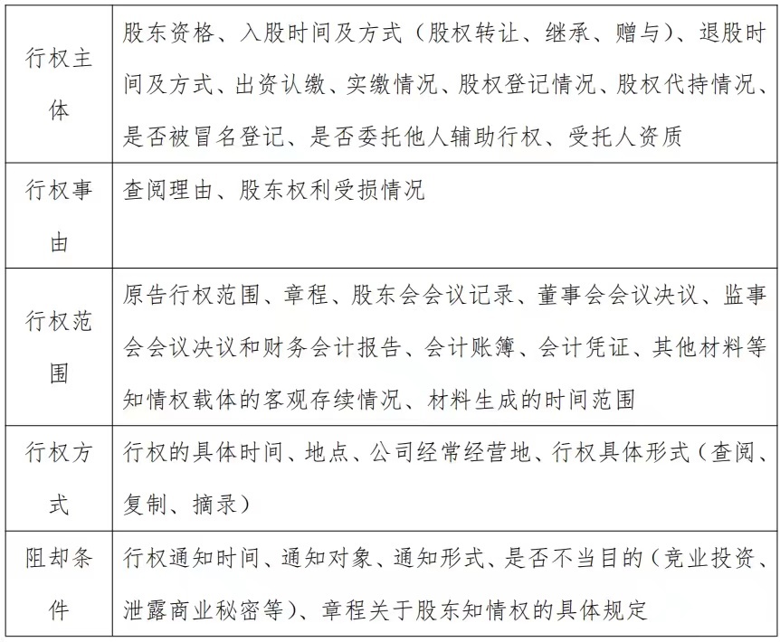
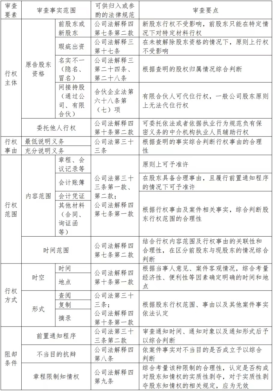
以上海二中院去年以来开展的股东知情权纠纷要素式审判试点为例。通过整理常见审理要素及审查途径可见,该类纠纷要素经提炼总结集中于行权主体、行权事由、行权方式、阻却条件五个方面,要素集中度较高。

▲表2:股东知情权案件的要素

▲表3:股东知情权纠纷的审查路径
同样的逻辑,在公司解散纠纷中也可以得到清晰展示。

▲图1:公司解散纠纷的审查路径
根据试点辖区法院反馈,庭前要素表的填写可以使当事人及时对案件审理结果产生合理预期并采取更为务实的诉讼策略,提高了案件调撤率。要素式审判的运用还缩短了审理周期,以判决结案的案件在运用要素式审判后可以实现一个月左右结案。

如何在商事案件中
开展要素式审判
(一)前期准备
开展要素式审判,需要提前设计要素表、构建裁判规则库,虽然需要花费一些时间和精力,但非常值得。一旦构建好要素式审判的体系,不仅可以提高个案的审判质效,还可以在类案中反复使用。也正是基于此,建议选取案件数量较大的案件类型,提高要素表和裁判规则库的应用价值。
1.设计要素表
前面例举的机动车交通事故责任纠纷案件,要素分布相对简单,存在单层化特点,即通过对要素的逐一确定即可得出个案结论。但商事案件的要素往往是多层次的,所以在设计要素表时要注意要素间的层级关系。

以股东知情权纠纷案件为例,根据相关法律规范和类案中出现较多的请求内容,可提取出较为宏观的要素即一级要素有行权主体资格、行权内容和阻却条件。针对各一级要素,分别按照对应的审判思路再展开项下的各二级要素。比如,就其中的行权主体资格而言,可以总结出瑕疵出资股东、隐名股东等二级要素。为直观体现完整审判思路,便于当事人理解,要素表的设计应当明确显示要素的层级递增和关系递进。
当事人可以有选择性地针对自身的主张或抗辩以及其认为有争议部分进行详细填写,而对于双方不会存有争议的一级要素,则不必再展开进一步的进阶要素填写,从而减少不必要的填写负担和要素信息冗余。例如,被告公司对于行权主体等无抗辩意见时,只需就其抗辩指向的阻却条件,如股东查阅存在不正当目的的具体内容进行填写,从而实现详略得当,降低要素分布复杂案件的要素表的填写难度,提高效率。


▲表4:按照逻辑分层理念设计的
股东知情权要素表
2.构建裁判规则库
裁判规则一般从类型案件的相关法律规范、类案裁判尤其是指导性案例和典型案例、法官审判经验中提炼而来。庭审阶段,裁判规则可以辅助法官依据规则要求进行有效提问和结果预判。在法律文书制作阶段,裁判规则可以促进类型案件的适法统一。
以股东知情权纠纷为例,其裁判规则内容如下图所示。

▲图2:股东知情权要素式审判裁判规则

▲表5:股东知情权要素式审判裁判规则
通过要素表收集并归纳案件事实与争议焦点后,再与裁判规则进行比对和归入,即可快速得出案件结论。在类案审理的反复使用中,我们还可以对要素表和裁判规则库不断进行完善,以便更好地发挥要素式审判的作用和优势。
(二)实践运用
完成要素表的设计与裁判规则库的建构后,我们就可以在审判中开展实践运用了。立案阶段或收案后初期,我们就可以向当事人送达要素表供其填写。如果前期送达有困难,亦可在当事人来院开庭时,要求其在庭前进行填写。
1.庭前准备阶段
由于庭审前当事人已经通过填写要素表的形式充分表达了己方观点,阐述了要素事实。我们通过对比诉讼双方提交的要素表,即可迅速确定无争议事实和庭审需要关注的重点问题,在此基础上将案件争点向当事人开示,以便诉讼各方在庭审中围绕争议焦点开展举证和辩论。

▲表6:供法官庭前归纳争议焦点的表格
2.庭审阶段
庭审过程中,双方简要陈述各自的诉辩意见后,我们即可结合案件要素事实确认无争议要素。此时,可以采取将法庭调查与法庭辩论合并的方式,引导双方围绕争议要素举证、质证和辩论。在当事人最后陈述后,若调解不成,则可以及时对案件作出裁判。

▲图3:要素式庭审流程
3.裁判文书制作阶段
庭审结束后,裁判所需的事实要素和法律要素已收集完毕,我们将要素与裁判规则逐一进行涵摄,便可推导出结论,进而作出裁判。在裁判文书的制作阶段,一方面可以通过要素表和庭审查明情况,快速固定无争议事实,形成判决书中无争议的事实查明部分;另一方面可以准确定位案件的争议焦点,并就争议部分着重进行说理。
我们可以根据《人民法院民事裁判文书制作规范》和《民事诉讼文书样式》中对“能够概括出固定要素的案件”的说明,不再分割陈述事实查明和法院认为部分,采用夹叙夹议的方式对争议要素逐项进行认定,从而得出裁判结论。

▲图4:要素式判决书

要素式审判可以应用于所有能够提炼要素的案件类型,其中当然包括商事案件。通过设计层次分明、逻辑合理、详略得当的要素表并引导当事人进行填写,快速明确无争议事实、锁定争议焦点,庭审中主要围绕要素和争点开展集中审理,庭审后将要素与法律规范涵摄得出裁判结论,最后制作说理繁简适当的要素式裁判文书。让我们运用要素式审判“攻克”越来越多不同类型的商事纠纷,实现审判质效的进一步提升。
办案心法
每周一更新
分享办案方法 精进办案技能
作者/制图(表):李非易
部分配图源于网络
责任编辑 | 孟文娟
声明丨转载请注明来自“浦江天平”公众号
学习更多办案 方法