作者:Emily Overway(范德比尔特大学)
编译:公子欣
减肥→反弹→再减肥?
胖了瘦→瘦了胖→胖了再瘦?
虽说减肥不反弹——难上加难,
但体重反反复复,起起落落可不好……
Cornelius Vanderbilt分子生理学和生物物理学教授Alyssa Hasty专门研究免疫代谢,特别是免疫系统在肥胖和代谢性疾病中的作用,她的实验室近期探索了肥胖、减肥和体重反弹期间脂肪中免疫细胞数量的变化,相关研究已在《自然通讯》上发表。下面让我们通过与研究者之一Heather Caslin的对话来了解这项研究成果。
问
这项研究主要解决什么问题?
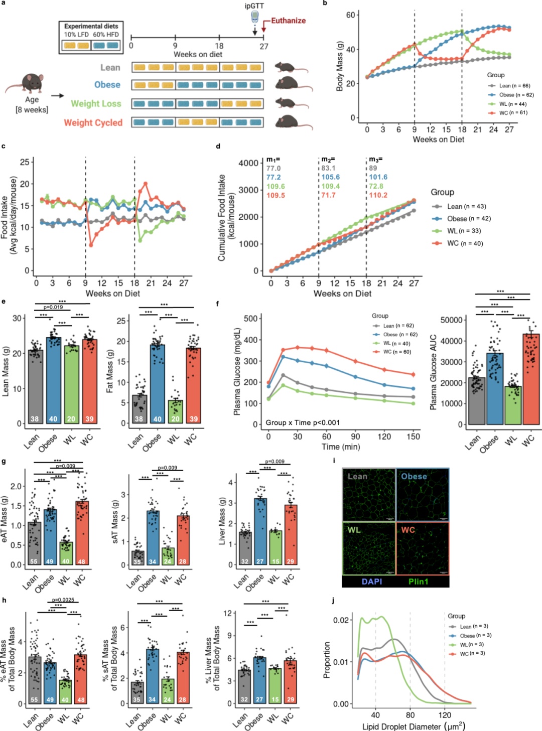
Caslin:减肥很难维持,许多人在几年内就会恢复体重。不幸的是,体重反弹——减重再增重的过程——比肥胖本身更容易引发糖尿病。我们知道脂肪免疫细胞会增加肥胖相关疾病的风险,但对于脂肪免疫细胞在体重反弹中的作用知之甚少。
问
研究方法有什么独特之处?
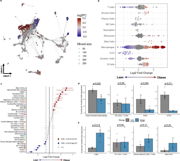
Caslin:我们使用单细胞测序,它提供了关于细胞差异的高分辨率信息,并在特定微环境下提高了对单个细胞功能的理解。我们分析生物复制的方法是给每一个单独的条码(用具有独特DNA短片段序列的抗体标记每一个重复),并用具有独特DNA序列的其他抗体标记每个复制内的不同细胞类型。
此外,Matt创建了名为MAIseq的开放访问的互动网站,代表小鼠脂肪免疫测序,以促进科学社区的发现和扩大数据可访问性。
问
研究发现是什么?其意义何在?
Caslin:我们用体重减轻和恢复的小鼠来了解体重反弹如何加重糖尿病风险。我们发现,虽然体重减轻可以改善血糖,降低患糖尿病的风险,但脂肪中的免疫细胞仍像肥胖时一样具有炎症,不会恢复到瘦的状态。我们认为,脂肪免疫细胞可能会“记住”肥胖,并在体重反弹时导致糖尿病风险增加。
问
您希望这些研究成果在短期和长期内取得什么成果?
Caslin:我们的小鼠模型模拟了人类的数据,与稳定体重的肥胖相比,体重反弹增加了糖尿病的风险。在短期内,我们希望能确定特定的细胞群,是它们增加了动物体重反弹的风险。从长远来看,我们希望这将转化为人类研究,提供一种机制来识别和治疗经历过肥胖和体重反弹的个体。
问
这项研究的好处是什么?
Caslin:如果能从药理学上靶向脂肪免疫细胞,我们或许能够减少体重反弹后的糖尿病风险。此外,该研究创建的开放访问网站为其他研究该领域的研究者提供了一个资源。
问
研究下一步将有什么进展?
Caslin:我们目前正在研究体重反弹如何影响脂肪组织中的T细胞、巨噬细胞和肥大细胞(不同类型的免疫细胞),以及这些细胞如何促进体重反弹相关糖尿病的发展。此外,我们正在努力了解体重反弹如何影响胰岛素信号传导和产生。

图为:瘦、肥胖、体重减轻和体重循环的小鼠模型

图为:脂肪组织中与肥胖相关的免疫细胞变化
数据图及参考来源:https://www.nature.com/articles/s41467-022-30646-4