
根据上海市人力资源与社会保障局《关于印发<上海市事业单位公开招聘人员办法>的通知》(沪人社规〔2019〕15号)的精神及要求,结合青浦区教育事业发展的需要,现面向全国招聘高端教育人才。
一、招聘对象和条件
1.正高级教师、特级教师;
2.优秀高级教师:具有本科及以上学历,且五年内在区域内(省部级)教育教学成绩显著的优秀高级教师;
以上招聘对象同时还应符合下列条件:
(1)具有相应的教师资格证书;
(2)应聘语文学科,普通话等级须达到二级甲等及以上水平,其他学科普通话等级应达到二级乙等及以上水平;
(3)年龄一般控制在50周岁及以下(1972年1月1日及之后出生)。
二、招聘程序和录用办法
1.报名受理
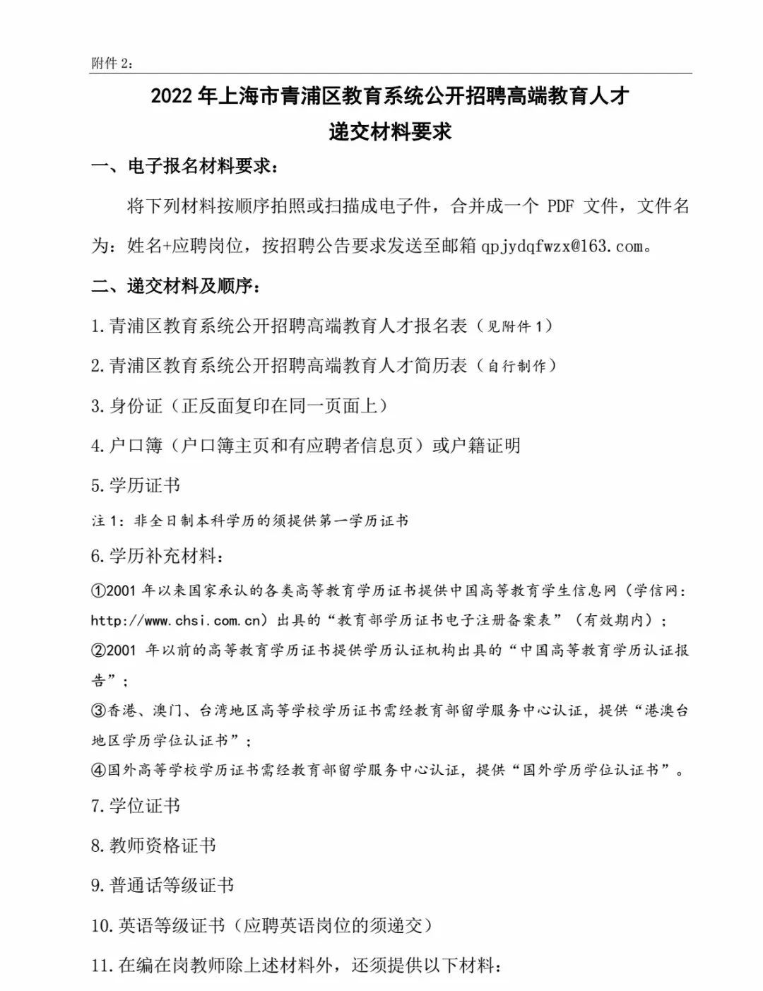
应聘者依据本公告规定的招聘条件和公布的具体岗位要求,填写报名表(见附件1),并在规定的时间内将报名表及报名材料(具体要求见附件2“递交材料要求”)发送至招聘报名电子邮箱(qpjydqfwzx@163.com)。
网上报名材料提交时间:2022年7月28日—8月6日。
2.资格审查
对应聘者进行资格审查,资格审查通过后,参加现场确认、面试和考核。
3.现场确认
资格审查通过的应聘者本人带好应聘材料原件和复印件(具体要求见附件2“递交材料要求”)现场递交材料,符合条件的参加面试和考核,现场确认、面试和考核的时间,另行通知。
4.面试和考核
青浦区教育系统教师招聘工作领导小组组织专家对应聘者进行面试和考核,具体事项另行通知。
5.录用办法
(1)根据面试、考核成绩从高分到低分排序,择优录取;
(2)青浦区教育党群服务中心组织入围者体检、教师职业素质测试(不合格者不予录用);
教师职业素质测试:入围者参加由市相关部门组织的教师职业素质测试;
(3)用人单位组织入围者考察(不合格者不予录用);
考察:主要考察应聘者的思想政治素质、遵纪守法情况、道德品质和诚信记录等;
(4)青浦区教育党群服务中心网站上公示拟录用名单,公示期为7天;
(5)签订聘用意向书:拟录用人员按有关规定与招聘学校签订聘用意向书,并按教育局要求递交有关入编材料。
三、招聘岗位及数量

四、激励办法
对新引进的高端教育人才,在规定的服务期内经考核后予以最高60万元的购房补贴。
五、招聘咨询与监督
咨询电话:59715007(吕老师),59710155(朱老师)
监督电话:69713877(郭老师、朱老师)
六、有关说明
附件1:2022年上海市青浦区教育系统公开招聘高端教育人才报名表
附件2:2022年上海市青浦区教育系统公开招聘高端教育人才递交材料要求
上海市青浦区教育局
2022年7月28日
附件1
2022年上海市青浦区教育系统公开招聘高端教育人才报名表

附件2
2022年上海市青浦区教育系统公开招聘高端教育人才递交材料要求


详细情况请点击文末“阅读原文”了解
资料:青浦教育
编辑:吕斌