



小伙伴们我们又见面啦~今天是留学生落户附件上传“干货”系列的最后一期,让我们顺顺还有哪些之前没有讲到的知识点吧!

一、档案情况核实表
“档案情况核实表”是非必传项。需要上传“档案情况核实表”的前提是,本单位有档案保管权限(提示:本单位有档案管理权,需先行调档并出具档案核实表)。
注意,如果工作单位无档案保管权限,就不需要上传这份材料,也不需要人事档案接收单位出具任何证明哦,只要在申请报告公函相应位置填入在沪档案接收单位全称(一般为市、区人才服务中心)就好啦!

这里提醒大家核实表的填写规范:
如果没有外省市工作经历,请在“外省市最后工作单位”和“离职日期”处填写“无”或画斜杠。
下方勾选了“有”的材料,不要忘记上传盖章(单位公章或党委章)的复印件哦!

/
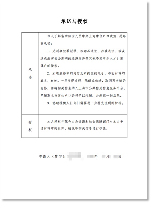
二、承诺与授权
“承诺与授权” 最新样张可以点击附件上传列表相应标题右侧zip文件下载。
需要本人及随迁配偶分别签字后上传哦。


样张的下载位置在红框处
/
三、落户地址材料
落自有产权房和直系亲属产权房需要上传产证,注意需要包括编号发证机关盖章页、具体信息页和附记页,落直系亲属产权另需提供产权人共同签署的同意入户意见书。
落单位集体户的请上传集体户管理单位的集体户口簿地址页复印件或户籍证明,以及单位盖章的同意入户意见书。


产证(样张)

集体户口页复印件,加盖单位章(样张)
/
最后温馨提示:
相信很多已经收到预审意见的小伙伴都会有这样一个疑问:
附件退回意见为“不需要”、“无需此项”、“重复项”等字样,应该如何处理?
正确答案是不需要删除或做任何操作。所以不要再纠结啦,直接忽略就好啦!
不知道该上传在哪里的情况说明、个税材料等,可以传到“其他相关材料”栏哦!
/
来源:市人才中心受理部
编辑:韶华