“沪惠保”,仅一百多元就能保一年的上海市民专属的惠民医疗保险,自去年推出就受到了不少上海市民的欢迎。从今年开启预约投保后,市民就都很关注,本周日,2022年度“沪惠保”投保申请将截止。

7月25日上午,南桥镇江海花园的小区告示栏,保险公司工作人员张贴了最新的宣传海报。小区居民杨阿姨5月底就已经预约投保,正式投保日期一到,全家就都买好了。她说:“网上买很方便的,扫码后填填信息就好。沪惠保今年刚出来时,我就立刻买了。”一旁的鲍阿姨在杨阿姨的介绍下也很感兴趣,但她还是有很多疑问,趁着有工作人员来现场,她赶紧把自己问题一股脑儿都提了出来:“沪惠保我是知道的,但是我不知道保险的范围,也不知道具体有那些大病可以赔付,所以我再问问清楚。”




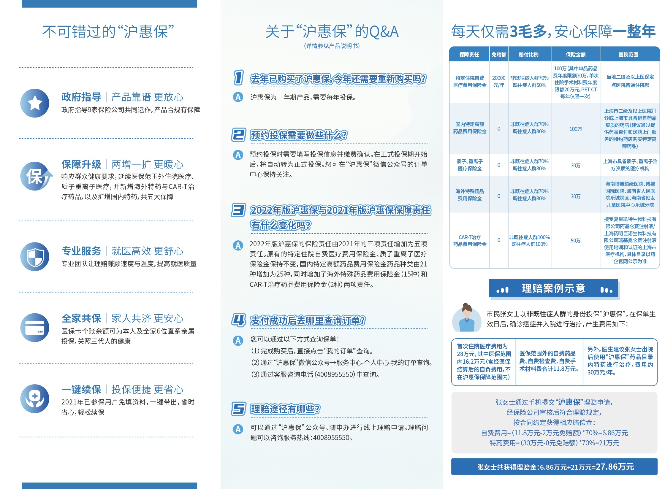
据了解,“沪惠保”是上海推出的首个普惠型补充商业保险,6月9日起,2022年度“沪惠保”正式开启参保,在2021年版基础上,保障升级,将CAR-T治疗药品和海外肿瘤特药纳入保障,保费为129元保一年,可获得医保范围外最高310万元的医疗保障。2022年度“沪惠保”投保延迟至7月31日结束,投保公司8月1日起可受理2022年度“沪惠保”理赔申请。市民可以通过“沪惠保”公众号、随申办进行线上理赔申请。
太平洋安信农险奉贤支公司副总经理朱俊杰表示:“虽然投保截止日期是7月31日,但是我们今年2022年沪惠保的生效日期是7月1日开始的,到2023年的6月31日截止,保障时间是一年。‘沪惠保’作为上海专属城市定制型商业补充医疗保险,它具有低门槛、高保障、广覆盖的三个特点。”


事实上,奉贤的市民还可以获得政府给予的“互惠保”补贴的。从2021年开始,奉贤就出台《民生保险(沪惠保)补贴方案(试行)》),连续3年为奉贤籍市民提供补贴。其中,对民政救助对象、持证残疾人、生活困难农户、退役军人重点优抚对象这四类“特殊困难群体”,政府给予100%补贴,其余符合条件的户籍人员给予50%补贴。今年补贴政策继续执行,并保持“三个不变”,即补贴范围不变、四类特殊困难群体不变、补贴标准不变。
此外,今年家庭共济账户投保人上限由6人增至7人,更好覆盖三孩家庭。个人医保账户可为本人及6位有上海医保的家庭直系亲属(本人父母,配偶,子女)参保。为了提供更加便捷的参保服务,“沪惠保”提供多种参保途径供选择,参保人可以在随申办、支付宝、腾讯微保等平台投保。如果市民在参保过程中遇到一些疑问,也可以拨打官方客服电话4008955550,工作人员会提供一对一解答服务。
