
嘉定教育
有质量、有温度、充满创新活力
的品质教育
为加大优秀教师人才储备力度,建立优秀人才蓄水池,同时鼓励高校毕业生在中小学幼儿园就业,嘉定区教育系统启动2022学年面向应届高校毕业生专项招聘储备教师及教辅工作人员工作。嘉定区2022学年招聘储备教师228名,教辅工作人员44名。

一
招聘对象和条件
(一)招聘对象
1.本科及以上学历,符合条件的2022届本市高校毕业生或本市户籍外省市应届高校毕业生。
2.国家统一招生的2020届、2021届本市普通高校毕业生离校时和在择业期内(国家规定择业期为2年)未落实工作单位,其户口、档案、组织关系仍保留在原毕业学校,或保留在各级毕业生就业主管部门(毕业生就业指导服务中心)、各级人才交流服务机构和各级公共就业服务机构的毕业生,且无社保缴纳记录,可以应届毕业生身份应聘。

(二)基本条件
1.遵守中华人民共和国宪法和法律,拥护中国共产党的领导,热爱教育事业,具有良好的品行。
2.身体、心理健康,仪表端庄,具有任职教师或教辅人员的基本素质。
3.应聘储备教师需满足以下条件:具备本科及以上学历、拥有教师资格证、岗位所需专业和职业资质等。对于在2021年及2022年中小学(含幼儿园、中等职业学校)教师资格考试中受疫情影响的应聘者,可以参加本次储备教师专项招聘,通过本次专项招聘的人员,可以先上岗从事辅助性教育教学工作,同时需在一年内取得教师资格证书。
4.应聘教辅工作人员需满足以下条件:具备本科及以上学历、符合应聘岗位所需专业或上岗资质。

二
岗位报名和资格审核
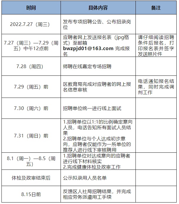
1.报名时间:2022年7月27日——7月29日,逾期不受理。
2.报名岗位:应聘者根据自身情况和岗位要求,每人限填报一个岗位。(岗位需求请在文末“阅读原文”里获取)
3.报名方式:将《嘉定区教育系统面向应届高校毕业生专项招聘储备教师报名表》或《嘉定区教育系统面向应届高校毕业生专项招聘教辅工作人员报名表》(请在文末“阅读原文”里获取)发送至邮箱bwzpjd01@163.com完成报名。
4.资格审核:应聘者报名后,招聘单位根据岗位要求对应聘者的相关信息进行资格审核。审核通过的,方视为报名有效,且应聘者不能再改报其他岗位。审核不通过的,视为该岗位报名无效,区教育局会联系应聘者,告知相关情况,符合条件的可在规定时间内重新填报岗位。
5.特别告知:
(1)本次专项招聘实行告知承诺制。报名时,报考人员应如实填写《嘉定区教育系统面向应届高校毕业生专项招聘储备教师报名表》或《嘉定区教育系统面向应届高校毕业生专项招聘教辅工作人员报名表》。应聘者应对提交的信息和材料的真实性负责,如不符合报考条件或填报信息不全、失实或弄虚作假,后果自负。
(2)资格审核结果由区教育局安排通知应聘者。
(3)应聘者应根据报名时间节点要求,合理安排报名时间,逾期视为放弃。

三
面试时间及地点
1.面试方式:线上面试
2.时间:7月底前,具体以面试通知为准。

四
体检、政审和公示
面试结束后,按岗位招聘人数1:1比例确定进入体检和政审的人选。体检、政审由招聘单位组织。拟聘用人员名单将在嘉定教育频道公示。

五
聘用
公示结束无异议或反映问题不实的,办理正式聘用手续,按照国家有关规定与劳务派遣公司签订劳动合同,并享受相关工资福利待遇。
被确定为拟聘用人员的,须根据要求将相关材料原件及复印件(复印件按顺序装订)交应聘学校核验,凡发现材料信息不实或不符合招聘岗位资格条件的,将取消其聘用资格。
六
疫情防控要求
本次招聘组织实施工作严格按照国家和上海市新冠肺炎疫情防控有关要求执行,落实防疫措施,必要时可对有关工作安排进行适当调整,请广大应聘者理解、支持和配合。
七
咨询及监督电话
政策咨询:59539068
投诉监督:39902066
储备教师及教辅人员应届高校毕业生
专项招聘时间安排表


点击“阅读原文”获取报名表

来源:嘉定教育
编辑:吴晓南