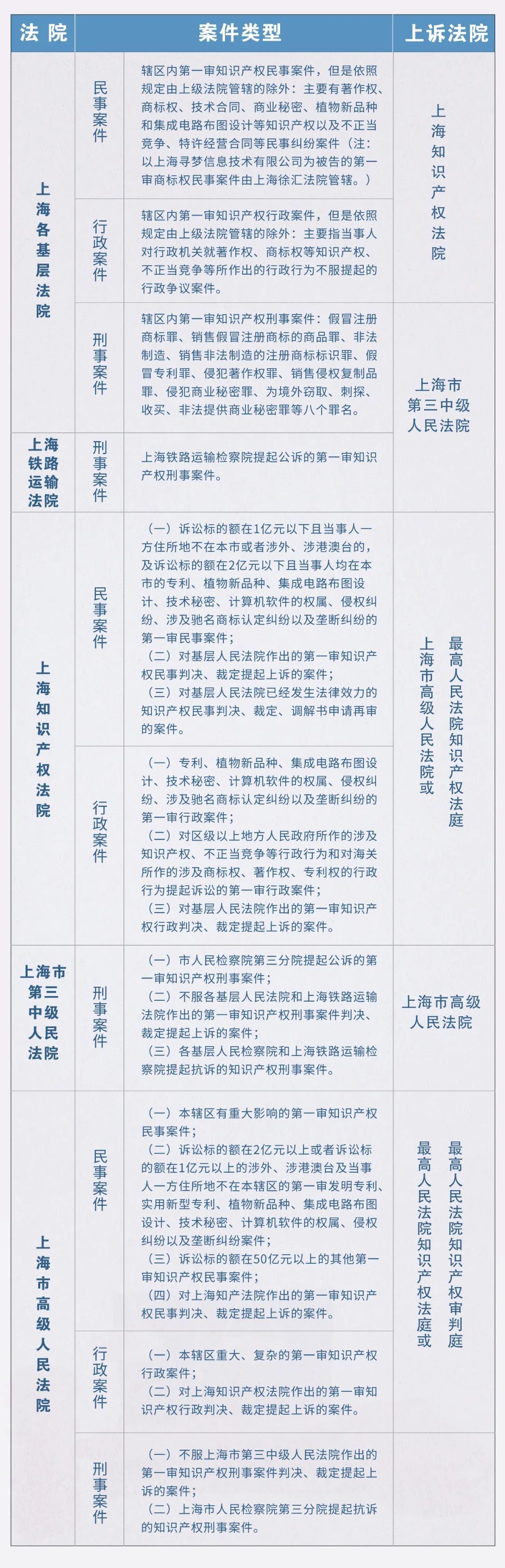
根据《上海市高级人民法院关于调整上海法院知识产权民事、行政案件管辖的规定》《上海市高级人民法院 上海市人民检察院 上海市公安局关于调整本市知识产权刑事案件管辖的规定》,自2022年7月1日起,上海法院普通知识产权案件由集中管辖调整为属地管辖。
小编带你一图看懂
最新上海法院知产案件管辖范围
快收藏转发起来
一、上海法院知产案件级别管辖规则

除了级别管辖之外
还应遵循相应的地域管辖规则
二、知产案件地域管辖规则
(一)民事案件
知产民事案件主要有权属纠纷、侵权纠纷、合同纠纷等,其中侵权纠纷管辖较特殊,以下主要介绍常见知产民事侵权案件的地域管辖规则。
对于知识产权第一审民事侵权案件,由侵权行为地或者被告住所地人民法院管辖。其中,侵权行为地包括侵权行为实施地以及侵权结果发生地。对于信息网络侵权行为而言,侵权行为实施地包括实施被诉侵权行为的计算机等信息设备所在地,侵权结果发生地包括被侵权人住所地。(依据:《中华人民共和国民事诉讼法》第二十九条、《最高人民法院关于适用<中华人民共和国民事诉讼法>的解释》第二十四条、二十五条)
但对于不同类型的知识产权民事侵权案件,地域管辖中侵权行为地的规定有所不同:
1
因专利侵权行为提起的诉讼,一般由侵权行为地或者被告住所地人民法院管辖。其中,侵权行为地包括被诉侵犯发明、实用新型专利权的产品的制造、使用、许诺销售、销售、进口等行为的实施地;专利方法使用行为的实施地,依照该专利方法直接获得的产品的使用、许诺销售、销售、进口等行为的实施地;外观设计专利产品的制造、许诺销售、销售、进口等行为的实施地;假冒他人专利的行为实施地。侵权结果发生地则为上述侵权行为的结果发生地。(依据:《最高人民法院关于审理专利纠纷案件适用法律问题的若干规定》第二条)
2
因商标侵权行为提起的诉讼,第一审民事案件的管辖地,仅包括侵权行为实施地、侵权商品储藏地或者查封扣押地、以及被告住所地。其中,侵权商品储藏地是指大量或者经常性储存、隐匿侵权商品所在地,查封扣押地是指海关等行政机关依法查封、扣押侵权商品所在地。(依据:《最高人民法院关于审理商标民事纠纷案件适用法律若干问题的解释》第六条)
3
因著作权侵权行为提起的诉讼,第一审民事案件的管辖地,仅包括侵权行为实施地、侵权复制品储藏地或者查封扣押地、被告住所地。其中,侵权复制品储藏地是指大量或者经营性储存、隐匿侵权复制品所在地,查封扣押地是指海关、版权、工商等行政机关依法查封、扣押侵权复制品所在地。(依据:《最高人民法院关于审理著作权民事纠纷案件适用法律若干问题的解释》第四条)
4
因信息网络传播权侵权行为提起的诉讼,由侵权行为地或者被告住所地人民法院管辖。侵权行为地包括实施被诉侵权行为的网络服务器、计算机终端等设备所在地。侵权行为地和被告住所地均难以确定或者在境外的,原告发现侵权内容的计算机终端等设备所在地可以视为侵权行为地。(依据:《最高人民法院关于审理侵害信息网络传播权民事纠纷案件适用法律若干问题的规定》第十五条)
(二)行政案件
由最初作出行政行为的行政机关所在地人民法院管辖;经复议的案件,也可由复议机关所在地人民法院管辖。
(三)刑事案件
刑事案件由犯罪地人民法院管辖。其中,犯罪地包括犯罪行为发生地和犯罪结果发生地。对于针对或者利用计算机网络实施的犯罪,犯罪地包括犯罪行为发生地的网站服务器所在地,网络接入地、网站建立者、管理所在地,被侵害的计算机信息系统及其管理者所在地,被告人、被害人使用的计算机信息系统所在地,以及被害人财产遭受损失地。
如果被告人居住地人民法院审判更为适宜的,可以由被告人居住地人民法院管辖。被告人户籍地为其居住地。经常居住地与户籍地不一致的,经常居住地为其居住地。经常居住地为被告人被追诉前已连续居住一年以上的地方,但住院就医的除外。
单位犯罪的刑事案件,如由被告单位住所地人民法院管辖更为适宜的,可由被告单位住所地人民法院管辖。被告单位登记的住所地为居住地。主要营业地或主要办事机构所在地与登记的住所地不一致的,主要营业地或主要办事机构所在地为其居住地。
也就是说,确认知产案件管辖法院,应在确定级别管辖的基础上,再确定对应的地域管辖法院,这样,立案就事半功倍啦!
来源|上海市高级人民法院、
上海市奉贤区人民法院
文字整理:毛玮瑶
制图:吴杰
高院供稿部门:立案庭
(诉讼服务中心、诉调对接中心、信访办公室)
知识产权审判庭
责任编辑 | 邱悦
声明|转载请注明来自“浦江天平”公众号