
“
多囊卵巢综合征(PCOS)是育龄妇女
最常见的内分泌及代谢异常所致的疾病之一
那么,多囊卵巢综合征严重吗?
如何进行治疗?
本期《健康有道》就邀请专家为大家解读

在“上海嘉定”APP、嘉定广播电视台综合广播FM100.3同步音视频直播节目《健康有道》中,嘉宾对相关科普知识做了详细介绍,并解答了部分听众、网友提出的问题。

《健康有道》节目录制现场
嘉宾介绍:王丽华(上图左一)
仁济医院总院内分泌科副主任医师,医学博士。从事内分泌代谢疾病的诊治20余年,擅长糖尿病的综合管理和甲状腺疾病的诊治、多囊卵巢综合征的诊治。仁济医院嘉定分院(嘉定区中心医院)特需门诊时间:周一上午。
►►►
什么是多囊卵巢综合征?
►多囊卵巢综合征,英文全称PolyCystic Ovary Syndrome,简称PCOS。
早在公元前5世纪,“西方的医学之父”希波克拉底就描述了一群特殊的女性:看起来很男人,会长胡子、月经很少来或不来,生育能力差甚至不能生育。直到1935年,Stein和Leventhal教授首次把女性同时存在闭经、多毛、肥胖及不孕等特征的疾病状态称之为“S-L综合征”。1962年正式更名为多囊卵巢综合征。
随着医学的发展,人们发现这种疾病是育龄女性高发的复杂综合征。不仅会出现传统认知中的生殖内分泌异常,还会出现多种代谢异常,远期还可能有心脑血管疾病等慢性并发症。
►►►
为什么会得多囊卵巢综合征?
►医学研究发现,PCOS是一种有遗传倾向的多基因病,如果与这类疾病相关的多种基因位点发生了变化,互相协同就会增加患病风险,这些基因位点我们把它叫做这个疾病的易感基因,现在发现的PCOS的易感基因包括和激素生成、卵泡发育等生殖功能有关的以及和能量代谢、胰岛素作用、肥胖等代谢问题有关的。
但是有了易感基因这个内因并不意味着一定会发病,还需要外因—环境因素的参与,比如不健康的生活方式、环境内分泌干扰物等。

►►►
哪些人容易发生多囊卵巢综合征?

►►►
多囊卵巢综合征
对女性的生殖有哪些影响?
►育龄女性不孕的原因有很多,其中卵泡成熟排出障碍是比较常见的原因,而这当中有大约70%是源于PCOS。据统计,PCOS患者不孕的风险是正常人群的15倍。这些患者如果因为不孕需要进行辅助生殖,她们也同样会面临更多的困难。
另外,PCOS患者妊娠期间发生妊娠糖尿病、妊娠高血压的风险会增加,还会增加后代内分泌代谢病、哮喘等疾病的发生风险。因此,对于这些患者,主张在备孕前要进行全面的临床评估,纠正异常的生殖和代谢指标。
►►►
多囊卵巢综合征对女性的代谢指标
有多大影响?
►PCOS患者容易出现多种代谢性疾病,比如肥胖,患病率可以达到30%-60%。多数患者存在胰岛素抵抗和高胰岛素血症,皮肤可以出现特征性的黑棘皮表现,继而出现糖代谢异常、脂代谢异常和嘌呤代谢异常。PCOS患者中有糖耐量异常的患病率在30%-40%,糖尿病的比例在10%左右,70%存在血脂紊乱,55%存在脂肪肝,19.2%有高血压。
►►►
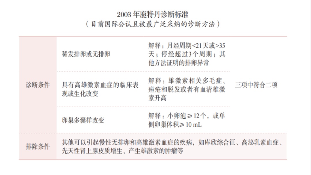
卵巢多囊和多囊卵巢综合征是一回事吗?
►卵巢多囊既不是卵巢囊肿,也不等同于多囊卵巢综合征。
首先,据调查显示,36岁以下健康女性中的多囊卵巢的发生率可以达到20%-30%,多囊卵巢可以是一种生理状态。
其次,即使有卵巢多囊,它也只是诊断卵巢多囊综合征的判断标准之一,而且还不是必要条件,需要评估是否存在高雄激素血症或者临床表现、有无稀发排卵和不排卵,是否存在其它可能引起高雄和排卵障碍的疾病,最后才能做出科学判断。

►►►
多囊卵巢综合征的治疗
是一个长期的综合管理过程?
►PCOS的治疗主要是分阶段的长期综合管理,即根据不同生理阶段的不同临床问题制定个体化的短期和长期治疗目标,多科室医生,包括内分泌科、妇产科、生殖科、皮肤科以及营养科、心理科等共同参与的治疗策略。
生活方式干预是贯穿始终的基线治疗手段,如果不以生殖为目的,则主要是调整月经、抗雄和控制代谢问题;如果以生殖为目的,也要在生活方式调整、控制了异常代谢指标的基础上再考虑妊娠,经过合理的治疗调整,多数患者是可以自然受孕的,实在无法恢复自行排卵的患者则可行辅助生殖治疗。

►►►
坚持运动对多囊卵巢综合征患者的益处
►PCOS患者容易出现多种代谢性疾病,比如肥胖,而进行运动可以改善患者肥胖的状况,提高胰岛素的敏感性,增加葡萄糖的利用率,从而降低血糖。建议每周累计至少150分钟中等强度的运动,有氧运动为主,每次20-60分钟,配合适度的无氧运动,减脂增肌。
撰稿:秦品洁
编辑:张戴怡