三伏天是一年之中天气最热,阳气最盛的阶段,也是养生的重要时节。
不过,生活中我们经常挂在嘴边的“养生宝典”可能是错的!大家一定要注意——别让养生误区伤了身!
三伏天,四个误区别再犯
01
误区一:过度温阳
“冬吃萝卜夏吃姜”这句话相信大部分人都知道,但真正懂得其含义的却不多。因为,并不是所有人都适合在夏季“温阳”。
尤其是对于湿热体质的人或者体内阴虚有热者,夏季吃姜往往就属于“火上浇油”,不但没有养生效果,还可能引起上火。
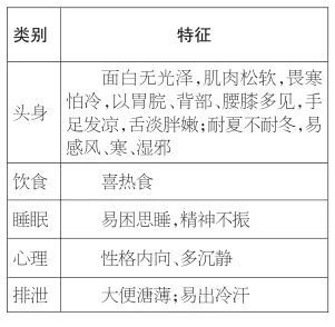
夏季多喝羊汤也有同样的问题。所以说,夏季温阳往往只适合阳虚体质者,这类人通常有以下表现——

02
误区二:过度锻炼
“冬练三九、夏练三伏”受到很多热爱养生者的追捧,不少人大汗淋淋仍坚持锻炼。殊不知大汗会耗伤人体阳气和津液,尤其是中老年人一定不要在盛夏过度运动,因为出汗多会导致血液黏稠,容易引起心脏病、脑梗等病的发生。
三伏天养生要以避暑为主,静以养心,多静少动。伏天锻炼一定要避开高温,在阴凉的地方、凉爽的时间进行,大家可以试试走路锻炼,每天快走30分钟~1个小时,以微微出汗为宜。
03
误区三:一味喝绿豆汤
喝绿豆汤解暑,是夏季最常用、最有效的一种保健方法。但是,每天大量喝绿豆汤,甚至当水喝就过犹不及了。因为,绿豆汤寒凉,过长时间饮用易伤脾胃,一般来说,绿豆汤一周喝2~3次,每次1碗即可。
此外,从中医角度看,阳虚体质或体内偏寒凉的人,如有四肢冰凉、腹胀、腹泻便稀等症状,不宜多喝绿豆汤,而血虚血亏的人同样也不适合喝绿豆汤。
04
误区四:只防暑不防寒
三伏天防暑是第一位的,但这并不代表夏季不需要防寒。尤其是对于夏季喜食冷饮、爱吹空调的人来说,更要注意“防寒”。
首先,切不可24小时吹空调。从户外回到空调房时,最好将空调先调到较高的温度而后逐渐调低,让身体慢慢适应。
其次,大汗后不要猛冲凉水澡。这会使处于散热状态的毛孔很快闭合,导致体内热量无法散发,甚至有人会因为脑部血管突然受到冷刺激收缩而出现供血不足,导致眩晕甚至晕倒。
三伏天,这9件事不能做!










来源:养生中国
编辑:朱怡婷
责编:李琳、朱怡婷