“菜刀拍蒜断裂”风波尚未平息,7月18日,一条“张小泉总经理称中国人切菜方法不对”的话题一度冲上微博热搜首位,再次引发网民热议。
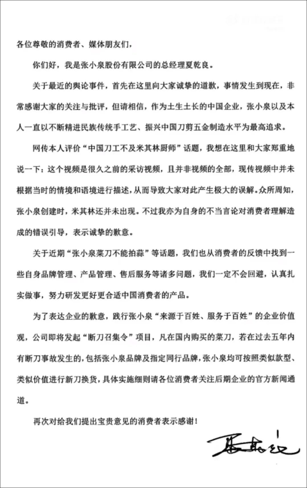
18日晚,视频主角、张小泉总经理夏乾良在社交媒体发声,就近期舆论事件向公众道歉。同时表示,现传视频并未根据当时的情境和语境进行描述,从而导致误解。
夏乾良18日晚些时候表示,视频中的采访大致发生在冬天,“大概有一个多小时将近两个小时”。对于举例米其林厨师,他解释称是想表达从他们的手势上“吸收了一些经验,融到中式菜刀的创新当中”,这样的改动对于入门级消费者来说更加轻巧顺手。
被问是否能看到原视频时,夏乾良称,公司也一直在和当时采访的媒体沟通获取原视频,但目前原视频已经作为过期物料暂时无法找到,“这一点当时我们做得比较疏忽,也没想到会发生这样的误解”。
视频中的有关言论引发众多网民不满,有人表示:“中餐与西餐有本质区别,咱们菜刀是来做中餐的,几千年传承,他拿个做西餐的刀来比。”



7月18日晚,夏乾良在其个人微博和抖音账号对有关事件作出回应。


至于为什么要列举米其林的例子,夏乾良称,他想表达的是,“我们从那些(米其林厨师的)手势上吸收了一些经验,融到了中式菜刀的创新当中,这样的一个改动对于入门级的消费者来说,它整个刀具的使用就会更加轻巧顺手。”
“在整个描述过程当中,我没有任何意图去指责中国人不会切菜,或者是有冒犯消费者的意思。”夏乾良说。“其实它是一个比较轻松活泼的语境,但是如果单独拿这一句话出来,不要说消费者会不高兴,如果我作为消费者自己看,我也觉得这话说得很扯淡。”
至于网传视频中另一句引发争议的“消费者教育”,夏乾良解释,在企业中这是一个比较中性的词汇,他想表达的是“张小泉作为行业的领导者品牌,有义务把各种各样好的工具推荐给中国消费者”。
张小泉始创于1628年,距今已有近400年历史,被列为中华老字号企业。2021年,公司成功登陆A股市场,总部设立在杭州。目前,公司共拥有浙江杭州、广东阳江两大研发制造基地。
日前的“菜刀拍蒜”风波将张小泉推上风口浪尖。7月15日晚间,张小泉股份有限公司发布官方声明称,一般而言,张小泉的常规刀具是可以拍蒜的,也友善地提醒消费者,并不是所有的刀具都适合用来拍蒜,一些硬度较高或者有专用用途的刀具如果用来拍蒜的话,有断刀的风险。
一把方方正正的中式菜刀所代表的家的气息,不正是每个国人所要守护的吗?
无论菜刀的形状如何变化,菜刀在人类文明的基本定位没有变过。菜刀就这样伴随着人类的文明,在烟火气息、锅碗瓢盆的碰撞中,散发着独特而温馨的烟火气息,锋利的刀具,却有着最柔软的底色!
刀可以断,对标米其林餐刀优点亦可,但是对于我国的文化也必须要有足够的自信!
来源:观察者网、中华冷兵器
责任编辑:杨昊霖
校审:沈蔚
终审:何婷婷