当你开开心心考取研究生
准备进一步深造的时候
你可能并不知道
这是法律赋予你的“平等教育权利”
当你在孕期能安安心心产检
不用担心单位解雇的时候
你可能并不了解
这是法律对妇女孕期的特殊保护
……
或许你以为家暴离你很远,
但很可能你正在遭受
另一半的精神侵害
或许你觉得就业性别歧视
与你毫不相关
但很可能你在找工作的时候
发现正遭遇隐性的只招男性的情形
……

或许你觉得很多事情离你很远
或许你觉得你一个人的力量
并不能改变什么
但你的发声真的很重要
因为每一个你都会集结成
强大的“我们”
或许会让另一个“她”
甚至是未来的“你”改变人生境遇
这就是我们每一个人
为什么要参与法律修订意见征集的理由!
市十五届人大常委会第四十一次会议对《上海市妇女权益保障条例(草案)》进行了审议,这是自2007年《上海市实施<中华人民共和国妇女权益保障法>办法》修订以来,上海市妇女权益保障法律法规废旧立新的大修法。
即日起至2022年7月23日,
《上海市妇女权益保障条例(草案)》
正式向社会公开征询意见,
请您积极建言献策,
并将您的宝贵意见发放至:
邮箱地址:fgwlfec@126.com 传真:63586583(市人大常委会法工委)
邮箱地址:fbtl@shwomen.org 传真:64379269(市妇联权益保障部)
此次立法与每一个“她”休戚相关
快来看看有什么亮点和特色内容吧↓










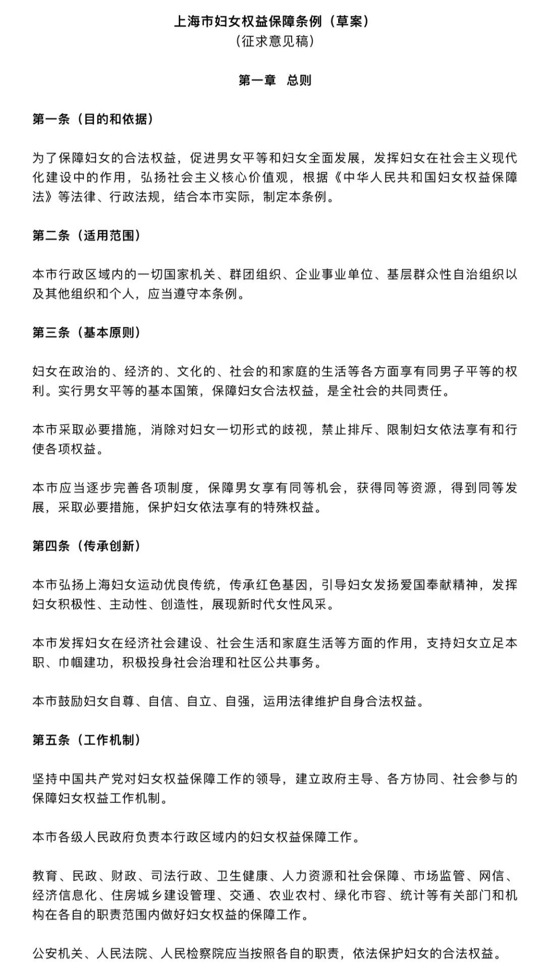
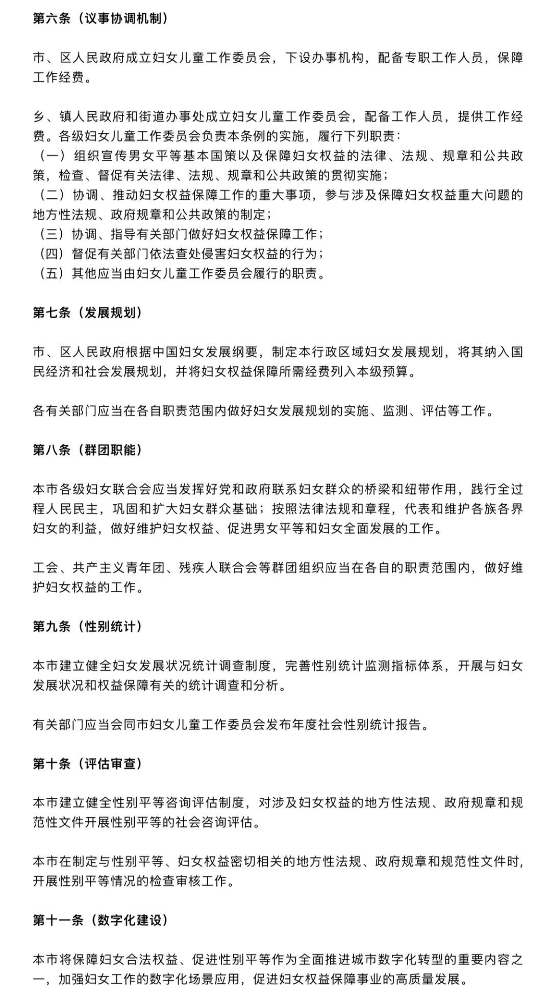
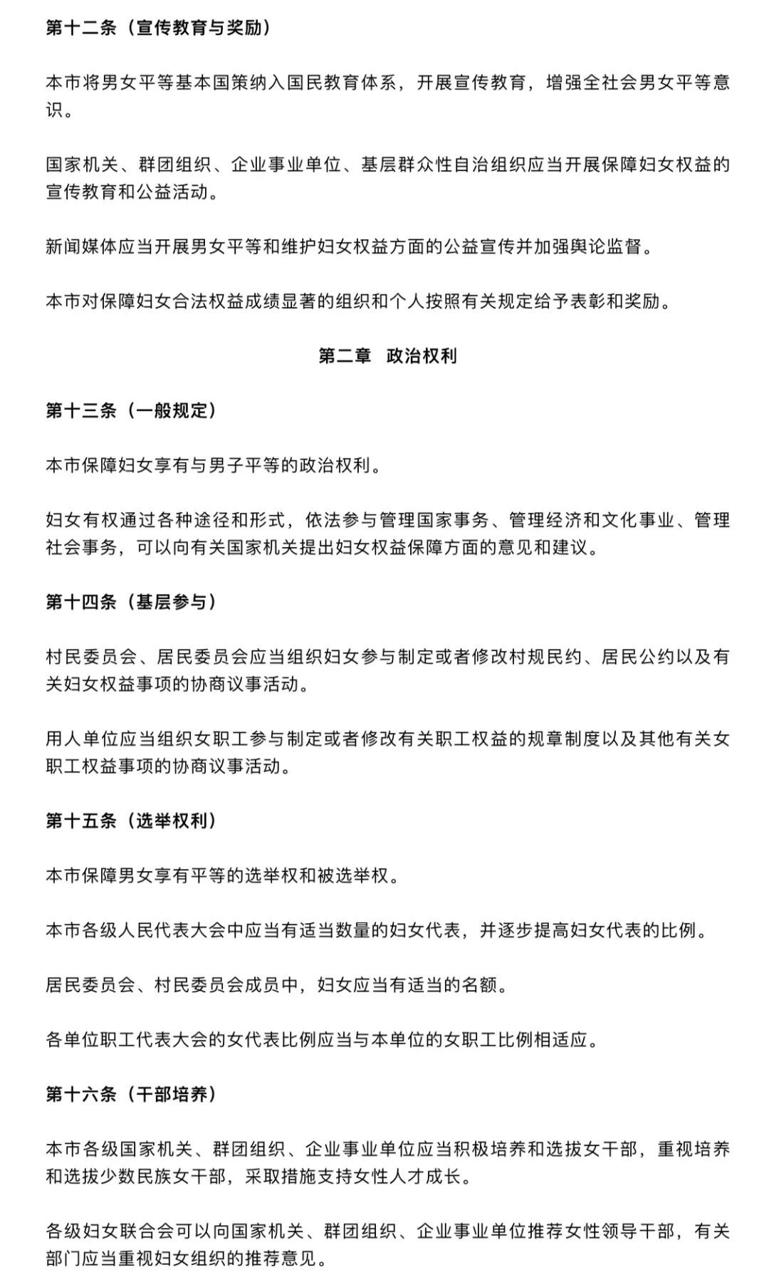
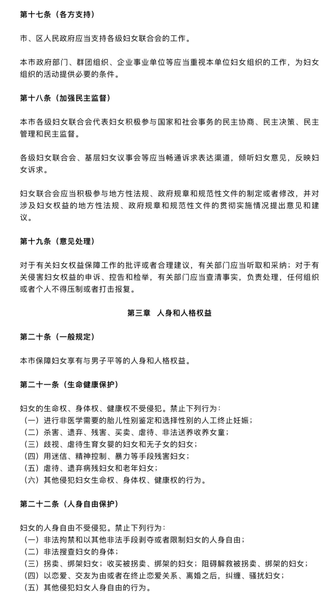
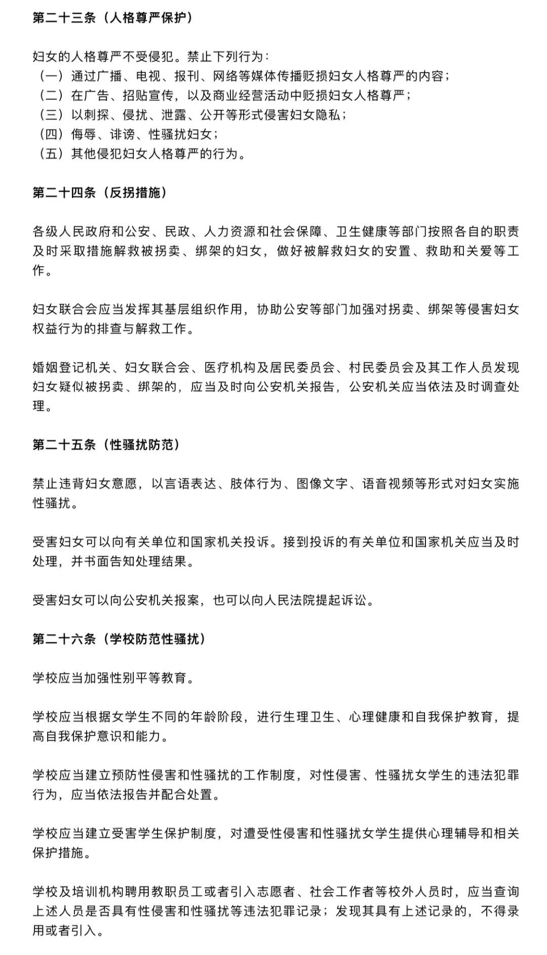
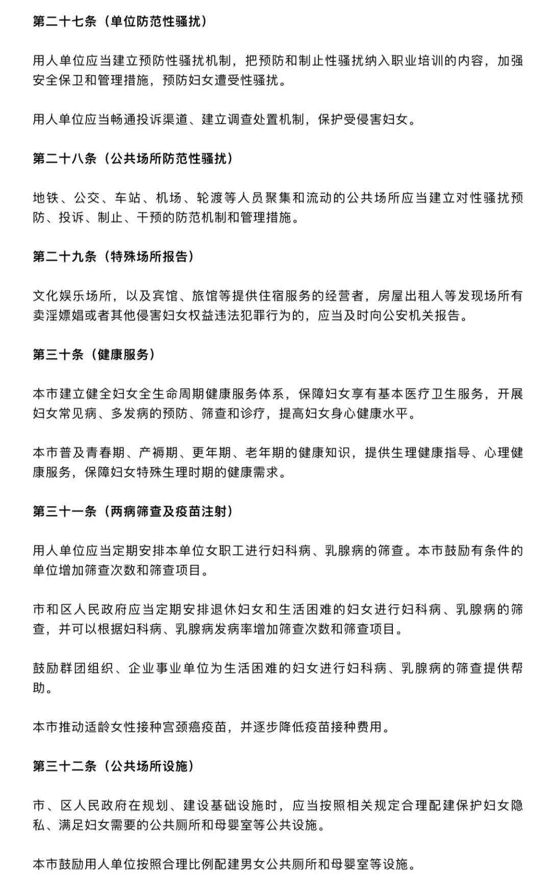
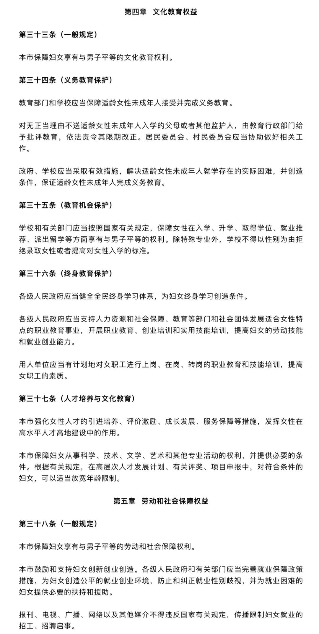
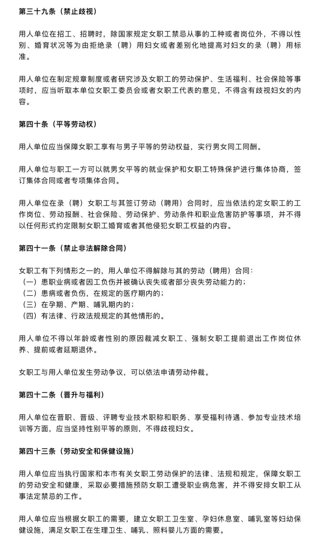
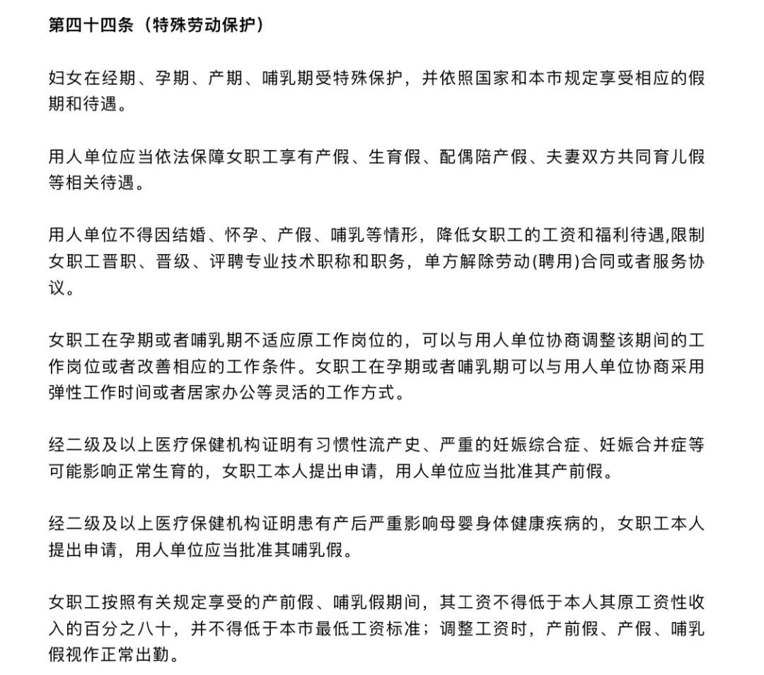
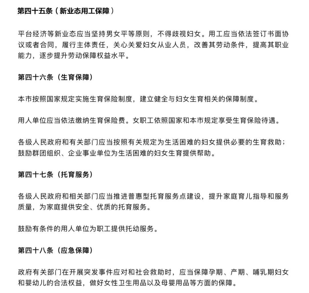
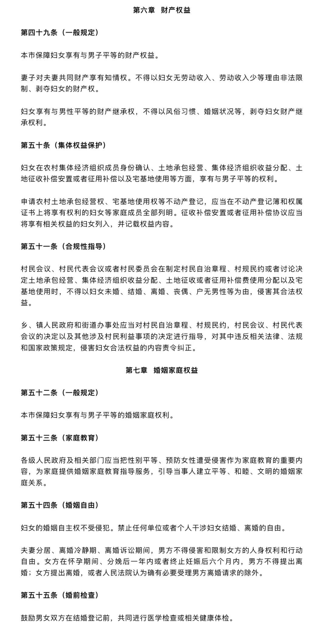
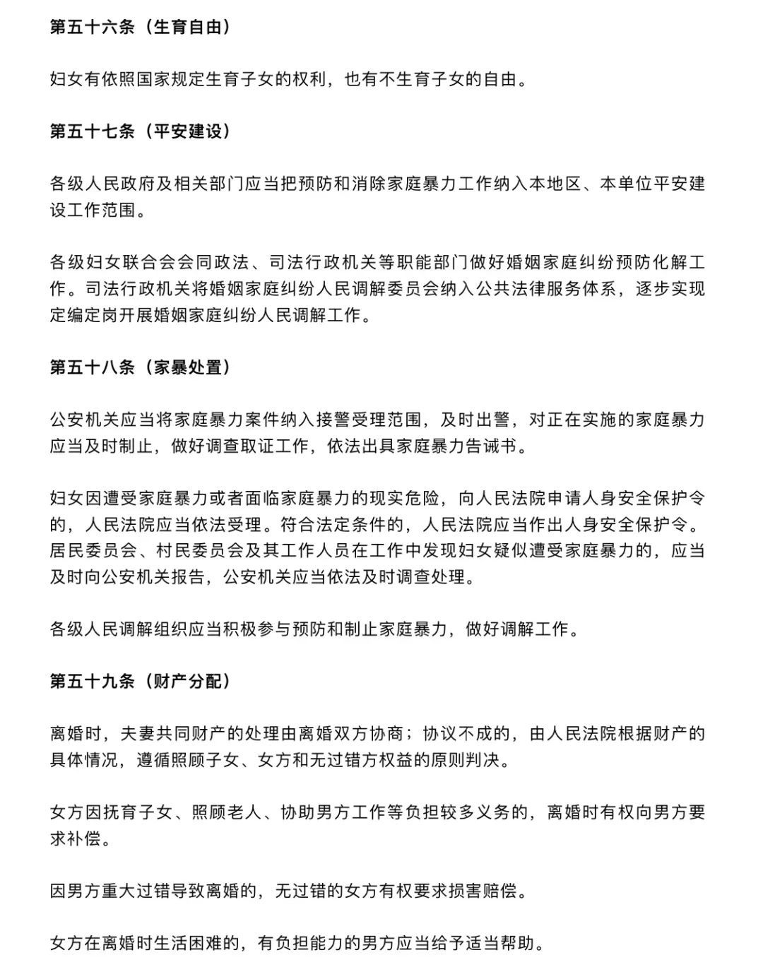
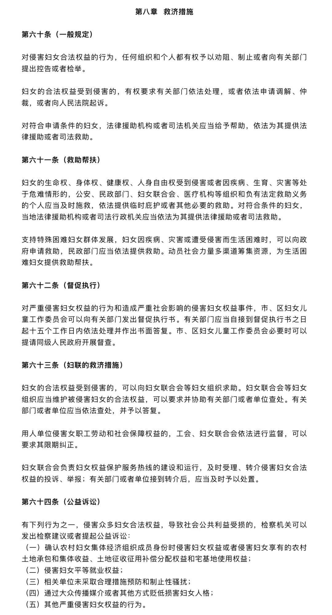
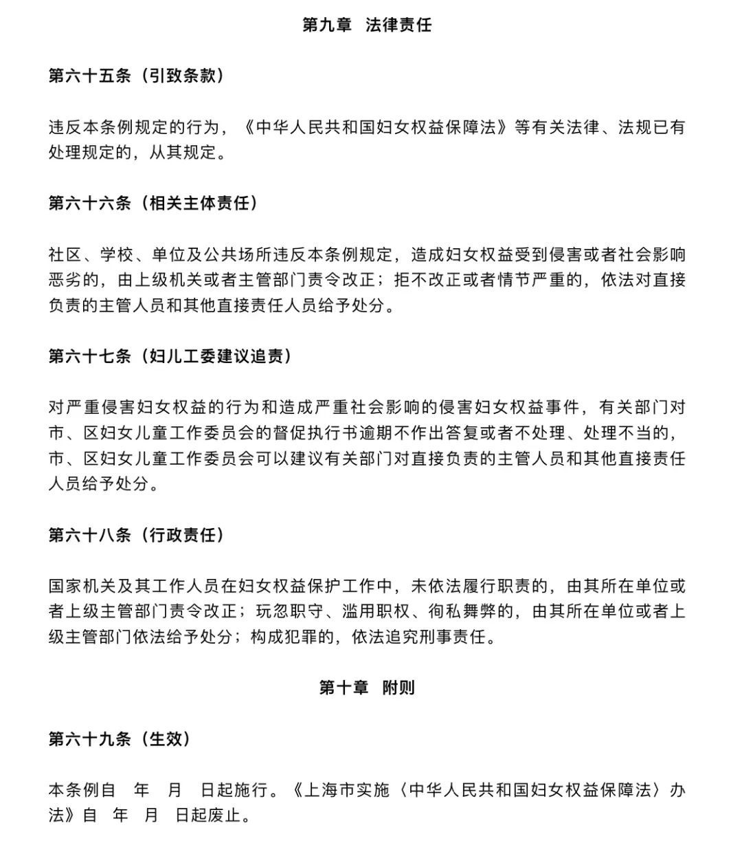
上海市妇女权益保障条例(草案)征求意见稿
全文
请上下滑动翻阅全文














来源:上海女性
编辑:韩佳怡