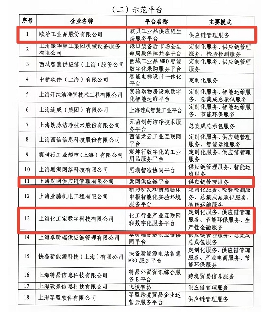
近日,上海市经济和信息化委员会正式公布上海市第四批服务型制造示范名单,认可和推广在推动制造业提质增效和转型升级、促进服务型制造高质量发展方面的一批服务型制造示范标杆。全市共有14家示范企业、18个示范平台和2个示范项目入选,宝山的3家企业欧冶工业品股份有限公司、上海发网供应链管理有限公司和上海化工宝数字科技有限公司分别凭借“欧贝工业品供应链生态服务平台”“发网供应链平台”和“化工行业产业互联网和数字化服务平台”,成功入选上海市第四批服务型制造示范平台名单。
欧贝工业品供应链生态服务平台
欧贝工业品供应链生态服务平台主要围绕以工业品采购企业为核心,以上游供应商、下游客户,以及仓储、物流、金融、各类应用等三方配套服务提供商共同参与形成的生态圈进行服务,基于欧贝生态服务平台中各个共享服务中台,结合平台打造的欧贝集采/代采、欧贝易购、欧贝商城、欧贝物流、欧贝云库、欧贝金服等生态平台服务,以工业品数字化采购供应链服务为核心,叠加仓储、物流、金融等配套基础设施,为核心采购组织和上、下游深度赋能。同时,通过欧贝开放平台,实现与各类平台互联互通和服务提供商(ISV)、企业(平台用户)的快速接入。

2021年,欧贝平台交易量GMV累计完成2669亿,交易平台产品SKU数量达121万个,汇聚注册供应商20多万家,吸引超过2000多家极具实力的采购组织,遍布钢铁、有色、化工和制造业行业用户。
发网供应链平台
上海发网供应链管理有限公司创立于2006年,是国内电商仓配一体化服务的先导者。发网供应链平台是专业的全渠道物流服务平台,迄今已累计服务2000多家品牌客户,覆盖近3亿消费者,仓储网络覆盖全国。

发网以IT系统为核心,秉承“软件即服务”理念,自主研发精益的仓内生产系统,并集成上下游数据形成物流云平台。依托遍布全国的仓网体系,深度整合多种类型的配送资源,为企业提供B2C、B2B和社区团购的仓配一体化物流供应链服务和增值务。
化工行业产业互联网和数字化服务平台
化工宝数科的化工行业产业互联网和数字化服务平台自上线以来运营时间已超过十年,公司始终坚持“平台+数字化”双轮驱动发展战略,充分运用5G、人工智能、区块链、云计算、大数据等前沿技术,提升化工宝平台服务能级,以极致的用户体验为生态圈用户提供交易、物流、营销管理、资讯与供应链金融等服务。平台目前拥有1.7万多家注册用户,年交易流量近2000万吨(折合GMV400亿元)。

在深耕化工产业供应链数字化服务的过程中,化工宝数科积累了强大的数字化服务能力,并逐步将数字化服务延伸至化工园区、工厂的智慧制造领域,开发形成了一系列围绕化工产业“链”“园”“厂”等特色场景下的数字化产品与服务,助力化工生态圈的用户实现从智慧供应链到智慧工厂(园区)的数字化转型发展。

编辑:吴赛华
校对:赵慧敏
资料:区经委
*转载请注明来自上海宝山官方微信