辛勤耕耘的你
马上就要征战考场
挑灯数载,试韧剑锋芒
潜心书海,待笔墨生花
因为疫情而延期的2022年上海中考将于7月11日~12日举行,初三的少年将迎来人生的第一场大考。

临近考试,第一教育整理了这些温馨提示——
准考证、承诺书、核酸码要带好
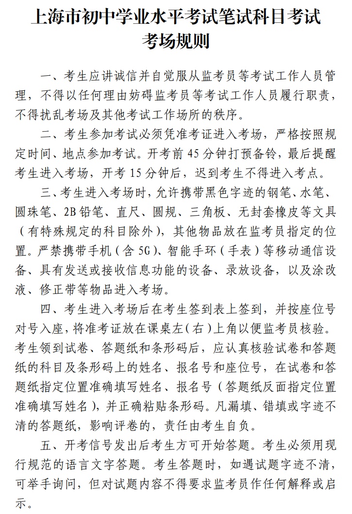
根据市教育考试院要求,考生需凭准考证进入考点,首场考试还须出示《2022年上海市初中学业水平考试考生安全考试承诺书》,并在进入考场时交给监考老师。

除了准考证、承诺书,由于考生在7月11日语文科目考试结束后,将在考点完成核酸采样,考生还要携带提前打印好的纸质核酸码。
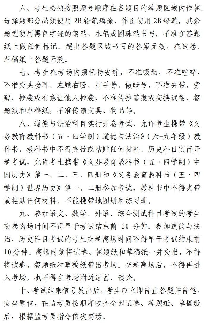
考生进入考场时,要携带黑色字迹的钢笔、水笔、圆珠笔、2B铅笔、直尺、圆规、三角板、无封套橡皮等文具(有特殊规定的科目除外),其他物品放在监考员指定的位置。
第一教育特别提醒,由于考试要求作图使用2B铅笔,建议考生准备两支2B铅笔,一支略钝用于填涂答题卡选择题部分,一支略尖用于作图。
不要携带手机(含5G)、智能手环(手表)等移动通信设备、具有发送或接收信息功能的设备、录放设备,以及涂改液、修正带等物品进入考场。
考场将开启空调,因个人对室温感受不同,建议考生自带一件外套参加考试。
下午参加两场考试的考生,可准备一点小零食。
下午两场考试期间不能离开考点
考生前往考场要尽量提前出门,为进入考点前的安全检查、体温测量等环节预留充足的时间,至少提前45分钟到达准考证上的考点地址(另有通知的除外)。开考15分钟后,迟到考生不得进入考点。
建议考前家长可与考生提前“探路”,熟悉考场周边环境。
每天早上出发前往考点前,考生还要完成一次抗原检测。
参加语文、数学、外语、综合测试科目考试的考生交卷离场时间不得早于考试结束前30分钟。参加道德与法治、历史科目考试的考生交卷离场时间不得早于考试结束前10分钟。
下午参加两场考试的考生要特别注意,两场考试期间考生不能离开考点。
开卷考书中不夹带不粘贴
中考的道德与法治科目、历史科目实行开卷考试,参加11日道德与法治科目考试的考生可携带《义务教育教科书(五·四学制)道德与法治》(六~九年级)教科书,教科书中不得夹带或粘贴任何材料。
参加12日历史科目考试中考生可携带《义务教育教科书(五·四学制)中国历史》第一、二、三、四册和《义务教育教科书(五·四学制)世界历史》第一、二册参加考试,教科书中不得夹带或粘贴任何材料,不能携带地图册和练习册。
考后不要急于对答案
根据市教育考试院要求,今年中考的志愿填报将在考试后进行。考生可根据自己的答题情况对分数进行预估,再进行中考各批次志愿的填报。
考生在每场考试之后,不必急着与同学对答案,以免影响记忆的准确性。“考完一门丢一门”,专心准备下一个科目的考试。全部考试结束后,等待老师发布的准确答案再进行估分。
考生、家长做好心理调节
考前和考试中间,每一名考生都会出现紧张、焦虑等不良情绪,这是一种非常普遍的心理现象。适度的心理紧张,不但不会增加考生负担,反而有激励作用。
调整认知,学会接纳就能缓解
焦虑不是什么大不了的事,人人都会焦虑,别控制它,学会接纳它、缓解它。
努力自信可减轻焦虑
增强信心,保持平和的情绪,让自己进入状态:
不要自我加压,增加不适当的目标,按既定计划进行最后的冲刺;
不要攀比,每个人的基础、能力不一样,考试成功是要正常发挥出自己的个人水平,而不是要超过某个人;
积极地进行自我暗示,经常对自己说“我能行”,相信命运掌握在自己的手中;
考前适当做一些已经做过的题,增强自信感。
如果发现孩子有焦虑情绪,除了鼓励外,家长还要教孩子放松,但不要过分激励,要用轻松的语言进行安抚,这对孩子的精神放松和睡眠都有好处。作为家长要保持平常心,既不要过于紧张,也不要故作轻松,给孩子营造一个平常的学习环境和家庭氛围。
家长要教育引导孩子“稳定”发挥即可,帮助防范“失常”,不要期待孩子有“超常”发挥,给予孩子更多的肯定评价、更多的自信,帮助孩子增强自信,坦然面对中考。
高考期间已经有送考家长因中暑晕倒,第一教育也提醒家长做好自身的防暑降温工作,在考场外等候时佩戴好口罩,不聚集、不扎堆,考试期间确保通讯畅通。



沉着冷静,全力以赴
不论结果如何
书本中的知识总历久弥新
凝练后的智慧定回响一生
第一教育祝各位考生
旗开得胜
中考顺利