三个多月以来
复旦校园许多
教学、科研、工作等
由线下转为线上
疫情防控和日常工作平稳推进背后
学校信息办
为“疫”线提供有力技术支撑
已有服务承受骤增压力
各类防疫需求不断新增
一个个便捷好用的校园网络服务
背后有哪些不为人知的故事?
一卡通:
校园进出管理的“数字哨兵”
3月疫情以来,复旦校园已历经准封闭管理、严格封闭管理、网格化管理、常态化防控过渡多个阶段。校园一卡通作为师生员工出入校园的最重要凭证,一直保持与学校最新防疫政策同步。
一张小小卡片背后,有一群默默努力的研发者。“每次任务都非常紧急,大家常常要在一两天甚至几小时之内拿出解决方案、完成技术开发。”校园一卡通项目负责人周伟强坦言,这段日子,通宵工作是大家的常态。


▲
调试一卡通设备
早在今年3月刚进入准封闭管理时,团队就完成了校园“数字哨兵”功能的数据对接和接口调试工作。驻校期间,他们联系保卫处了解门岗运行状况、收集存在问题、进行数据分析和溯源,并根据学校各部门需求不断优化调整,完成了程序升级并投入使用。如今,仅刷校园一卡通即可自动完成健康码和核酸报告比对,实现快速准入,大大提高师生员工进出校园的效率,也减轻了校门口工作人员的核验负担。
6月13日起,学校进入常态化防控过渡阶段,随之而来的是出入“气泡”的时间管控调整。为此,从6月12日晚6点到次日凌晨6点,一卡通团队连轴转12小时,快速响应师生在各校区、各区域内的通行要求,连夜完成门岗认证系统的定制化开发,以及四校区26个主要出入口共112台认证设备现场安装部署和白名单下发工作,有效保障了通行策略的施行,提高了认证效率及通行速率。
校园网:多措并举,
保障校园网络平稳运行
稳定可靠通畅的网络,是疫情期间线上开展学习和工作的基础条件,也是师生用户最为关切的问题。
3月中旬,全校许多教学、科研、办公会议均由线下转为线上。接到通知后,信息办快速成立网络应急保障突击队,派出网络运维技术骨干驻扎到四校区,重点保障校园有线网络、无线网络及宿舍宽带的稳定运行。程鹏、李韫刚、狄珂、沈敏虎、任晨、沈佳杰在四个校区轮流坚守。其中狄珂从3月13日起进驻张江校区,至今已百余天。他们全天候监控各校区网络设施运行状态、处理各类网络故障,多次对教室、学生宿舍区进行网络调优,还为各校区核酸检测点、临时隔离点增加网络设备,提供网络保障。




▲
网络故障排查
各校区学生宿舍的网络条件各不相同,针对很多同学遇到的终端无线路由器信号干扰的问题,信息办积极调配资源,配备了双频路由器750台,供有困难的同学借用,并在宿舍区发放网线,解决“上网难”问题。此外,为提供更多的上网渠道,支持在线教学,信息办积极联络三大运营商提供 “免费赠送手机流量”及“教师家庭宽带提速”的福利。
视频服务:现场服务、线上咨询,
保障服务稳定有效
吴琦、万俨慧、沈敏虎、程鹏、狄珂、李韫刚……他们是驻守在校区内的视频服务团队的成员。每一场线上课程、会议、活动的背后都有他们的身影。
学校启动准封闭管理至今,全校师生通过学校云视频会议平台,累计召开视频会议1.5万余场,累计参会人数超50万人次,较去年同期增长了8倍,较2020年疫情期间也增长了超2倍。除云视频会议平台的运维保障之外,四校区的视频会议现场保障也是一项重要工作。3月以来,信息办共完成300余场重要会议、活动的测试及现场保障。

▲
综合楼

▲
北区宿舍

▲
正大宾馆

▲
正大体育馆

▲
张江食堂三楼

▲
枫林克卿书院
(左右滑动查看更多照片)
为了方便老师和同学使用腾讯会议,吴琦与同事利用在微信上的各种工作群以及开设在线答疑室、建立腾讯会议交流群等方式为用户提供7*24小时咨询服务。3月14日是开启线上教学的第一天,也是用户咨询最为密集的一天,他们从早上七点半起到晚上11点,累计回答100多位老师的问题。临近期末,面对在线监考、论文答辩等新场景,吴琦编制了不同的腾讯会议使用教程,供不同的用户参考使用。

▲
期末考试培训(在线)
旦问无妨:有问必答、
全力保障师生在线咨询服务
3月13日,学校发布校园准封闭管理1号公告,提出使用eHall"旦问无妨"应用支持师生咨询答疑。信息办在学校通知发布后的第一时间,对"旦问无妨"进行优化。
为减轻职能部门人工回复的工作压力,鲁寅辉、邵园园、文捷创新性地将智能问答机器人与"旦问无妨"对接,自动回复师生的高频问题,3月17日至今自动应答提问12993次。智能问答上线后,后台问题数量明显减少。


▲
eHall"旦问无妨"应用
信息办持续优化系统,增强后台管理和导出功能,新增校区、问题分类等选项,进一步提高了问题分类和转达的效率。“旦问无妨”后台答疑志愿者张乐介绍,3月13日至今,“旦问无妨”中用户提交人工咨询超过4300条,方便高效地支持了学校准封闭期间师生的线上咨询答疑服务。
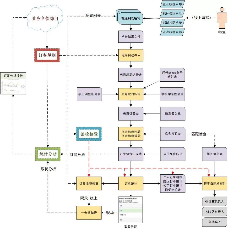
订餐小程序:
协同多个部门,改进供餐方式
线上订餐、送餐、错时错峰取餐……学校在疫情防控管理的不同阶段,针对校内师生的供餐制度进行了多轮调整。4月下旬开始,四校区七个食堂开始实行不同的供餐方案。师生用户通过“订餐小程序”订餐,信息办统计分发数据,再由志愿者配送或师生现场刷卡取餐。
接到任务之初,信息办积极对接学工部门、总务处、团委等部门,了解校园订餐、配餐工作流程,基于师生订餐、食堂备餐以及楼层长、志愿者发餐的具体需求,研讨线上订餐流程的重构优化。此前,学生订餐主要依靠公共编辑文档,频繁统计上报不仅容易出错也耗费学工部门、志愿者大量精力,小程序上线后大大减轻人工负担,获得师生一致好评。

▲
线上订餐业务流程图
“餐饮无小事。我们在短时间完成开发订餐服务的同时,不能出任何差错,不管是程序的可用性,还是费用计算的准确性。”项目负责人文捷介绍,方案从最开始的6个筛选到3个,最终团队确定了基于云服务和校内私有化部署相结合的“混合云架构”方案,不仅利用了云服务的高可用性,也保留了学校服务特性。在开发过程中,团队充分考虑到各个校区、园区的工作流程的不同特点,从而量身定制。上线初期,团队的查德平、徐艺扬、王宇欣分别负责不同区域的订餐问卷配置和发布,每天根据反馈需求及时调整订餐的菜品、数量等。
在数据处理工作中,田鹏负责完成订餐数据的清洗、转码、检验、统计、核算计费,将结果自动分发给楼层长、驻楼辅导员、园区、食堂等订餐各环节人员。这项工作最大的挑战是每天的数据质量检查要响应各种变化,而计算逻辑的调整时间也很短,当天下午订餐结束后就要快速迭代更新,给食堂备餐留下足够多的时间。为了确保统计数据无差错,董梦舒会以另外的技术手段协助做一次数据校验,尤其是业务规则变更后,校验工作通常要进行到深夜。
核酸核验:让数据多“跑路”,
让师生少跑腿
常态化核酸检测,是校园疫情防控工作中的重中之重。为确保在校学生核酸检测应检尽检、不落一人,信息办也启动了针对全校学生核酸检测结果核验系统的搭建。系统于6月3日上线,通过数据自动“跑路”,大大提升了工作人员的核验效率。

▲
“在校学生核酸检测核验”系统流程图
系统主要搭建者之一、预研与数据服务中心的曾煊介绍,此前的线下模式中,各管理口径负责人的工作压力不小——每日线下收集应检学生信息,通过线下人工方式一一返回结果,“既不利于相关数据安全,同时反复线下传输数据工作效率也较低。”新系统上线后,通过线上一张表的方式进行收集汇总和下发,既保障了数据安全,也提升了工作效率。
值得一提的是,新系统的搭建工作并不繁琐,得益于信息办近两年刚刚建设的数据治理平台,团队只花了一天时间就得以完成。数据治理平台将学校公共数据进行全量归集和治理,为新服务应用提供了权威数据源。此外,平台还支持数据多场景多方式的共享交换、线下电子表格数据多部门协同填报和下发等功能,整体运行稳定高效。
公共预约平台、教职工进出校
系统:为回归日常做好准备
4月初,学校实行网格化管理,师生们陆续有公共资源预约的需求。从公共空间活动预约,到离校返乡送站车辆预约,再到最近的常态化核酸预约,信息办将一系列公共资源预约服务整合,建设成为一个公共预约平台,让一些常用预约需求实现灵活配置、快速响应。

▲
公共预约平台
“疫情期间,学校对于信息化服务的响应速度要求是非常快的。以往可能按月规划周期的项目,现在都要压缩到按天计算。”文捷记得,自己完成最快的一个项目是公共空间预约,傍晚六点需求被提出,他和同事们紧急开会了解情况,当天晚上功能就基本实现。
随着疫情逐步好转,为满足教职工日常进出校需求,进出校名单报备服务也很快上线。
这段时间以来,针对一个新功能,大家一般一天就要完成,少数情况下两天完成,遇到BUG(注:程序错误)和需求变更是常态。教职工进出校系统负责人高珺说:“有些问题会在使用中暴露,有些新需求会在使用中被提出,面对这些情况,我们都会在后续工作中不断优化。”
服务为本,信息为人
每一项校园日常工作
都因信息化力量的注入
而有了更好的体验
让我们为抗疫幕后的
信息办人点赞!
组 稿
融媒体中心
文 字
尚嵘峥、沈星月、殷梦昊
图 片
受访者提供
责 编
殷梦昊
编 辑
卞凯玥