
近日,浙江、江苏、安徽等地调整了上海来(返)人员的健康管理措施。
6月19日,苏州昆山发布沪昆通勤有关疫情防控政策事项,宣布从6月20日起有序开放在昆山有固定住所或工作单位的人员沪昆通勤。
无锡也在上海通勤人员往返政策中写道,对每日往返上海市、无锡市的通勤人员实施每天进行一次核酸检测,凭健康码绿码(每日检测报告不能及时出具的,可提供核酸采样记录)上班。
对于每日来沪工作的长三角通勤者来说,停滞数月的双城通勤之路又要重新出发。
---虹桥火车站---
上午早高峰,自长三角地区始发的列车缓缓驶入虹桥火车站,出站口的人群中,有不少行色匆匆的跨城通勤者。

6月19号,苏州昆山发布沪昆通勤有关疫情防控政策事项,宣布即日起有序开放在昆山有固定住所或工作单位的人员沪昆通勤。
得知这个好消息后,作为众多沪昆通勤族中的一员,陈女士连夜买了车票,赶着昆山对沪防疫政策放宽的第一天早早来上班。
陈女士激动地告诉记者:三个多月没见到同事,特别想念他们。未来,自己需要每天要核酸,并且在”鹿路通“上进行沪昆通勤的信息登记,这两个满足,通勤基本上就没有问题了。

而在虹桥站候车大厅,也有不少前往长三角地区出差探亲的乘客。
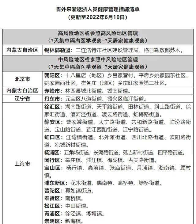
19号,浙江也更新了省外来浙返浙人员健康管理措施,上海赴浙返浙管理措施被细化到了街道,不过记者发现,出沪人员的防疫政策落实到各地市,还是有所不同。
帅先生当天前往浙江桐乡出差,只要进行7天日常健康监测。而对于返回温州探亲的周女士来说,她仍要进行隔离。

周女士告诉记者,自己要和街道报备、安排去隔离,酒店隔离三天,再居家一个礼拜。
这两天,安徽也调整了上海来(回)皖人员健康管理措施,对于所在乡镇(街道)没有中高风险地区,7天内也没有社会面感染者的在沪安徽人来说,从上海去安徽不用再被隔离。
自6月10号,铁路部门持续加大长三角地区运力投放力度,重点增加上海地区列车运行班次,而随着上海疫情防控逐渐常态化,长三角地区也正逐步恢复两地的人员流动,铁路部门也提醒广大旅客,自觉遵守当地疫情防控出行要求,主动了解、出发、中转和目的地疫情防控政策,积极配合铁路部门落实各项防疫措施。
---嘉定与昆山交界处---
6月20日早上八点不到,在嘉定与昆山交界处的国道道口上,想要入沪的车辆和非机动车不间断地进入了安亭检查站,他们清一色都是工作在上海的,但生活在花桥的居民。

他们表示,自己已经在家等了很长时间了。”之前如果是在上海上班,就不能回花桥,要在上海一直驻厂。这样很不方便的。“
同样的,之前为了省去隔离的麻烦,滞留在沪多日的昆山市民也有不少。在沪工地务工的何先生就告诉记者,之前他带着铺盖开着车,一直来往与上海的多个工地间,今天终于等来了昆山防疫的新政策,昨天就申报好了通勤卡,拿着24小时内的核酸,一大早就准备好了返回花桥的自己家中。
何先生说,自己之前就睡在工地上。晚上蚊香点着,纸箱里面就是锅碗,没吃的时候就自己烧。自从知道可以申请通行,就立即着手研究,6月20日一大早就启程了。

事实上,6月20日以前,不仅两省交界处的国道昆山道口封闭了起来,而且根据苏州昆山的防疫要求,无论是否在沪工作,只要在上海有过旅居史的,返昆后都需要经过7+7的隔离,因此两省通勤客流一度停滞,不过随着今天沪昆通勤卡的开通,相关人员不用再返昆后隔离,两地间的车流、人流又开始恢复到以往的常态了。

需要提醒的是,目前昆山推出的通勤卡目前只服务于在两地有固定住所或工作地点的市民,需往返办事的,仍依照以往的防疫要求执行,此外,对往来上海中高风险地区所在街镇的人员,暂不开放通勤。上海方面,目前对入沪的客流,依旧维持核验的48小时内核酸阴性报告的要求。
---上海松江南站---
一大早,有乘客陆续凭借48小时内核酸证明进站,并在门口接受抗原检测。候车大厅内,乘客们都自觉隔开距离落座等候。

其中,有不少来自松江大学城的返乡大学生,趁着开通首日踏上返乡路。而乘客中,还有不少没有拎行李箱的日常上班族。
一位乘客告诉记者,自己每天都要去虹桥正常上班。松江南站没开站的时候,坐地铁比较麻烦,要坐一个多小时。如今开站就过来坐高铁,十来分钟就到了。

6月20日是松江南站恢复运营的第一天,以往四十六趟列车开行了三十七趟。据车站负责人介绍,今天全天客流量不高,估计整日发送旅客500人次左右。

目前多个地市
已放宽对于出沪人员的隔离政策
↓↓↓
浙江:上海部分地区人员来浙
不必“7+7”了
6月19日,浙江省防控办发布最新省外来浙返浙人员健康管理措施。
根据浙江省疫情防控〔2022〕5号文件及省疫情防控办〔2022〕82、85号文件精神,结合全国中高风险地区划分及最新疫情形势,经专家综合研判,现对省外来浙返浙人员健康管理措施公布如下:


江苏8个城市明确不再集中隔离
6月18日晚间,苏州发布《疫情防控2022年第141号通告》,科学精准调整上海来(返)苏州人员健康管理措施:
一、对14日内有上海市中高风险地区所在乡镇(街道)旅居史人员,或14日内有其他报告本土阳性感染者所在乡镇(街道)旅居史人员,实行“7天集中隔离医学观察+7天居家健康监测”。居家健康监测期间,在第 2、7天各进行1次上门核酸采样。居家健康监测的条件为单人单间,单独卫生间。居家健康监测期间减少与家人接触,原则上不外出,在结束居家健康监测前不离开所在县(市、区)。
二、对14日内有上海市其他地区旅居史的人员,实行“7天跟踪健康监测”。跟踪健康监测期间,在第 1、2、3、7天各进行1次核酸检测,并在追踪到的当天进行1次核酸检测。
对于有上海旅居史人员放宽出行政策的不仅仅有苏州,据第一财经报道,目前江苏多个地市已放宽对于出沪人员的隔离政策,但截至发稿时,徐州等部分城市尚未做出调整。
南京、苏州、无锡、常州、盐城、扬州、淮安、泰州等8个城市政策调整大体相似,主要是将出沪人员分为两类:有中高风险地区所在乡镇(街道)旅居史或14日内有其他报告本土阳性感染者所在乡镇(街道)旅居史人员“7天集中隔离+7天居家健康监测”,其他地区旅居史的人员实行“7天跟踪健康检测”。在隔离期间,需要按照当地政策进行核酸检测。
但各地政策中对于“7天健康监测”的定义又略有不同,南京方面表示不建议去人多的地方,但可以有序流动,常州则明确规定不可以乘坐公共交通和前往公共场所,连云港的赣榆区则确认会在健康监测期间安装门磁。
还有个别地方的政策更为复杂。比如南通将上海旅居史人员分为三类,中高风险地区所在乡镇(街道)旅居史或7日内有其他报告本土阳性感染者所在乡镇(街道)旅居史人员“7天集中隔离+7天居家健康监测”,有阳性所在区的其他街道“3天集中隔离+4天居家健康监测+7天日常健康监测”,被定义为低风险地区的长宁、普陀、嘉定、金山四个区则要求“3天居家+4天日常健康监测”。
昆山发布沪昆通勤防疫新政:申领电子凭证,每日核酸采样
6月19日,江苏昆山发布疫情防控2022年第103号通告,宣布从6月20日(周一)6:00起有序开放在昆山有固定住所或工作单位的人员沪昆通勤。
1.从6月20日(周一)6:00起有序开放在昆山有固定住所或工作单位的人员沪昆通勤,通勤人员须申领“沪昆通勤”电子凭证,经查验后通行。
2.以上人员首次通勤须提前24小时通过“鹿路通”APP“沪昆通勤”模块进行信息登记,如实完整填报个人信息、承诺书、24小时核酸检测阴性证明等资料,经审核获取“沪昆通勤”电子凭证。若无法申领电子凭证者可致电12345或咨询区镇疫情防控指挥部。
3.各区镇通过设置便民采样点,免费提供核酸采样,方便每日通勤人员核酸检测。通勤人员每日须进行核酸采样,上传24小时核酸检测阴性证明更新电子凭证,电子凭证24小时内有效。
4.通勤期间,通勤人员应点对点闭环往返,保持单位和居住地两点一线,不前往中高风险地区所在乡镇(街道);做好体温、症状监测,加强个人防护,不参加各类聚集性活动;同住人员及接触的同事按规定落实核酸检测要求;引导货车继续通过高速查验通行。
5.对往来上海市中高风险地区所在乡镇(街道)的人员,或14日内有其他本土阳性感染者所在乡镇(街道)旅居史人员,实行“7天集中隔离+7天居家健康监测”,暂不开放通勤。
6.每个公民都是健康的第一责任人,通勤人员要自觉承担防控责任,严格落实沪昆两地的防疫政策。
7.其他上海低风险地区来(返)昆(非通勤)人员,通过“苏周到”APP来(返)苏州人员信息登记或“鹿路通”APP“畅行昆山”来(返)昆人员申报,健康管理措施按照《苏州市疫情防控2022年第141号通告》执行。
无锡公布上海通勤人员的往返政策:
每日一次核酸,凭绿码通勤
据第一财经报道,无锡公布了上海通勤人员的往返政策。政策中写道,对每日往返上海市、无锡市的通勤人员实施每天进行一次核酸检测,凭健康码绿码(每日检测报告不能及时出具的,可提供核酸采样记录)上班。对非每日往返的人员,实施抵锡后当日进行1次核酸检测并按照上述健康监测要求人员管理要求进行核酸检测。
无锡滨湖区疫情防控的咨询电话确认了这一说法,接线人员告诉记者,上述低风险地区人员如需当日往返,需要在“灵锡”APP上提前进行报备即可进行。

合肥发布来(返)肥最新指引
为坚决守住不出现疫情规模性反弹的底线, 努力以最小代价取得最大防控效果,更好的服务来(返)肥人员,合肥市即时起优化常态化疫情防控相关工作,相关服务指引要点如下:
(一)在合肥全市各类交通卡口分设“低风险地区来(返)肥人 员”和“中高风险地区和其他涉疫地区来(返)肥人员”两类不同通道。
(二)低风险地区来(返)肥人员通道不查验48小时核酸检测阴性证明、不采集核酸样本,直接通行。
(三)中高风险地区和其他涉疫地区来(返)肥人员通道落实分类健康管理要求。
1.中高风险地区和其他涉疫地区来(返)肥人员继续实行免费落地核酸检测。
2.对中高风险地区或7天内有本土社会面感染者地区所在县(市、区、旗, 直辖市为街镇)来(返)肥人员,实行“7天集中隔离医学观察+3天居家健康监测”。集中隔离期间实行每天一检, 结果均为阴性后转为居家健康监测。居家健康监测期间,在第2 、3天各进行1次采集核酸, 其中第3天实行“双采双检”。
3. 对中高风险地区或7天内有本土社会面感染者地区所在城市的其他县(市、区、旗,直辖市为街镇)来(返)肥人员, 实行“7天日常健康监测”。日常健康监测期间,在第1 、2 、3、 7天各进行1次核酸检测,不聚集、不聚会,并倡导具备条件的居家办公。
(四)切实强化各级疫防办、交通卡口、社区和家庭的“四方衔接”,确保信息高效流转、工作无缝闭环。
(五)入境人员管理方面。从国内其他口岸城市入境人员,已集中隔离满14天的,可参照国内人员政策来肥:不满14天的,原则上不来肥;不满14天来肥的, 需补足7天集中隔离和7天居家隔离,不具备居家隔离条件的进行集中隔离。从合肥口岸入境人员,实施“7天集中隔离+7天居家隔离”。7天集中隔离期满后,目的地为合肥的,需闭环转运至社区,实施7天居家隔离;在肥无固定居所、不具备居家隔离条件的继续实施7天集中隔离。目的地不为合肥的,需继续实施7天集中隔离,期满后方离肥。隔离期间,按规范进行核酸检测。
绝大多数上海人去安徽不用隔离仅需7日监测
近日,安徽调整上海来(回)皖人员健康管理措施。
安徽省新冠肺炎疫情防控应急综合指挥部办公室,已经发布关于优化调整上海来(回)皖人员健康管理措施的通知。
当前,上海市疫情形势稳定向好,为高效统筹疫情防控和经济社会发展,经专家综合研判,现对上海来(回)皖人员健康管理措施调整如下:
一、对上海市中高风险地区所在乡镇(街道)或7天内有社会面感染者的乡镇(街道)来(回)皖人员,实行“7天集中隔离医学观察+7天居家健康监测”。居家健康监测期间,在第2、7天各进行1次核酸检测,其中第7天实行“双采双检”(下同)。
二、对上海市中高风险地区所在区或7天内有社会面感染者的区来(回)皖人员,需提供48小时内核酸检测阴性证明,并实行“7天日常健康监测”。日常健康监测期间,在第1、2、3、7天各进行1次核酸检测。
三、对上海市其他地区来(回)皖人员,实行“7天日常健康监测”,前期已集中隔离的“双采双检”阴性后即可解除隔离,转入7天日常健康监测。日常健康监测期间,在第1、3、7天各进行1次核酸检测。
四、上述人员在日常健康监测期间,应控制活动范围,不乘坐公共交通工具,不参加会议、会展、旅游、聚餐等聚集性活动,不进入学校、托育机构、养老院、福利院等特定机构,不进入影剧院、歌舞厅、浴室、网吧等室内密闭场所,不开展线下教学、培训等活动,外出时须全程规范佩戴N95口罩,切实保持安全社交距离,原则上在结束日常健康监测前不离开所在县(市、区)。

编辑:奚宇轩
资料:新闻透视
*转载请注明来自上海杨浦官方微信