近日,本市社会面依然有零星散发病例
随着全市进入正常生产生活秩序
人员流动逐步加大
目前,已有多地放宽对沪防疫政策
苏浙皖多地公告
上海通勤来(返)人员不必“7+7”
苏州昆山6月19日发布沪昆通勤有关疫情防控政策事项,宣布从20日起有序开放在昆山有固定住所或工作单位的人员沪昆通勤。
无锡也在上海通勤人员往返政策中写道,对每日往返上海市、无锡市的通勤人员实施每天进行一次核酸检测,凭健康码绿码(每日检测报告不能及时出具的,可提供核酸采样记录)上班。
江苏部分城市:将出沪人员分为两类
南京、苏州、无锡、常州、盐城、扬州、淮安、泰州等8个城市政策调整大体相似,主要是将出沪人员分为两类:有中高风险地区所在乡镇(街道)旅居史或14日内有其他报告本土阳性感染者所在乡镇(街道)旅居史人员“7天集中隔离+7天居家健康监测”,其他地区旅居史的人员实行“7天跟踪健康检测”。在隔离期间,需要按照当地政策进行核酸检测。
南通将上海旅居史人员分为三类,中高风险地区所在乡镇(街道)旅居史或7日内有其他报告本土阳性感染者所在乡镇(街道)旅居史人员“7天集中隔离+7天居家健康监测”。
有阳性所在区的其他街道“3天集中隔离+4天居家健康监测+7天日常健康监测”。
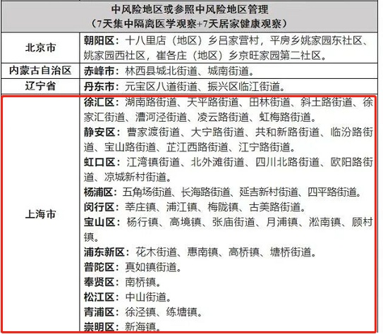
被定义为低风险地区的长宁、普陀、嘉定、金山四个区则要求“3天居家+4天日常健康监测”。
浙江:上海部分地区人员来浙
不必“7+7”
6月19日,浙江省防控办发布最新省外来浙返浙人员健康管理措施,上海赴浙返浙管理措施被细化到了街道。


绝大多数上海人去安徽
不用隔离,仅需7日监测
近日,安徽调整上海来(回)皖人员健康管理措施。安徽省新冠肺炎疫情防控应急综合指挥部办公室,已经发布关于优化调整上海来(回)皖人员健康管理措施的通知。

乘坐高铁、飞机等长途交通工具
有哪些注意事项?
一起来看上海发布的回答
长途旅行前,应了解目的地的相关防疫要求,提前做好行程规划,尽量通过非接触方式购票;
准备足量的个人防护物品,如口罩、免洗手消毒剂、消毒湿巾等。建议随身带上一支笔,若需填写各类信息可避免接触公共用品。
旅途中配合做好体温检测、出示健康码、核酸证明等防控措施。在交通工具上全程规范佩戴口罩,如口罩弄湿、变形、受污染或破损,应及时更换。
注意保持手卫生,尽可能少触碰公共物品,可使用消毒湿巾对经常触碰的小桌板等进行擦拭消毒。在彻底清洁双手前,不要用手触摸眼口鼻。尽量减少在交通工具上进食,如需饮水或进食,注意与周围旅客错开时间。旅途中产生的各种垃圾应放入随身携带的垃圾袋中,扔到垃圾桶内,保持环境整洁。
做好行程记录,包括飞机、火车等交通工具的班次、时间和座位号等,并妥善保存票据,确保一旦出现相关情况可及时追溯。旅途中若出现发热、干咳等症状,及时联系乘务人员寻求帮助,并如实告知医务人员自己的旅行和居住史。
值得一提的是,旅途中避免过度防护,如穿隔离衣、防护服等,未经过专业培训穿防护服意义不大,且衣物上携带病毒的概率较低,反而可能因为穿着防护服导致闷热、出汗,引起不适。
来源:上海交通
编辑:郭王旖喆
责编:李琳、郭王旖喆