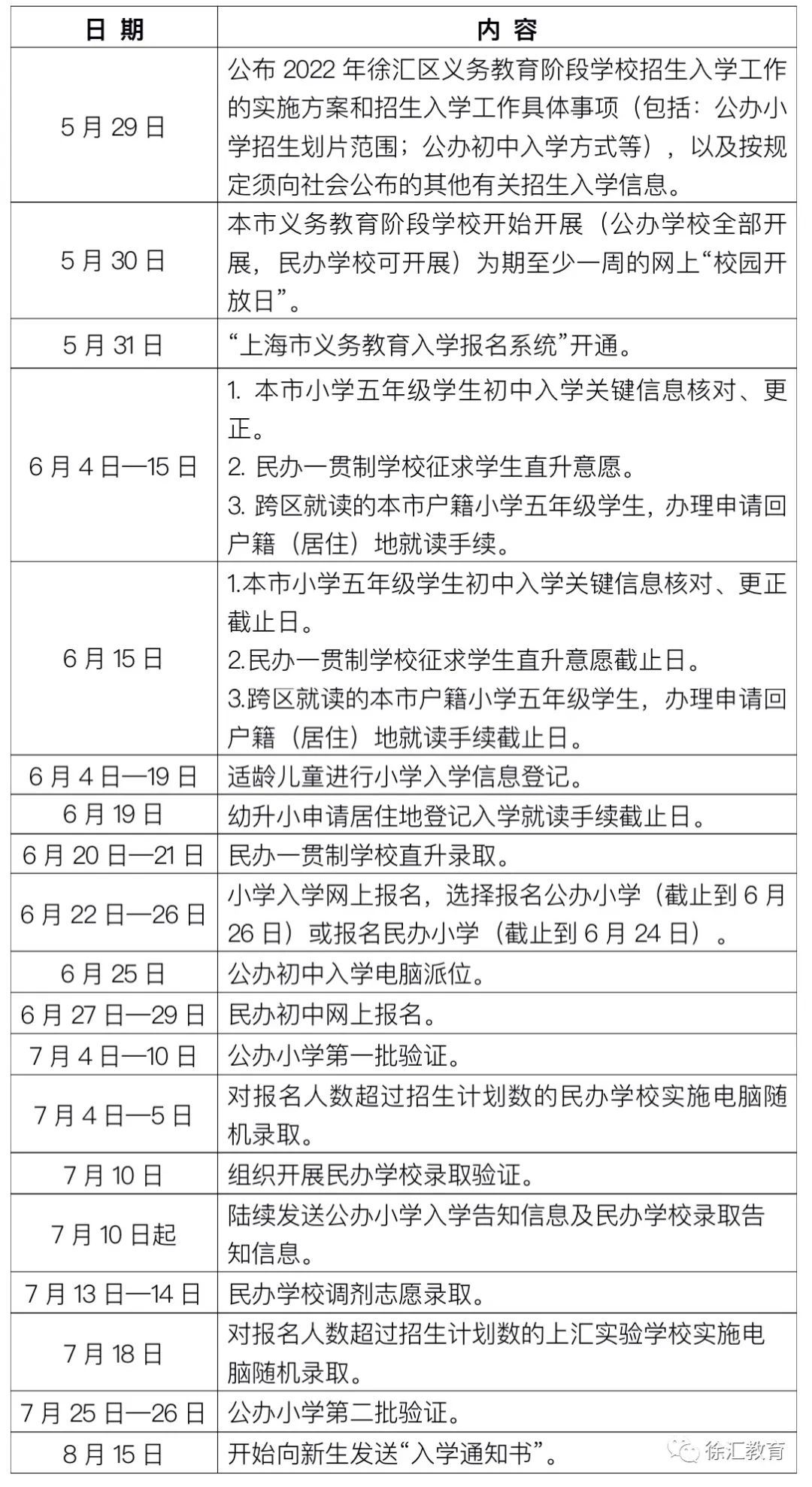
按照2022招生日程,6月4日-6月19日为小学入学信息登记日,6月19日后不得更改入学信息。
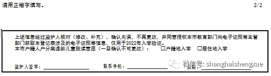
请家长妥善保管好这份登记表,在后期报名和学校验证的时候,都需要用到这张表,是孩子的入学依据。


2022《上海市小学入学信息登记表》
请注意,在完成入学信息登记后,家长可通过手机获取“上海基础教育”发出的短信:
“XXX家长:您好!您已完成孩子的入学信息登记。《上海市小学入学信息登记表》为入学报名的重要凭证,请妥善保管。
以及【上海基础教育】和“上海一网通办”发出的短信:
【随申办】**X家长,您可凭孩子证件号、初始化密码(********)登录一网通办网站义务教育入学专栏,进行网上报名,查询入学信息。为了账号安全,请尽快修改密码。/上海一网通办。
在短信中告知的初始化密码非常重要,请妥善保存!您可以凭孩子的证件号和这个密码登录“上海市义务教育入学报名系统”,查询“幼升小”的各类信息。

请每位幼升小家长务必确认,您已完成幼儿入学信息登记所有步骤,并且收到了短信和登录入学报名系统的初始密码,否则后面将无法操作后续公办或民办小学的报名。
手机无法收到短信怎么办?
因运营商不同,有的手机无法收到短信,请与您的手机运营商联系开通相应通道。
上海本地运营商通道号码为:106380002066;外省市运营商通道号码分别为(移动)1065575160428、(联通)1065502183861、(电信)1065902100772
一网通办短信通道:(移动)1065751600000、(电信)1065902100000、(联通)1065502100000。
忘记了密码怎么办?
您可打开手机“随申办”APP,在【我的】页面中的【儿童忘记密码】,输入《上海市小学入学信息登记表》上适龄儿童的身份证号码,以及登记时填写的手机号码,然而点击【确认】按钮,重新设置密码。
本周三起开始
公办或民办小学的报名
时间节点,请注意!
公办小学报名时间为6月22日-6月26日
民办小学报名时间为6月22日-6月24日
须在“一网通办”网站义务教育入学专栏或“入学报名系统”进行在线报名,进入“幼升小报名(公办、民办)”页面,点击选择“公办小学报名”或“民办小学报名”(只能二选一,如完成“公办小学报名”,则不能再报名民办小学,反之亦然)。
有意愿选择民办小学就读的,请家长务必仔细阅读相关民办小学发布的招生简章,特别是招生计划、收费情况等。
进入“公办小学报名”页面,会出现“报名指南”,提示家长要通过“报名登录”“确认提交”“报名成功”三个环节方能确保报名成功。家长须仔细阅读“报名指南”并勾选“我已阅读公办小学网上报名指南,知晓公办小学报名步骤,同意报名成功后不再进行修改”后,方可正式报名。
进入“民办小学报名”页面,会出现“报名指南”,提示家长要通过“报名登录”“填报志愿”“确认提交”“报名成功”四个环节方能确保报名成功。家长须仔细阅读“报名指南”并勾选“我已阅读民办小学网上报名指南,知晓民办小学报名步骤,同意民办小学报名成功后不再修改报名志愿”后,方可正式报名。每个适龄儿童可填报1个民办小学报名志愿,并可填报1个民办小学调剂志愿。
调剂志愿分为三类:同校调剂(同校内住宿或走读等分类计划间调剂)、区内调剂(就读意愿区内其他民办学校间调剂)、集团内调剂(同一集团内外区其他民办学校间调剂),可在3类调剂类型中选择一个调剂志愿。
报名民办小学前,请家长务必仔细阅读有关民办小学的招生简章,特别是招生计划类型及其条件、收费情况等。如遇部分报名志愿须确认是否符合报名条件,家长须做出确认后方可继续报名。
无论报名公办小学还是民办小学,一旦点击“确认提交”按钮,将完成报名,不得再次报名、更改报名信息或放弃报名志愿。
徐汇区教育局招生考试中心网址:
http://zsks.xuhui.gov.cn/
咨询电话:
54361242、54361272、54106183 工作日:8:30—11:30 13:30—16:30 (中、高考及国定假日除外)
监督电话:
54361542 64380853
线上咨询:
http://zsks.xuhui.gov.cn/zxzx/

2022年徐汇区义务教育阶段学校
招生入学工作日程安排

编辑:毛雯露
转载请注明来自上海徐汇官方账号