近日浙江发布公告
“省外中高风险地区所在设区市
来浙返浙人员
倡导其在来浙首站进行免费的
‘核酸+抗原’双检测
抗原检测阴性后可自由流动”
消息一出引发热议
那么,上海市民进入浙江
是不是也仅需核酸抗原双检测?
上海人去其他城市旅游、办事
需要隔离吗?

6月8日下午,记者联系了国内十余个重要城市的12345热线,梳理了上海非中高风险地区人员前往其他城市的最新疫情防控措施——
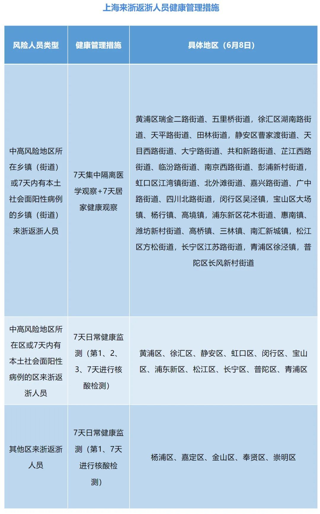
浙江:上海入浙的人员,在活动范围上还要受到一定的限制
昨天下午5点48分,“浙江发布”微信公众号发布《浙江省防控办最新通知:科学精准调整上海来浙返浙人员健康管理措施》。
最新通知指出,只有上海市中高风险地区所在乡镇(街道)或7天内有本土社会面阳性病例的乡镇(街道)来浙返浙人员需要进行“7天集中隔离医学观察+7天居家健康观察”。
其他人员按照不同的风险等级进行健康监测,同时按照相应的规定进行相应频次的核酸检测,并同时满足所在地的常态化核酸检测要求。以杭州为例,就是需要满足当地的72小时常态化核酸检测要求。
需要注意的是,从上海入浙的人员,在活动范围上还要受到一定的限制,不能乘坐公共交通,也不能参加一些聚集性活动和出入一些特定机构的公共场所,原则上在健康监测的7天内不能离开所在的县(市、区)。

注:
1.因乘坐高铁短暂途径上海虹桥站、上海站、上海南站等站点的,无需实行站点所在乡镇(街道)的健康管理措施。
2.对目前尚在集中隔离医学观察的上海低风险地区来浙返浙人员,经核酸双采双检结果均为阴性后,可解除集中隔离,转入7天日常健康监测,在第1、7天各进行1次核酸检测。

一位乘坐G7537,于昨天12点27分到达杭州后被隔离的上海市民告诉记者,他来自上海市浦东区花木街道,目前还在上城区的某酒店被隔离,健康码也被赋了红码。但是他上海虹口区的朋友乘坐G9303,于昨天下午两点多到达杭州后,已经没有相同的隔离措施了。
北京12320:上海市民有可能会被劝返
工作人员表示,人员进(返)京须持48小时内核酸检测阴性证明和“北京健康宝”绿码,14日内有1例以上(含1例)本土新冠病毒感染者所在县(市、区、旗)旅居史人员严格限制进(返)京。也就是说,上海人员进京可能会被劝返。工作人员建议市民出发前向目的地社区进行报备并咨询最新情况。
深圳12345:7天居家隔离+7天居家健康观测
工作人员表示,上海所有区域人员前往深圳实施“7天居家隔离+7天居家健康监测”,第1、3、7、14天开展核酸检测,7天居家监测期间不返岗返校,尽量不外出。
天津12345:7天居家隔离+7天居家健康观测
工作人员表示,上海所有区域人员前往天津,须持48小时内核酸报告阴性证明、通信大数据行程码、天津健康绿码,接受“7天居家隔离+7天居家医学观察”,并于第1、3、7、14天接受四次核酸,全为阴性方可解除隔离。
南京12345:7天集中隔离+7天居家健康观测
工作人员表示,上海所有区域人员出发前需要提前向目的地单位、酒店、社区报告,持48小时内核酸报告阴性证明方可前往南京。抵达南京后,需要接受7天集中隔离与7天居家健康监测。
重庆12345:集中(或居家)隔离7天
工作人员表示,从6月1日起,有上海市旅居史的来渝返渝人员实行7天集中隔离,有条件的可采取居家隔离,严格落实闭环管理要求,集中(或居家)隔离期间第1、3、4、7天各开展1次核酸检测;对在渝超过7天、不足14天的集中(或居家)隔离人员解除隔离,解除隔离前双采双检。
武汉12345:起码要接受3天集中隔离
工作人员表示,对有上海市闵行区、嘉定区、浦东新区、静安区、松江区、青浦区、黄浦区、徐汇区和宝山区旅居史的来(返)鄂人员,实施“7天集中隔离+7天居家健康监测”,直至离开当地满14天。
对上述区域以外的上海市来鄂返鄂人员,实施“3天集中隔离+7居家健康监测”,直至离开当地满10天。
工作人员同样提醒,出发前也必须要向目的地社区、酒店进行报备,不然可能会被拒收。
西安12345:7天集中隔离+7天居家健康观测
工作人员表示,上海所有区域人员需要提前准备好48小时内的核酸报告阴性证明、通信行程卡、陕西一码通绿码。抵达西安后需要接受7天集中隔离加7天居家健康观测。
广州12345:根据中高风险地区划分执行不同隔离政策
工作人员表示,根据目前政策,从上海市其他地区前来的“7+7”,7天居家隔离+7天健康监测,要在所向地区进行报备,第1、3、7、10、14天做核酸。中风险地区来广州,居家14天居家隔离。高风险集中隔离14天。
苏州12345:提前向社区报备后方可来苏
工作人员表示,上海市民须持48小时内核酸报告阴性证明、绿色健康码,提前向社区报告,社区同意后方可来苏。抵达苏州后,执行“7天集中隔离+7天居家健康监测”。
工作人员提醒,隔离酒店由当地疫情防控指挥机构安排,隔离费用需自理。
三亚12345:要接受3次核酸检测,上海全域实行“7+3”
工作人员介绍,出发前,上海市民须持48小时内2次核酸检测阴性证明前往三亚,两次采样需间隔24小时。落地后,需要再接受一次核酸检测,以及7天的集中隔离和3天居家健康监测。
昆明12345:7天集中隔离+7天居家健康观测
所有来(返)昆人员须至少提前24小时,通过“昆明健康宝”小程序或电话方式向目的地社区进行报备。所有来(返)昆人员抵昆时须持48小时内核酸检测阴性证明,入昆后24小时内再完成1次核酸检测。
14天内有上海地区旅居史的来(返)昆人员:即日起抵昆的,一律实施7天集中隔离医学观察(第1、2、3、4、7天进行核酸检测),加7天居家隔离观察(第1、7天进行核酸检测)。末次核酸检测应为“双采双检”,人、物、环境核酸检测均为阴性后方可解除集中隔离医学观察。

一圈电话打下来,绝大部分城市对上海仍然采取了较为严格的管控措施。不管你来自金山区、奉贤区,还是静安区、浦东新区,各地对上海市民“一视同仁”,一般都需要至少居家隔离7天。
尤其是,最近上海还是有零星散发疫情,很多省份都规定从中风险地区来的居民需要集中隔离。所以,无论如何,出发前必须要咨询当地12345最新的防疫政策,并向目的地社区进行报备。